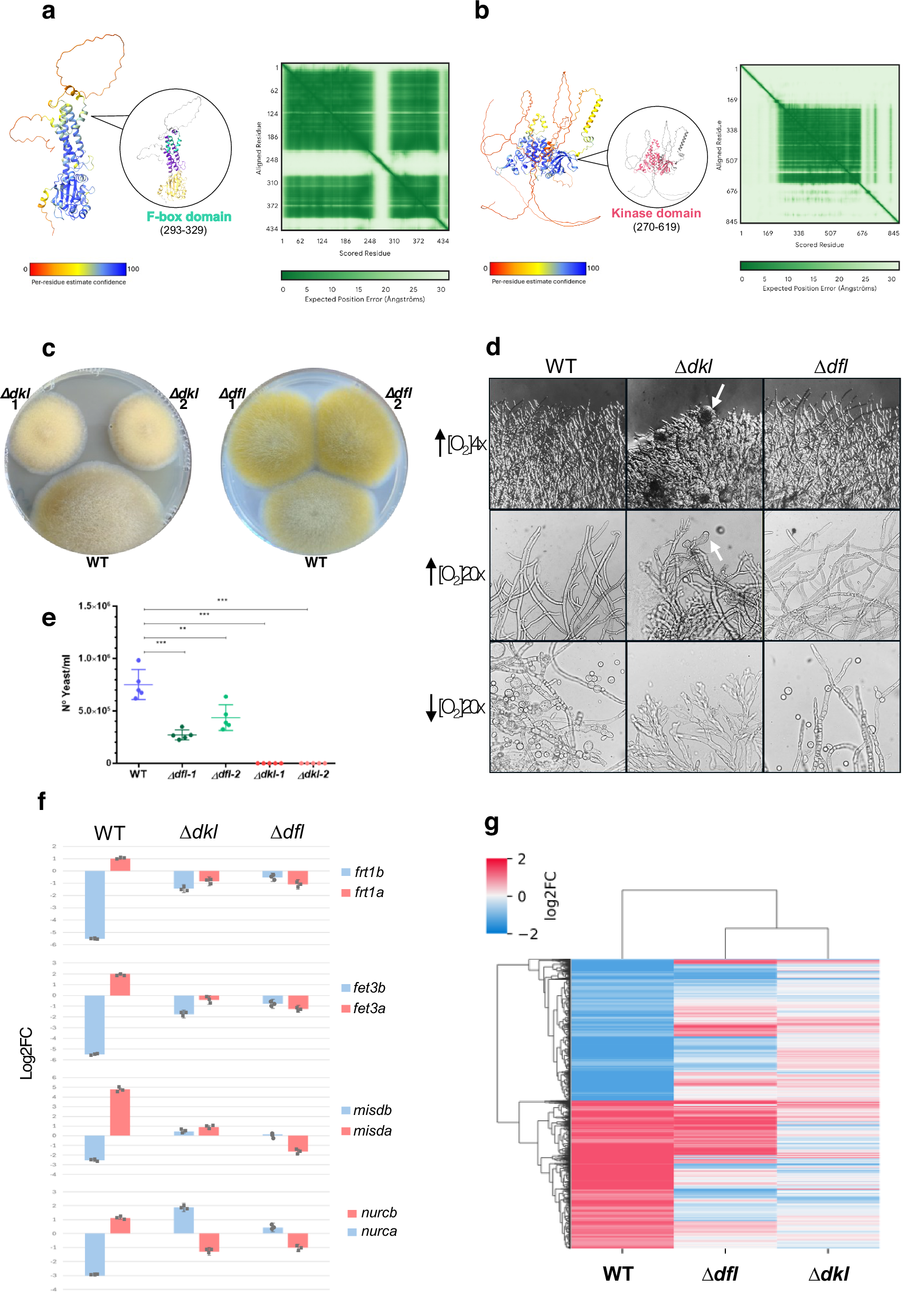
Fig. 4: Structural and functional analysis of two novel genes implicated in dimorphism regulation.
From: Coordinated gene family evolution shapes the genome of dimorphic Mucorales

a Predicted structure of the dfl gene product using AlphaFold3. Inset: protein structure highlighting two identified domains in violet and yellow, with the conserved F-box region in cyan. b Predicted structure of the dkl gene product using AlphaFold3. Inset: protein structure highlighting the kinase domain in red. c Comparison of growth on solid medium between the wild-type strain and two independent dkl mutants (left) and dfl mutants (right). d Wild-type and mutant strains grown on solid aerobic medium (4X magnification), liquid aerobic medium (20X magnification), and liquid anaerobic medium (20X magnification). The white arrow indicates hyphal swellings observed in the dkl mutant. e Yeast production during reverse transition in the wild-type and two independent mutants of the dkl and dfl genes. For yeast production, 5 mg of primary mycelium was grown in 2 ml of YPG during 12 hours. Data are presented as mean values ± SD of five biological replicates from each condition. Significance was tested using unpaired one-sided t-test (P < 0,05); *** p < 0.001; **p < 0.01. f Transcriptomic data showing dysregulation of differential expression in dkl and dfl mutants for four different gene families. Blue bars: genes expressed in mycelium; red bars: genes expressed in yeast. Data are presented as mean values ± SD of the Log2FC from the three biological samples (replicates) that were sequenced from each condition. Data points are represented as grey dot plots. Gene expression data from selected gene families were extracted from the transcriptomic analyses made from three biological replicates sequenced from each strain and condition. g Heatmap representing dysregulation of all differentially expressed genes during reverse transition in the wild-type strain compared to ∆dkl and ∆dfl mutants. Three biological replicates were sequenced from each strain and condition.