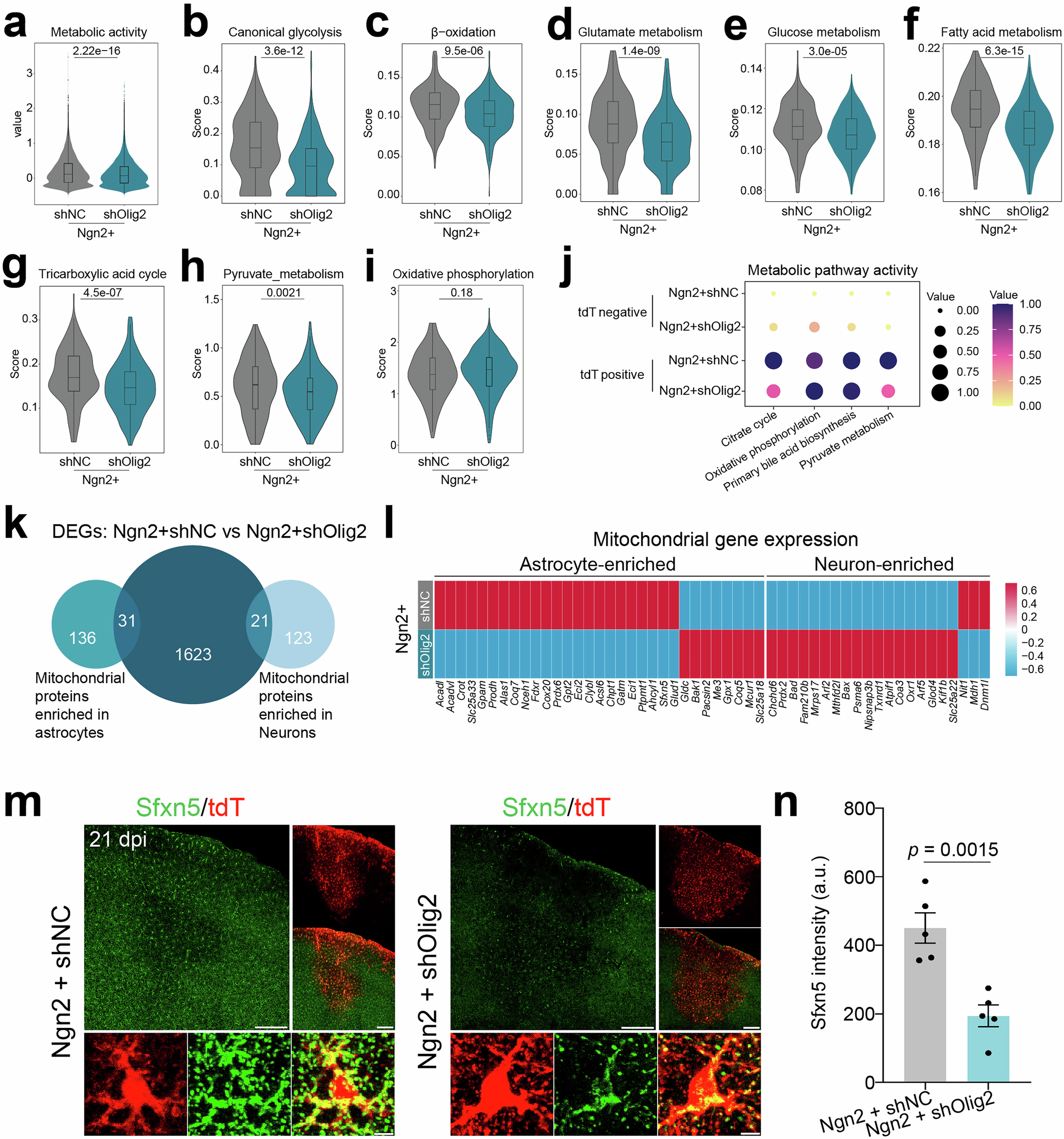
Fig. 7: Olig2 knockdown facilitates metabolic shifts in Ngn2-overexpressing astrocytes.
From: Olig2 acts as an inducible barrier to in vivo astrocyte-to-neuron conversion

a Violin plots showing lower metabolic activity with the knockdown of Olig2 in Ngn2-overexpressing astrocytes (tdT+). n = 209 tdT+ astrocytes in Nng2+shNC group, n = 348 tdT+ astrocytes in Nng2+shOlig2 group. Mann-Whitney U test. Data are shown as box plot (boxes, 25–75%; whiskers, 1.5 × Interquartile Range; lines, median). Violin plots showing different levels of diverse metabolic pathways between the two groups, including glycolysis (b), β-oxidation (c), glutamate metabolism (d), glucose metabolism (e), fatty acid metabolism (f), tricarboxylic acid cycle (g), pyruvate metabolism (h), and oxidative phosphorylation (i). The p values were shown at the top of the graphs. n = 209 tdT+ astrocytes in Nng2+shNC group, n = 348 tdT+ astrocytes in Nng2+shOlig2 group. Mann–Whitney U test. Data are shown as box plot (boxes, 25-75%; whiskers, 1.5 × Interquartile Range; lines, median). j Dot plots showing Ngn2 alone upregulating neuron-preferred metabolic pathways. k The Venn diagrams showing the overlap between DEGs from scRNA-seq and the reported mitochondrial genes enriched in astrocytes or neurons. l Heatmap showing the expression levels of the overlapping DEGs indicated in (k) between the two groups. m Immunostaining showing Sfxn5 expression between the Ngn2+shNC and the Ngn2+shOlig2 groups. Scale bar, top: 200 μm and bottom: 5 μm. n Quantification showing significant lower expression level of Sfxn5 after Olig2 knockdown; n = 5 mice per group, unpaired two-sided Student’s t-test, mean ± SD.