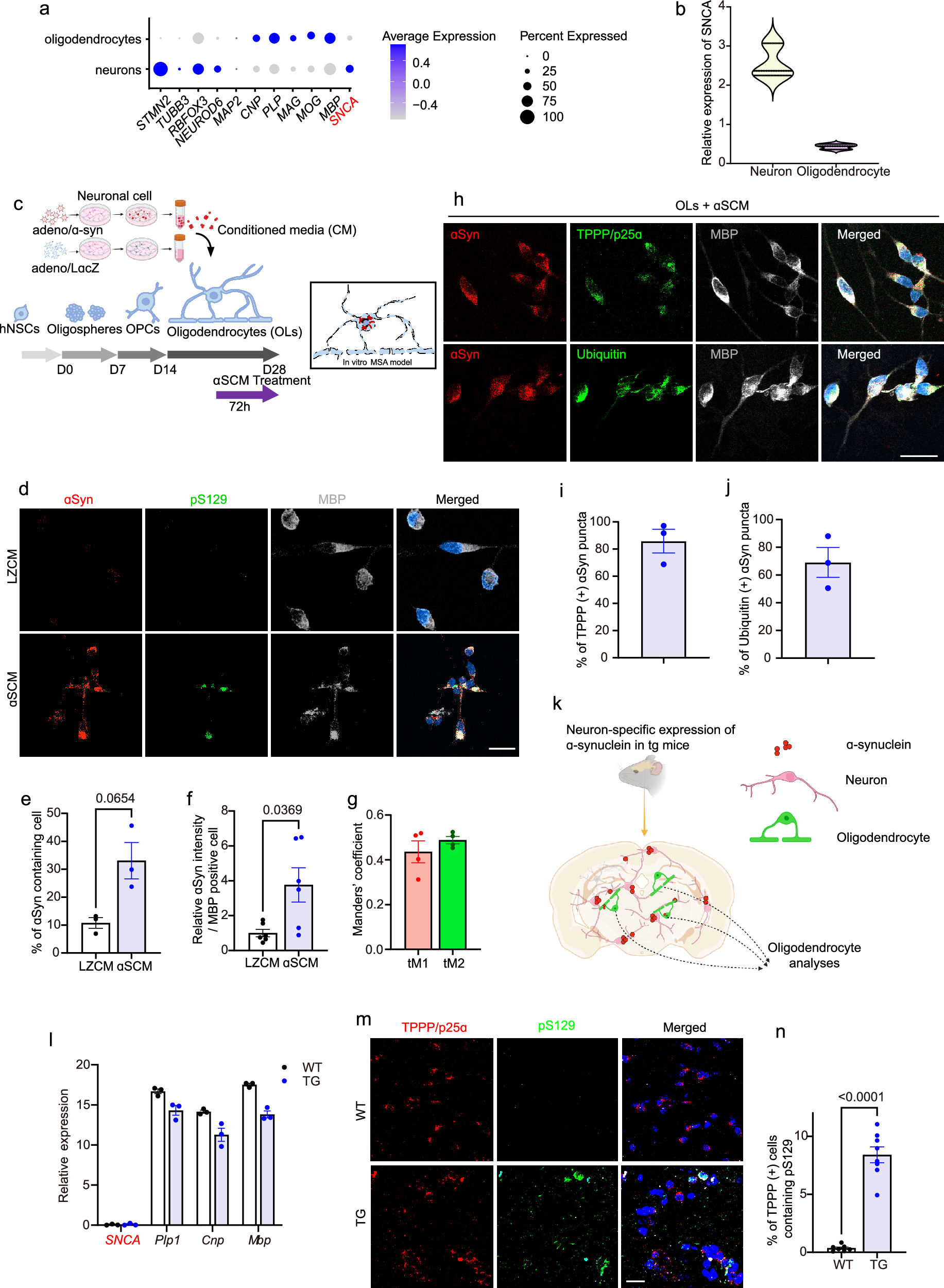
Fig. 1: The propagation of α-synuclein from neurons to oligodendrocytes leads to the accumulation of GCIs within oligodendrocytes.

a Comparison of the expression level of SNCA in neurons and oligodendrocytes obtained from young and aged healthy controls. The dataset was obtained from Adams et al.15. b Fold change of expression values of SNCA mRNA in neurons and oligodendrocytes isolated from the cerebellum from control (PART). c Experimental scheme. Oligodendrocytes were differentiated from hNSCs after treatment with either αSyn CM (αSCM) or control LacZ CM (β-galactosidase conditioned media; LZCM) and subsequently incubated for an additional 3 days. d Representative confocal images showing the formation of pS129-positive inclusion bodies in MBP-positive oligodendrocytes. e Quantification of αSyn puncta containing cell (%). Statistical significance was evaluated using two-sided unpaired t-tests with Welch’s correction. f Quantification of relative αSyn intensity in MBP-positive oligodendrocytes. Statistical significance was evaluated using two-sided unpaired t-tests with Welch’s correction. g Colocalization analysis between αSyn and pS129. M1: fraction of αSyn, and M2: fraction of pS129. h Characterization of αSyn-positive inclusion bodies in oligodendrocytes, revealing co-localization with TPPP/p25α and ubiquitin. i Quantification of TPPP/p25α–positive αSyn puncta. j Quantification of ubiquitin-positive αSyn puncta. k Experimental scheme. The deposition of pS129-positive GCIs was examined in the white matter of WT and hA53T Tg mice. l Relative expression of SNCA and oligodendrocyte markers in oligodendrocytes from WT and hA53T Tg mice. No leaky expression of SNCA was detected in oligodendrocytes from hA53T Tg mice, which express SNCA exclusively in neurons. m Representative confocal images showing accumulation of GCIs in hA53T Tg mice. n Quantification of the percentage of TPPP-positive oligodendrocytes containing pS129 in hA53T Tg mice. Statistical significance was evaluated using two-sided unpaired t-tests with Welch’s correction. Scale: 20 μm in (d, h), 10 μm in (m). All data are presented as the mean ± SEM. n = 3 biologically independent samples for each in (e, i, j, l). n = 6 biologically independent samples for each in (f). n = 4 biologically independent samples for each in (g). n = 7 biologically independent samples for WT, and n = 8 biologically independent samples for hA53T Tg mice in (n). c Created in BioRender. Bae, E. (2025) https://BioRender.com/v0eyjrp. k Created in BioRender. Bae, E. (2025) https://BioRender.com/hup3r8o.