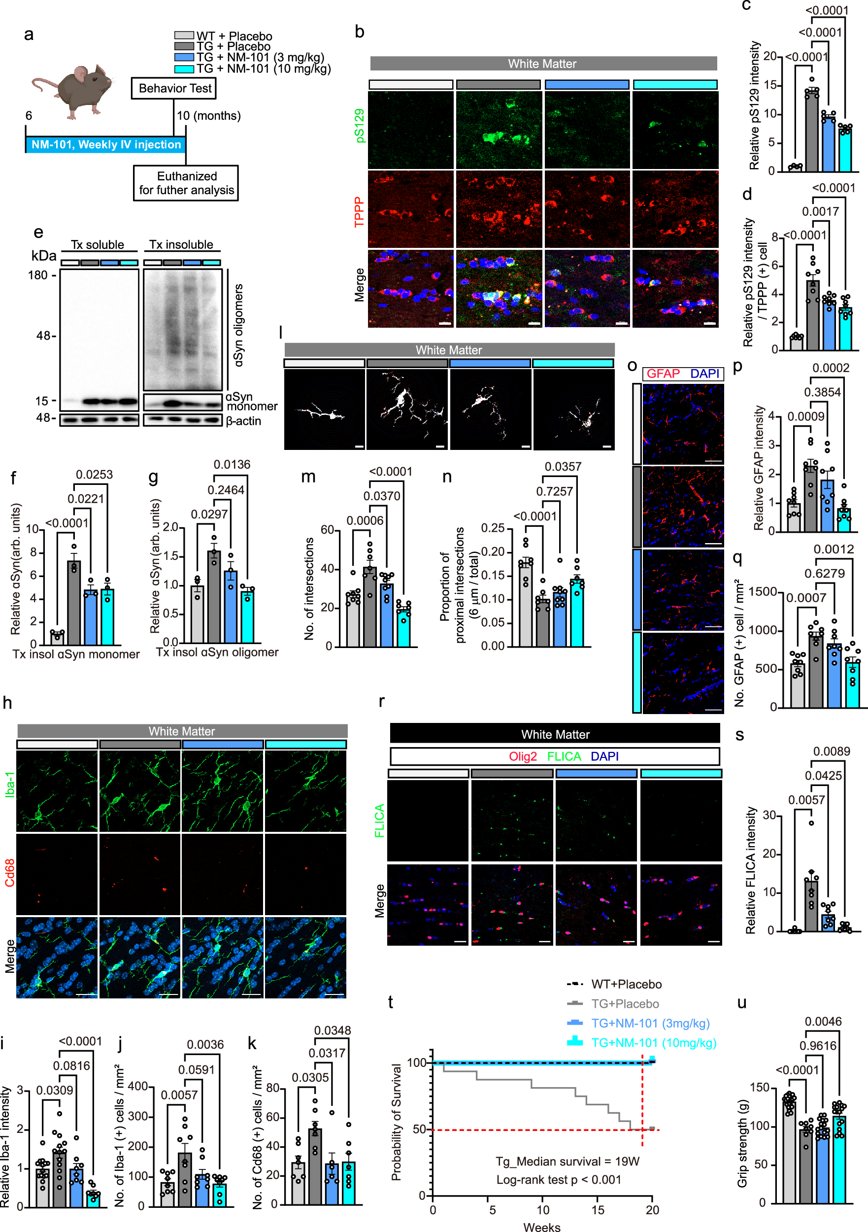
Fig. 3: Treatment with antagonizing antibody against TLR2 reduced GCI accumulation and the associated pathologies in Tg mice.

a Experimental scheme. Six-month old WT or hA53T Tg mice received weekly intravenous injections of either vehicle or NM-101 at 3 and 10 mg/kg for 4 months. This image was created in BioRender. Bae, E. (2025) https://BioRender.com/46xygey. b Representative confocal images depicting GCI formation in the cerebellum. c Quantification of relative pS129 intensity in the white matter. d Quantification of relative pS129 intensity in TPPP-positive oligodendrocytes. e Western blots showing the level of αSyn in cerebellar tissue lysate. Tx-soluble: Triton X-100 soluble fraction, Tx-insoluble: Triton X-100 insoluble fraction. f Quantification of the relative level of αSyn at approximately 15 kDa in the Triton X-100 insoluble fraction. g Quantification of the relative level of high molecular weight αSyn in the Triton X-100 insoluble fraction. h Representative confocal images showing Iba-1, a marker of microgliosis, and Cd68, a marker of activated microglia in the cerebellum. i Quantification of the relative Iba-1 intensity. j Quantification of the number of Iba-1-positive cells per mm2. k Quantification of the number of Cd68-positive cells per mm2. l Representative skeletonized images of microglia used for the Sholl analysis. m Quantification of the number of intersections in microglia. n Quantification of proportion of proximal intersections in microglia. o Representative confocal images showing GFAP, a marker of astrogliosis in the cerebellum. p Quantification of the relative GFAP intensity. q Quantification of the number of GFAP-positive cells per mm2. r Representative confocal images showing FLICA puncta in Olig2-positive cells within the cerebellum. s Quantification of the relative FLICA intensity. t Life span analysis. u Four-limb hanging test. Scale: 10 μm in (b), 20 μm in (h), 10 μm in (i), 50 μm in (o), 20 μm in (r). Statistical significance was evaluated using one-way ANOVA followed by Tukey’s post hoc test for comparisons (c, d, f, g, i, j, k, m, n, p, q, u) and Brown–Forsythe and Welch ANOVA with two-sided Dunnett’s T3 post hoc test (s). All data are presented as the mean ± SEM. n = 4 biologically independent samples for WT, and n = 5 biologically independent samples for hA53T Tg mice, 3 and 10 mg/kg in (c). n = 7 biologically independent samples for WT, and n = 8 biologically independent samples for hA53T Tg mice, 3 and 10 mg/kg in (d). n = 3 biologically independent samples for each in (f, g). n = 14 biologically independent samples for WT, n = 13 biologically independent samples for hA53T Tg mice, and n = 8 biologically independent samples for 3 and 10 mg/kg in (i). n = 8 biologically independent samples for each in (j). n = 7 biologically independent samples for WT, hA53T Tg mice, and 10 mg/kg and n = 6 biologically independent samples for 3 mg/kg in (k). n = 8 biologically independent samples for WT, n = 7 biologically independent samples for hA53T Tg mice, and 10 mg/kg, and n = 9 biologically independent samples for 3 mg/kg in (m, n). n = 8 biologically independent samples for each in (p, q, s). n = 20 biologically independent samples for WT, n = 16 biologically independent samples for hA53T Tg mice, 3 mg/kg and 10 mg/kg in (t). n = 22 biologically independent samples for WT, n = 8 biologically independent samples for hA53T Tg mice, and n = 16 biologically independent samples for 3 mg/kg and 10 mg/kg in (u).