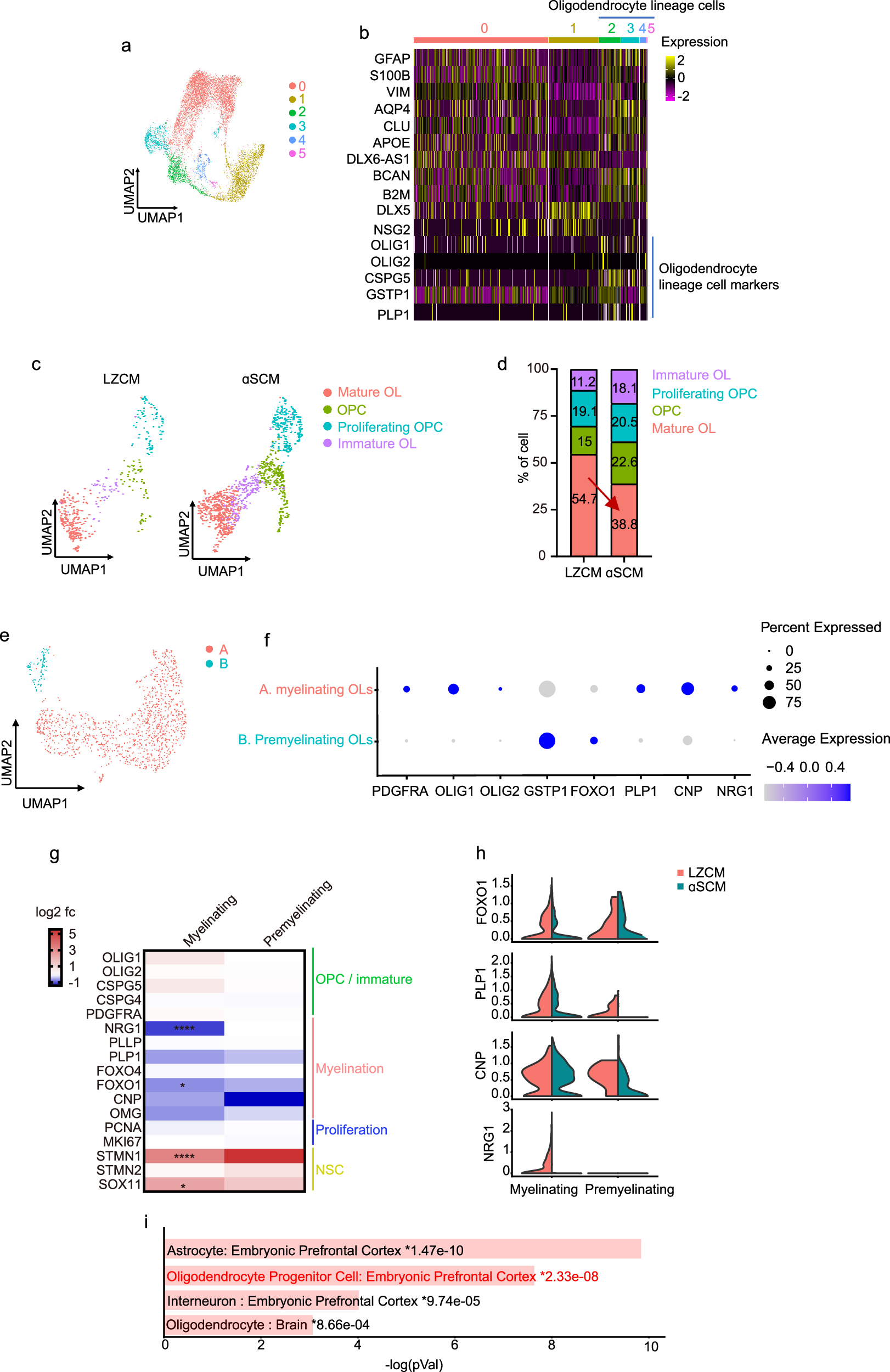
Fig. 4: Transcriptional changes in human oligodendrocytes upon αSyn treatment.

a UMAP representation of cell subsets, with each dot corresponding to an individual cell. b Heatmap illustrating differences in clusters based on the most variable genes (FDR < 0.05). Cells were annotated according to feature genes. c UMAP representation depicting sub-clusters of oligodendrocyte lineage cells in the control group (LZCM) and the αSyn-treated group (αSCM), with each dot representing an individual cell. d Stacked bar plots displaying the percentages of sub-clusters of oligodendrocyte lineage cells in each group. e UMAP representation illustrating cell subsets within mature oligodendrocytes, with each dot representing an individual cell. f Dot plot displaying the percentage of expressed cells and the average expression levels of feature genes across each subpopulation. g Heatmap depicting the expression profiles of oligodendroglial marker genes. *p < 0.05, ****p < 0.00005. h Violin plots illustrating the differential expression of genes associated with oligodendrocyte maturation and myelination in the two subpopulations. i Bar plot indicating that the increased DEGs in myelinating oligodendrocytes are associated with the enrichment of oligodendrocyte progenitor cell markers. Statistical significance was evaluated using two-sided unpaired t-tests with Welch’s correction between groups (e). All data are presented as the mean ± SEM.