Fig. 1: Asymmetric arginine methylation levels in the visceral fat fluctuate in correlation with feeding cycles and accumulate in obese individuals.
From: PRMT3-mediated post-translational adaptation to fasting regulates metabolic flexibility

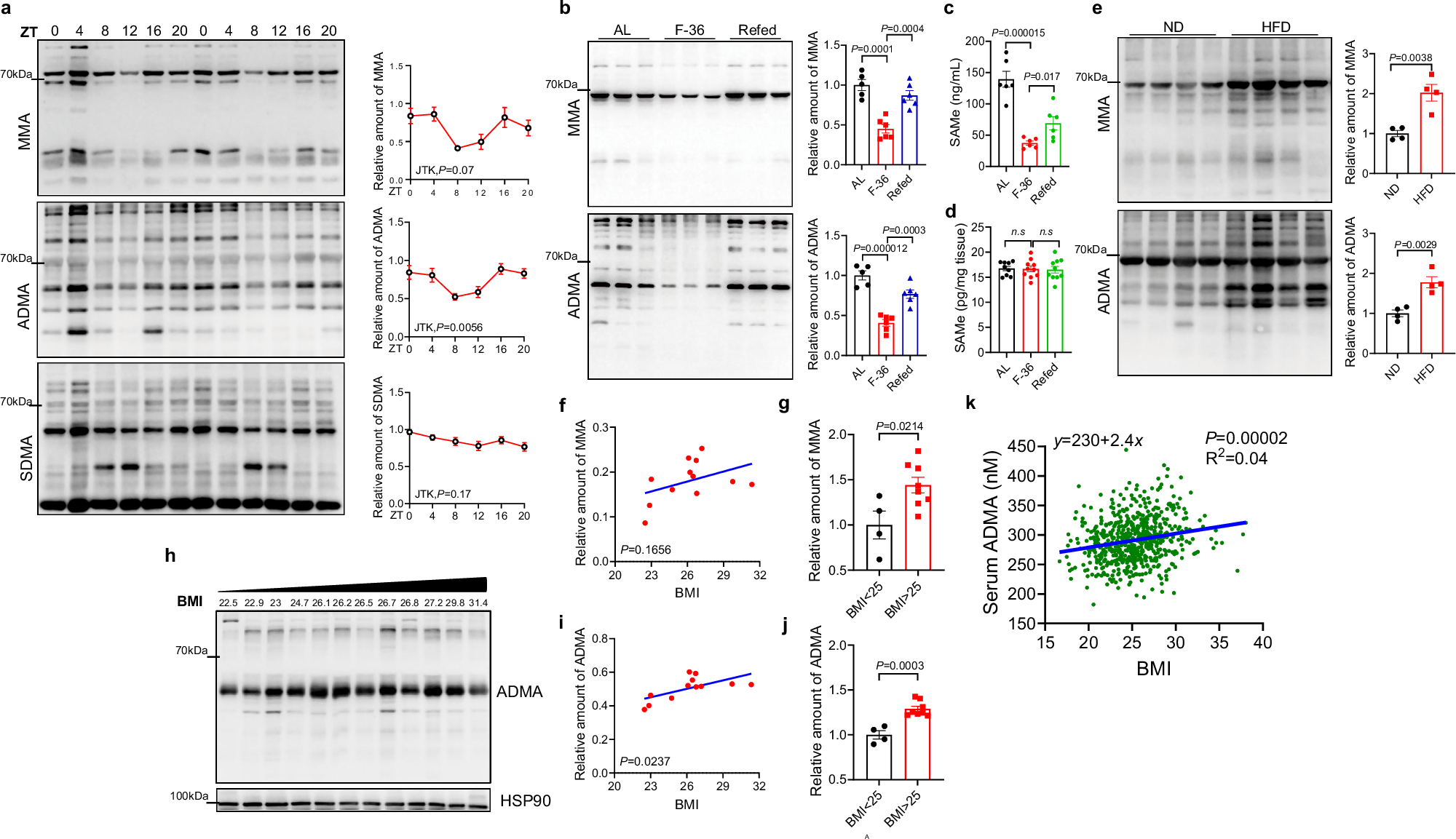
a Western blot and quantification of proteins carrying different types methylarginine (MMA, ADMA, SDMA) in eWAT of 12 weeks male B6N mice sacrificed at indicated time points in a 12-hour light/dark cycle (n = 4). b Western blot analysis and quantification of proteins carrying MMA and ADMA from eWAT of 12 weeks male mice at ad libitum, fasted for 36 h, or fasted for 36 h and then refed a standard chow diet for 3–6 h (n = 5, 6 and 6). AL, ad libitum; F-36, fasted 36 h. c, d Concentrations of SAMe in serum (c) and eWAT (d) at ad libitum (AL), fasted for 36 h (F-36), or fasted for 36 h and then refed a standard chow diet for 3–6 h (Refed). (n = 6 for serum and 9, 10 and 10 for eWAT). e Relative levels of proteins carrying MMA and ADMA in eWAT from 20-week-old male mice fed with 12 weeks of regular diet (ND) or a high-fat diet (HFD) (n = 4). f Associations of relative levels of MMA-carrying proteins from human visceral fat with indicated body mass index (BMI). g Quantification of relative levels of MMA-carrying proteins in human visceral fat from individuals with BMI < 25 (n = 4) and BMI > 25 (n = 8). h Western blot analysis of ADMA-carrying proteins from human visceral fat with indicated BMI. i Associations of relative levels ADMA-carrying proteins from human visceral fat with indicated BMI as quantified from (h). j Quantification of relative levels ADMA-carrying proteins in human visceral fat from individuals with BMI < 25 (n = 4) and BMI > 25 (n = 8). k Associations of ADMA levels from human serum samples with indicated BMI. Data are mean ± s.e.m. Statistical significance was determined using an unpaired two-tailed Student’s t test. Source data are provided as a Source Data file.