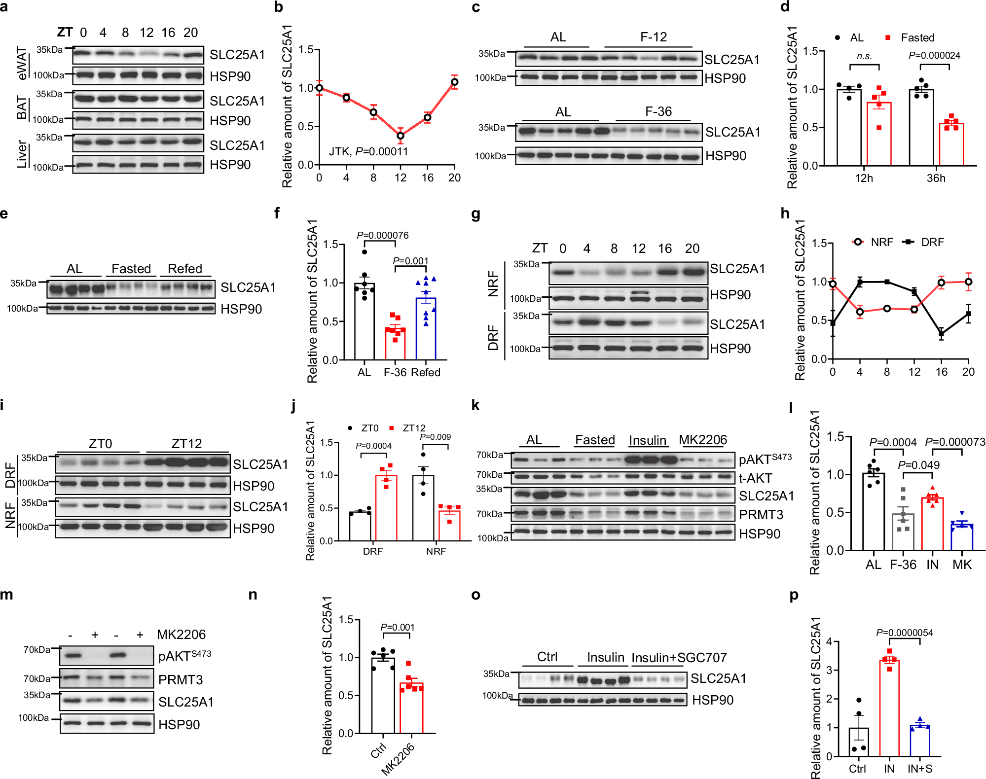
Fig. 6: Diurnal expression pattern of SLC25A1 in eWAT is controlled by feeding in an Insulin-pAKT-dependent manner.
From: PRMT3-mediated post-translational adaptation to fasting regulates metabolic flexibility

a, b Western blot (a) and quantification (b) of SLC25A1 in eWAT of 12 weeks old male B6N mice sacrificed at the indicated time points in a 12-hour light/dark cycle (n = 4). c, d Western blot analysis (c) and quantification (d) of SLC25A1 protein levels in eWAT of 12 weeks old male B6N mice at ad libitum, fasted for 12 h, or fasted for 36 h (n = 4, 5, 5 and 5). AL, ad libitum; F-12, fasted 12 h; F-36, fasted 36 h. (e, f) Western blot (e) and quantification (f) of SLC25A1 in eWAT of 12 weeks old male B6N mice at ad libitum, fasted for 36 h, or fasted for 36 h and then refed a normal chow diet for 3–6 h (n = 7, 7 and 9). g, h Western blot (g) and quantification (h) of SLC25A1 in eWAT of 8 weeks old male mice restricted to the daytime (ZT0-12; DRF, “daytime-fed”) or restricted to the nighttime (ZT12-24; NRF, “nighttime-fed”) for 30 days (n = 3). i, j Western blot (i) and quantification (j) of SLC25A1 at ZT0 and ZT12 in eWAT of mice after NRF or DRF (n = 3). k, l Western blot analysis (k) and quantification (l) of pAKT, AKT, SLC25A1 and PRMT3 in eWAT of 12 weeks old male B6N mice at ad libitum, fasted for 36 h, fasted for 36 h, then treated with insulin via intraperitoneal injection for 3 h or fasted for 36 h then treated with insulin plus MK-2206 (n = 6, 6, 6 and 5). AL, ad libitum; F-36, fasted 36 h; Insulin, fasted 36 h and 3 h after insulin injection; MK2206: fasted 36 h then treated with insulin plus MK-2206. (m, n) Western blot analysis (m) and quantification (n) of pAKT, PRMT3 and SLC25A1 in cultured adipocytes with or without MK-2206 treatment (n = 6). o, p Western blot analysis (o) and quantification (p) of SLC25A1 protein levels in eWAT at fasted for 36 h (Ctrl), fasted for 36 h, then treated with insulin via intraperitoneal injection for 3 h (Insulin) or fasted for 36 h then treated with insulin plus SGC707 (Insulin + SGC707) (n = 4 for SLC25A1 protein levels), the results were calculated from 4 independent repeats as shown in (o). Data are mean ± s.e.m. Statistical significance was determined using an unpaired two-tailed Student’s t test. Source data are provided as a Source Data file.