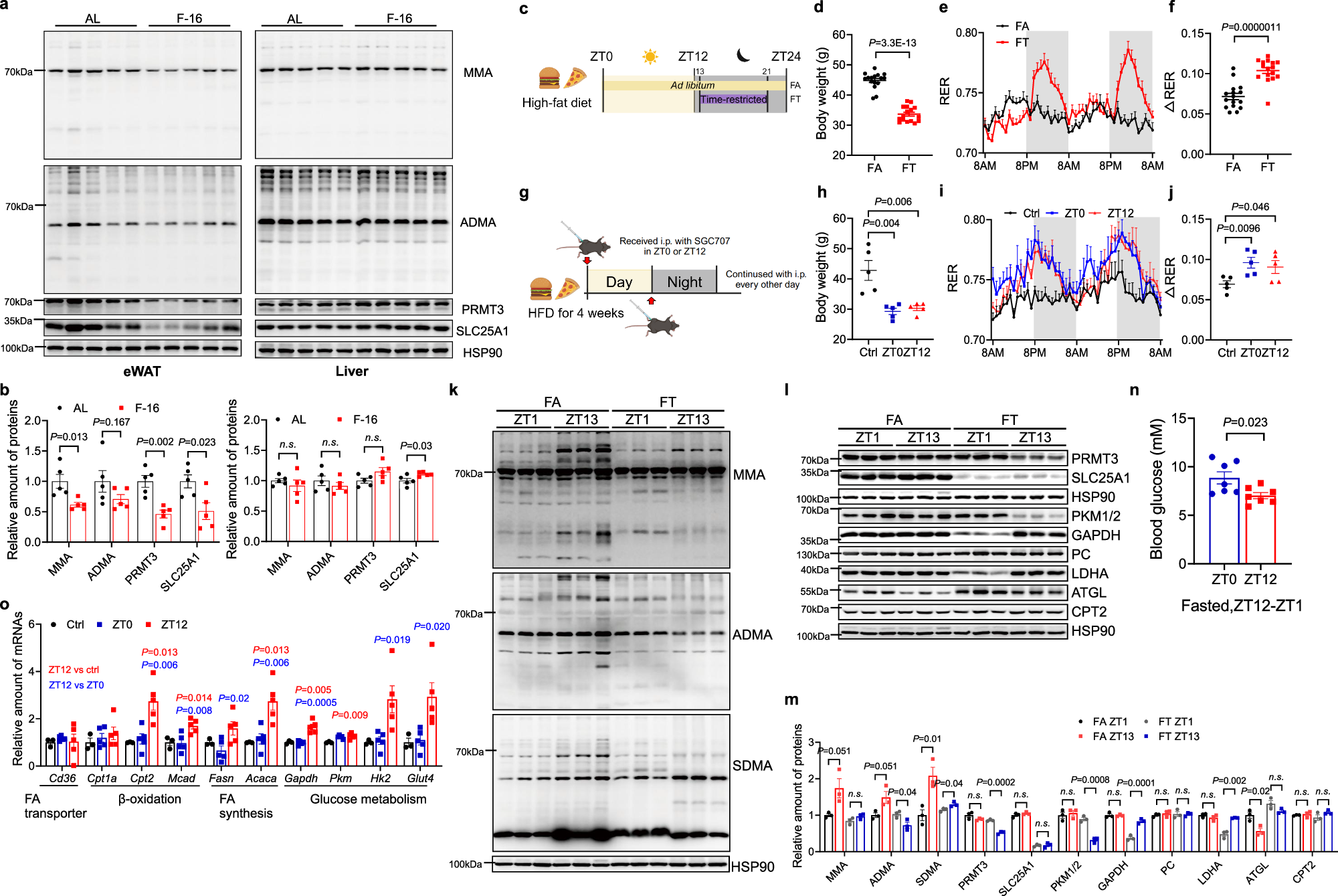
Fig. 7: Inhibition of PRMT3 with SGC707 replicates the metabolic benefits of 16:8 TRF.
From: PRMT3-mediated post-translational adaptation to fasting regulates metabolic flexibility

a, b Western blot analysis (a) and quantification (b) of proteins carrying MMA and ADMA, PRMT3 and SLC25A1 from eWAT and liver of 12 weeks old male mice at ad libitum or fasted for 16 h (n = 5). AL, ad libitum; F-16, fasted 16 h. c Experimental design depicting the timing of HFD access as ad libitum or 16:8 (ZT13 to ZT21) time-restricted feeding (TRF) in wild-type male mice, diagram Created in BioRender. Jia, Z. (2025) https://BioRender.com/rmpiiac. d Body weight of mice after 7 weeks of HFD in FA (High-fat diet, ad libitum) or FT (High-fat diet, TRF) group (n = 16). e, f 48 h RER rhythms and delta RER of mice from the FA or FT group after 7 weeks of treatment (n = 16). g Experimental design depicting the timing of 30 mg/kg SGC707 injection at ZT0 or ZT12 and solvent control (Ctrl). h Body weight of mice from ZT0, ZT12 and Ctrl groups after 5 weeks of treatments. i, j 48 h RER rhythms and delta RER of mice from ZT0, ZT12 and Ctrl groups (n = 5). k–m Western blot analysis (k, l) and quantifications (m) of relative protein levels from eWAT of FA or FT group collected at ZT1 and ZT13 (n = 3). n Blood glucose concentration of mice from ZT0, ZT12 and Ctrl groups, fasted from ZT12 to ZT1 (n = 7). o Relative expression levels of key genes involved in lipid and glucose metabolism from eWAT of ZT0, ZT12 and Ctrl groups (n = 5). Data are mean ± s.e.m. Statistical significance was determined using an unpaired two-tailed Student’s t test. Source data are provided as a Source Data file. Elements in (c) and (g) were obtained from Biorender with a publication license.