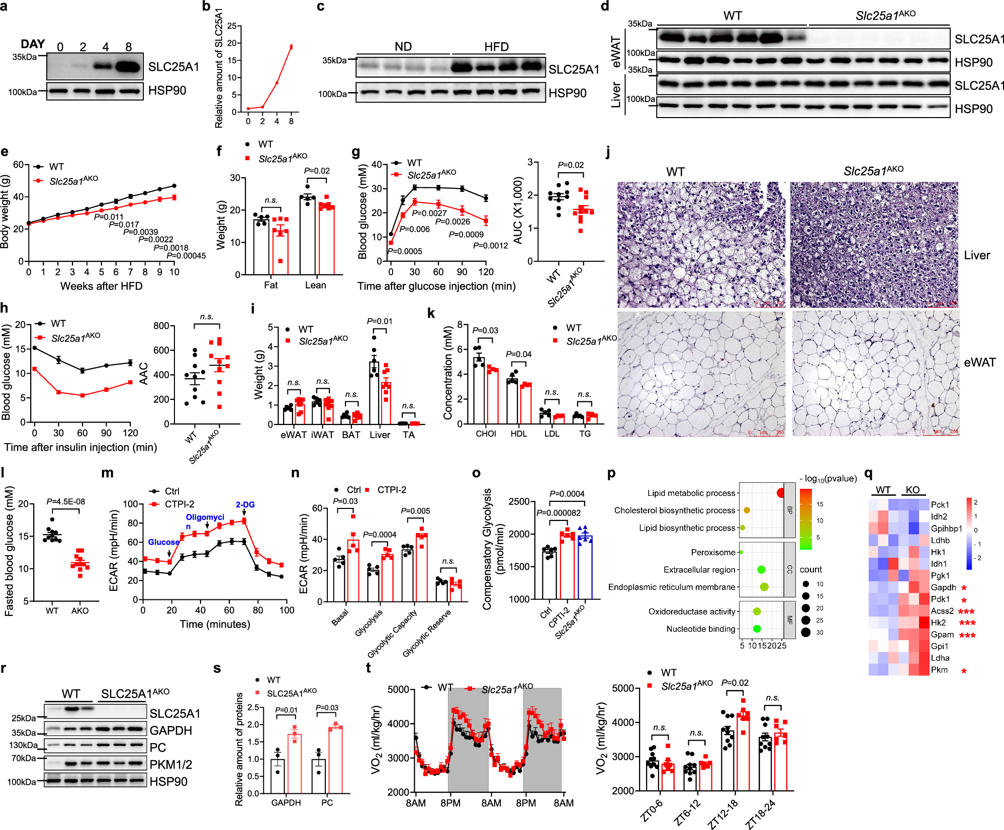
Fig. 8: Deletion of Slc25a1 protects mice from high-fat diet-induced hyperglycemia and glucose intolerance through enhanced adipocyte glucose metabolism.
From: PRMT3-mediated post-translational adaptation to fasting regulates metabolic flexibility

a, b Western blot analysis (a) and quantification (b) of SLC25A1 at d0, d2, d4 and d8 during adipogenic differentiation of preadipocytes isolated from iWAT (n = 3). c Relative levels of SLC25A1 in eWAT of 20 weeks old male mice fed with 12 weeks of normal diet (ND) or high-fat diet (HFD) (n = 4). d Western blot results show the specific deletion of SLC25A1 in eWAT but not liver from Slc25a1AKO mice, representative image from 2 independent repeats. e Body weight of male WT (Slc25a1-flox/flox) and Slc25a1AKO (Adiponectin-Cre; Slc25a1 flox/flox) mice during 10 weeks with HFD (n = 10 and 11). f Body composition of WT and Slc25a1AKO mice after 10 weeks of HFD (n = 5 and 7). g, h Blood glucose levels and area under the curve (AUC) or area above the curve (AAC) of male WT and Slc25a1AKO mice during glucose tolerance test or insulin tolerance test after 10 weeks of HFD, respectively (n = 10 and 11). i Tissue weights of various adipose tissues, liver and tibial anterior muscle (TA) after 10 weeks of HFD (n = 6 and 8). j Representative H&E staining image of liver and eWAT from WT and Slc25a1AKO mice after HFD from 4 pairs of animals, Bar = 250 μm. k Levels of cholesterol, HDL, LDL, and TG from the serum of WT and Slc25a1AKO mice after HFD (n = 5). l Blood glucose of WT and Slc25a1AKO mice after HFD, fasted from zt1 to zt7 (n = 10 and 11). m Seahorse analysis of ECAR in mouse eWAT-derived adipocytes treated with or without CTPI-2 (n = 5). n Quantification of the glycolic ability of cultured eWAT adipocyte with or without CTPI-2 treatment from (m). o Levels of compensatory glycolysis from cultured adipocytes from Ctrl, CTPI-2 treated, and Slc25a1AKO mice (n = 6, 6 and 7). p Gene Ontology (GO) annotation to identify the key up-regulated pathways in eWAT of Slc25a1AKO mice compared to WT. q Heatmap of DEGs enriched in glucose metabolism. r, s Western blot analysis (r) and quantification (s) of SLC25A1, GAPDH, PC and PKM1/2 in eWAT of WT and Slc25a1AKO mice (n = 3). t 48 h VO2 rhythms and average VO2 levels at indicated time frames (n = 7 and 10). Data are mean ± s.e.m. Statistical significance was determined using unpaired two-tailed Student’s t test. Source data are provided as a Source Data file.