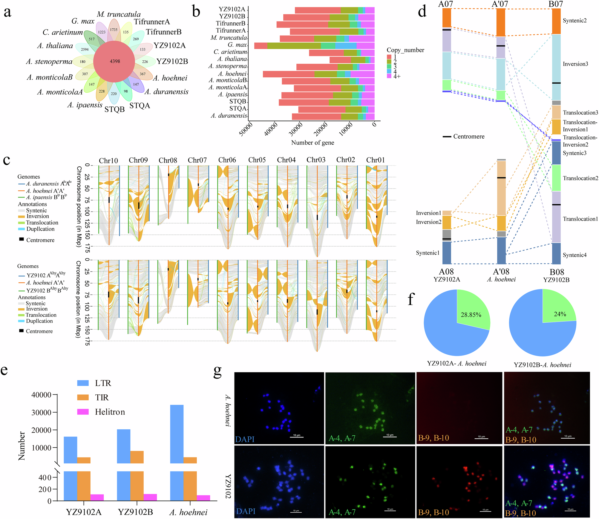
Fig. 5: Comparative genomic analysis and genome evolution.
From: Origin of small chromosome A08 and genome evolution of Arachis species

a Petal map of gene family clusters; the central circle represents common gene families, and the outer petals denote specific gene families. b Distribution of copy numbers for all gene families across the twelve species. c Genome collinearity of A. hoehnei with A. duranensis and A. ipaensis, YZ9102 A and YZ9102 B subgenomes, respectively. d Structural variation (SV) model between chromosomes 7 and 8 across YZ9102 A subgenome, A. hoehnei and YZ9102 B subgenome. e Numbers of different types of TEs in the YZ9102 A subgenome, YZ9102 B subgenome and A. hoehnei. f Compared with those in the YZ9102 A and B subgenomes, SVs involving TE insertions accounted for the total SVs in A. hoehnei. g Oligo GISH using the A genome-specific probe set multiplex #A (A-4 and A-7, green) and the B genome-specific probe set multiplex #B (B-9 and B-10, red) derived from the TE sequences on metaphase chromosomes of A. hoehnei and YZ9102, respectively. All oligo GISH experiments were independently repeated three times with similar results. Bar, 10 μm.