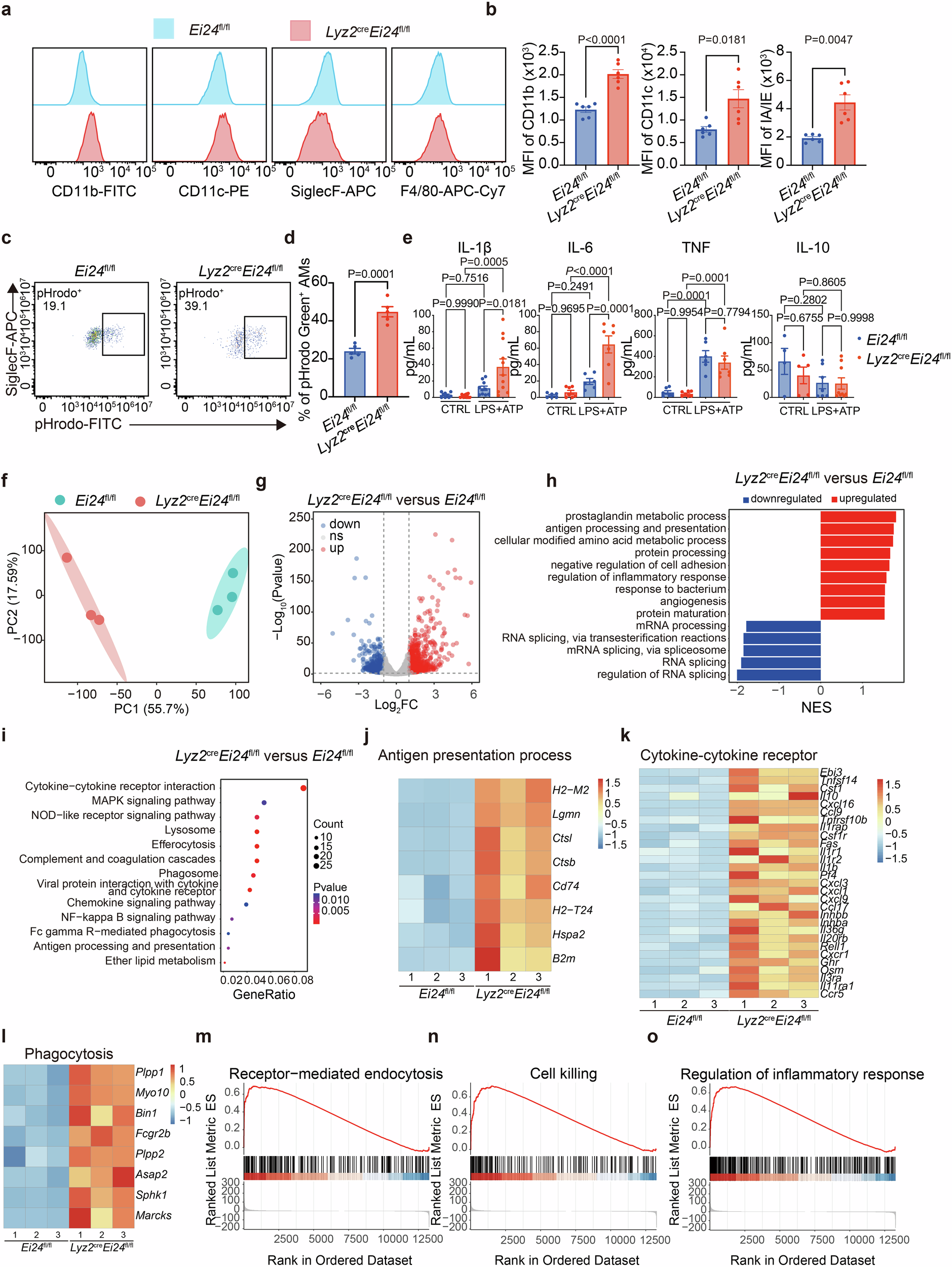
Fig. 2: EI24-deficient AMs display enhanced phagocytosis and pro-inflammatory cytokines production.

a Representative histograms of indicated molecules on AMs from Lyz2creEi24fl/fl and Ei24fl/fl mice. b MFI of CD11b, CD11c and IA/IE on AMs derived from Lyz2creEi24fl/fl and Ei24fl/fl mice (n = 6 per group). c–d Representative dot plot (c) and summarized data (d) showing phagocytosis of pHrodo-Green-labeled E.coli by AMs from Lyz2creEi24fl/fl and Ei24fl/fl mice (n = 5 per group). e AMs sorted from Ei24fl/fl and Lyz2creEi24fl/fl mice were untreated or stimulated with LPS and ATP in vitro. Levels of IL-1β, IL-6, TNF and IL-10 in the culture supernatant were measured by CBA. IL-1β (n = 9, 9, 10, 11), IL-6 (n = 6, 7, 6, 7), TNF (n = 6, 7, 6, 7), and IL-10 (n = 4, 5, 7, 9). f PCA of RNA-seq normalized gene expression data obtained from AMs of Ei24fl/fl and Lyz2creEi24fl/fl mice (n = 3 per group). g Volcano plots showing genes differentially expressed in AMs from Ei24fl/fl and Lyz2creEi24fl/fl mice (Fold Change ≥ 2 or ≤ 0.5, adjusted P < 0.01). h GO term enrichment of differential expressed genes in AMs sorted from Lyz2creEi24fl/fl mice versus Ei24fl/fl mice. i KEGG pathway enrichment analysis of upregulated genes in Lyz2creEi24fl/fl mice versus Ei24fl/fl mice. j–l RNA-seq heatmaps showing mRNA transcripts significantly upregulated related to antigen presentation process, cytokine-cytokine receptor and phagocytosis in AMs from Lyz2creEi24fl/fl and Ei24fl/fl mice. m–o GSEA analysis of gene transcripts related to receptor-mediated endocytosis, cell killing and regulation of inflammatory response signatures comparing AMs from Lyz2creEi24fl/fl and Ei24fl/fl mice. Data are pooled from two to three independent experiments and presented as the mean ± SEM. Data were analyzed by two-tailed unpaired t-test (b and d), one-way ANOVA followed by a Tukey’s test (e) and the Wald test in DESeq2, P values adjusted by the Benjamini–Hochberg method (g). Source data are provided as a Source Data file.