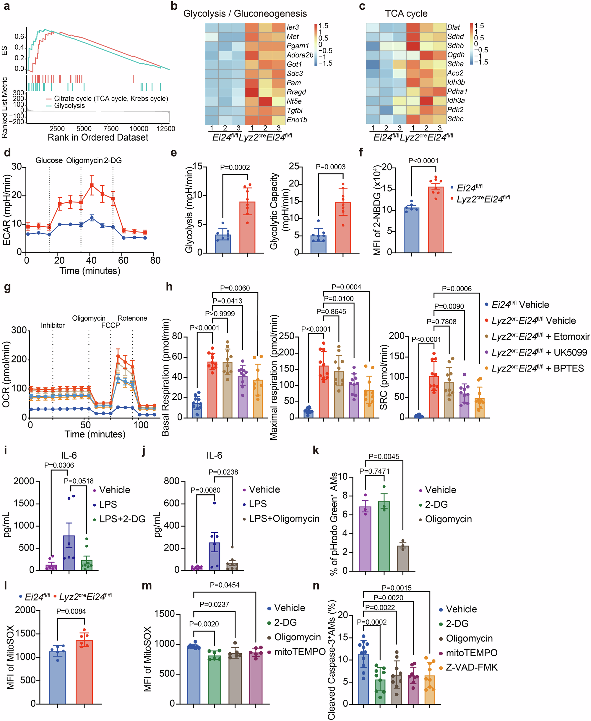
Fig. 6: EI24 deficiency reprograms metabolism to promote functionality and apoptosis of AMs.

a GSEA analysis of gene transcripts related to glycolysis and Citrate cycle in Lyz2creEi24fl/fl AMs versus Ei24fl/fl AMs. b, c RNA-seq heatmaps depict the genes related to the glycolysis (b) and TCA cycle (c) pathways. d ECAR of Lyz2creEi24fl/fl and Ei24fl/fl AMs at resting state (n = 4 per group). e Statistical analysis of glycolysis and glycolytic capacity (n = 8 per group). f Uptake of 2-NBDG by AMs from Lyz2creEi24fl/fl mice (n = 6) and Ei24fl/fl mice (n = 8). g OCR of Ei24fl/fl and Lyz2creEi24fl/fl AMs treated with vehicle or Etomoxir, UK5099, or BPTES (n = 5, 6, 6, 6, 6). h Quantification of basal respiration, maximal respiration, and Spare Respiration Capacity (SRC) of Ei24fl/fl AMs treated with vehicle, Lyz2creEi24fl/fl AMs treated with vehicle or Etomoxir, UK5099, or BPTES (basal respiration, n = 10, 10, 10, 10, 9; maximal respiration, n = 10 per group; SRC, n = 10 per group). i IL-6 production in Lyz2creEi24fl/fl AMs left unstimulated, stimulated with LPS alone, or stimulated with LPS in the presence of 2-DG (n = 6, 6, 8). j IL-6 production in Lyz2creEi24fl/fl AMs left unstimulated, stimulated with LPS alone, or stimulated with LPS in the presence of Oligomycin (n = 7, 6, 8). k Phagocytosis of Lyz2creEi24fl/fl AMs treated with vehicle CTRL, 2-DG or Oligomycin (n = 3 per group). l MFI of MitoSOX in AMs from Ei24fl/fl mice and Lyz2creEi24fl/fl mice (n = 6 per group). m MFI of MitoSOX in Lyz2creEi24fl/fl AMs treated with vehicle, 2-DG, Oligomycin, or mitoTEMPO (n = 8, 6, 6, 6). n Percentage of Cleaved Caspase-3+ Lyz2creEi24fl/fl AMs left alone or exposure to 2-DG, Oligomycin, mitoTEMPO or Z-VAD-FMK (n = 11 9, 9, 8, 9). Data are representative of (d, g, k) or pooled from (e, f, h–j, l–n) two to three independent experiments and presented as the mean ± SEM. Data were analyzed by two-tailed unpaired t-test (e, f, and l), and one-way ANOVA (h–k, m, n). Source data are provided as a Source Data file.