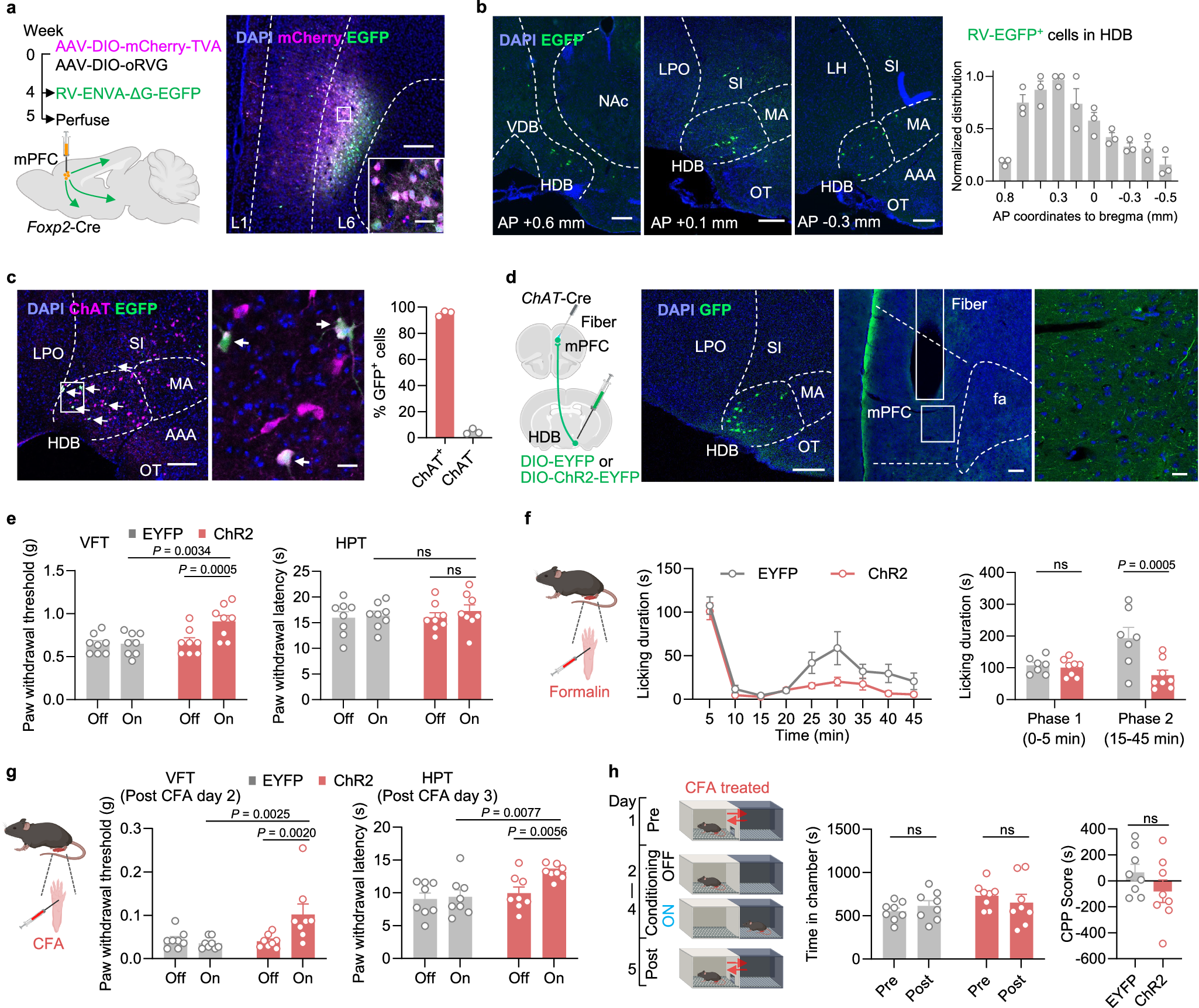
Fig. 6: The mPFC Foxp2+ neurons receive cholinergic innervation from HDB, which is antinociceptive.

a Diagram of virus injection for rabies tracing (left). Representative image of virus expression in the injection site and magnified image of the indicated region (right). Scale bars: 200 μm; inserted box, 20 μm. n = 4 mice. b Representative images (left) and quantification (right) of the RV-EGFP labeled cells from the anterior to posterior HDB. Scale bars: 200 μm. n = 3 mice. c Immunostaining of ChAT (left) and enlarged image of the indicated region (middle). Quantification of the GFP+ cells co-expressing ChAT in HDB (right). Scale bars: left, 200 μm; middle, 20 μm. n = 3 mice. d Diagram of the experiment (left), representative images of virus expression in HDB and fiber implantation in mPFC (middle), and magnified image of the indicated region (right). Scale bars, middle, 200 μm; right, 20 μm. e Paw withdrawal threshold assessed in VFT (left) and latency in HPT (right) of the mice expressing EYFP or ChR2 with (on) or without (off) light stimulation. n = 8 mice for each group. f Diagram of formalin injection (left). Licking duration of the mice with light stimulation (middle), and the summarized licking duration in phase 1 and phase 2 (right). n = 7 mice for the EYFP group and 8 mice for the ChR2 group. g Diagram of CFA injection (left), and the paw withdrawal threshold (middle) and latency (right) of the mice with or without light stimulation. n = 8 mice for each group. h Diagram of CPP test (left). The time that the mice spent in the chamber before and after paired with light stimulation (middle), and CPP scores of the mice (right). n = 8 mice for each group. Data are represented as mean ± SEM. ns no significant difference. RM two-way ANOVA with Sidak’s multiple comparison for e–g, and h (left); Two-tailed unpaired t-test for h (right). F1,14 = 4.532 (e, left), F1,14 = 0.09970 (e, right), F1,13 = 8.399 (f, left), F1,14 = 4.275 (g, left), F1,14 = 5.240 (g, right), F1,14 = 2.108 (h, left), and t14 = 1.336 (h, right). Source data are provided as a Source Data file. Created in BioRender. Liu, Y. (2026) https://BioRender.com/jpcdwkx.