Fig. 5: In vivo evaluation of compound 8.
From: Covalent inhibitor design confers activity against both GDP- and GTP-bound forms of KRAS G12C

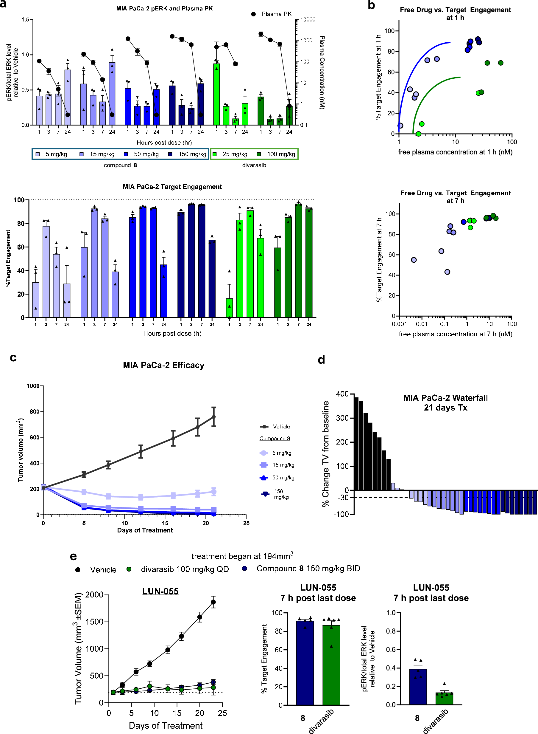
a Pharmacokinetic/pharmacodynamic (PK/PD) assessment of compound 8 and divarasib in a MIA PaCa-2 mouse xenograft model Top: plasma concentrations and pERK inhibition at 1, 3, 7, and 24 h for 8 and divarasib. Bottom: Target engagement for 8 and divarasib with KRAS G12C at 1, 3, 7, and 24 h (n = 3 biological replicates per dose level per time point). Data are given as mean ± SEM. b Comparison of free drug vs target engagement of 8 and divarasib at 1 h (top) and 7 h (bottom). c Efficacy study of compound 8 in a MIA PaCa-2 mouse xenograft model showing change in tumor volume over the 21 days of treatment (n = 8 biological replicates per group). Data are presented as mean ± SEM. d Waterfall plot of tumor volumes at the conclusion of the study. e Efficacy study of compound 8 and divarasib in an LUN-055 mouse xenograft model showing change in tumor volume of 21 days of treatment (left), end of study target engagement (center), and end of study pERK suppression (right) (n = 5 biological replicates for compound 8; n = 6 biological replicates for divarasib). Source data are provided as a Source Data file.