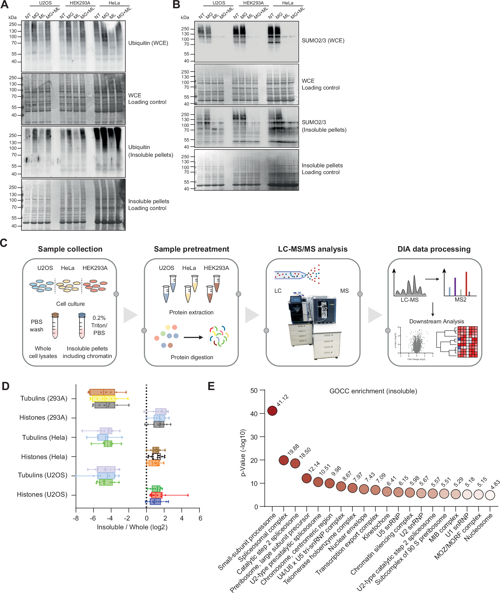
Fig. 2: Overview of proteome-wide solubility shift proteomics.
From: Supercharging-enhanced nDIA-MS enables global profiling of drug-induced proteome solubility shifts

Western blotting result of Ubiquitin (A) and SUMOs (B). Experiments were repeated at least three times, and similar results were obtained. (C) Schematic of the sample preparation, MS data acquisition, and data processing workflow of solubility shift proteomics. D MS intensity changes of histones and tubulins identified in three cancer cell lines. Only samples without drug treatment are displayed. Three biological replicates were used for each sample group. Scatter points represent the log₂ enrichment ratios of identified histone (n = 14) or tubulin (n = 15) isoforms in the insoluble fraction relative to whole-cell lysate. Box plots show the median (center line), the interquartile range (25th–75th percentiles; box), and the minimum to maximum values (whiskers). E Functional clustering of cellular component categories for proteins that were consistently enriched in insoluble fraction samples. Only proteins with pairwise ratios >2 or <0.5, and p-value < 0.05 are used for analysis. Enrichment analysis was performed using DAVID with default settings. P-values were calculated using the modified Fisher’s exact test (EASE score); exact P-values are indicated on the figure. No adjustments for multiple comparisons were applied. Source data are provided as a Source Data file.