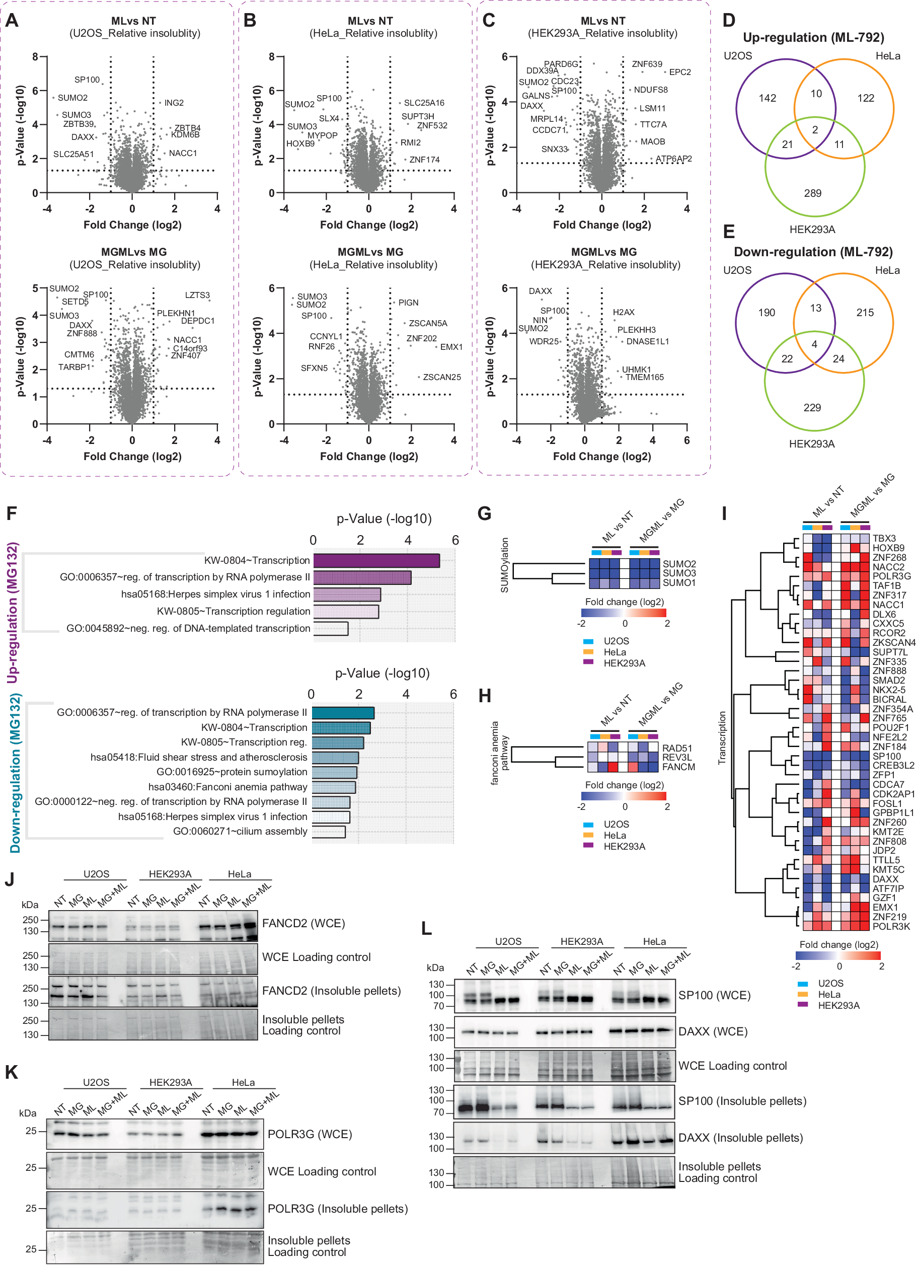
Fig. 5: ML-792-induced modulation of protein solubility.
From: Supercharging-enhanced nDIA-MS enables global profiling of drug-induced proteome solubility shifts

Volcano plots showing the comparisons of relative insolubility rates between ML-792 vs vehicle, and MG132 + ML-792 vs MG132 from (A) U2OS, (B) HeLa, and (C) HEK293A cells. P-values were calculated using a two-tailed Student’s t-test. No adjustments for multiple comparisons were applied. Venn diagram showing the overlaps of (D) up- and (E) down-regulated proteins obtained from three cancer cell lines. Differentially regulated proteins from two pairwise comparisons of ML-792 vs vehicle and MG132 + ML-792 vs MG132 were combined. F Functional enrichment analysis of the proteins whose insolubility rates were consistently up- and down-regulated in at least two cell lines. Enrichment analysis was performed using DAVID with default settings. P-values were calculated using the modified Fisher’s exact test (EASE score). No adjustments for multiple comparisons were applied. G–I Heatmaps showing proteins modulated by ML-792. J–L Western blotting result of representative proteins that modulated by MG132 or ML792, including FANCD2, POLR3G, SP100, and DAXX. Experiments were repeated at least three times, and similar results were obtained. Source data are provided as a Source Data file.