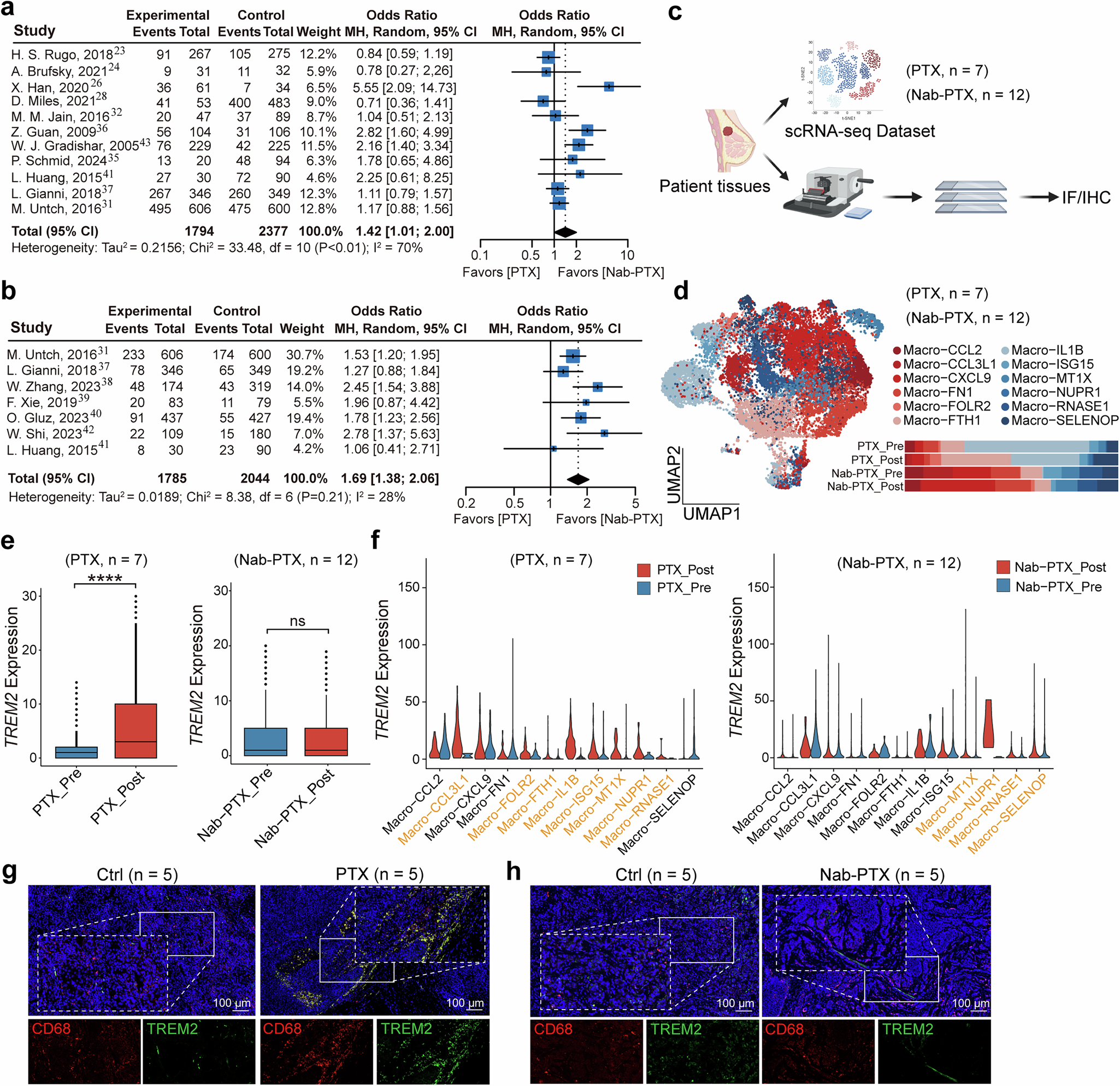
Fig. 1: PTX but not Nab-PTX induces TREM2+ macrophage infiltration in breast cancer tissues.

a Pooled efficacy comparisons of ORR in patients who received Nab-PTX versus PTX in breast cancer therapy. The blue boxes signify the effect size for each individual study, with their size reflective of the weight assigned to each study in the analysis. The whiskers extending from each blue box delineate the 95% confidence interval (CI) for the effect size of the respective study. The odds ratio (OR) was calculated using a random-effects model. Statistical significance was assessed by a two-sided test, with P < 0.05 considered statistically significant. b Pooled efficacy comparisons of the pCR in patients who received Nab-PTX versus PTX in breast cancer therapy. The blue boxes signify the effect size for each individual study, with their size reflective of the weight assigned to each study in the analysis. The whiskers extending from each blue box delineate the 95% confidence interval (CI) for the effect size of the respective study. The odds ratio (OR) was calculated using a random-effects model. Statistical significance was assessed by two-sided test, with P < 0.05 considered statistically significant. c Schematic of experimental design for patient samples. Created in BioRender. Xing, Y. (2026) https://BioRender.com/nsp747pd UMAP plot and bar graph showing identified cell clusters of infiltrated macrophages of breast cancer patient tissues with indicated treatment and their proportion in the indicated groups. e Box plots showing the TREM2 expression levels in macrophage subsets across the indicated experimental groups. Two-sided Wilcoxon test. In the box plots, the center line corresponds to the median, box corresponds to the interquartile range (IQR), and whiskers 1.5 × IQR. f Violin-box plots showing the TREM2 expression levels in identified cell clusters of infiltrated macrophages using the scRNA-seq data. g Representative immunofluorescence staining of tissues from patients who received PTX treatments or not. h Representative immunofluorescence staining of tissues from patients who received Nab-PTX treatments or not. ns, not significant. Source data are provided as a Source Data file.