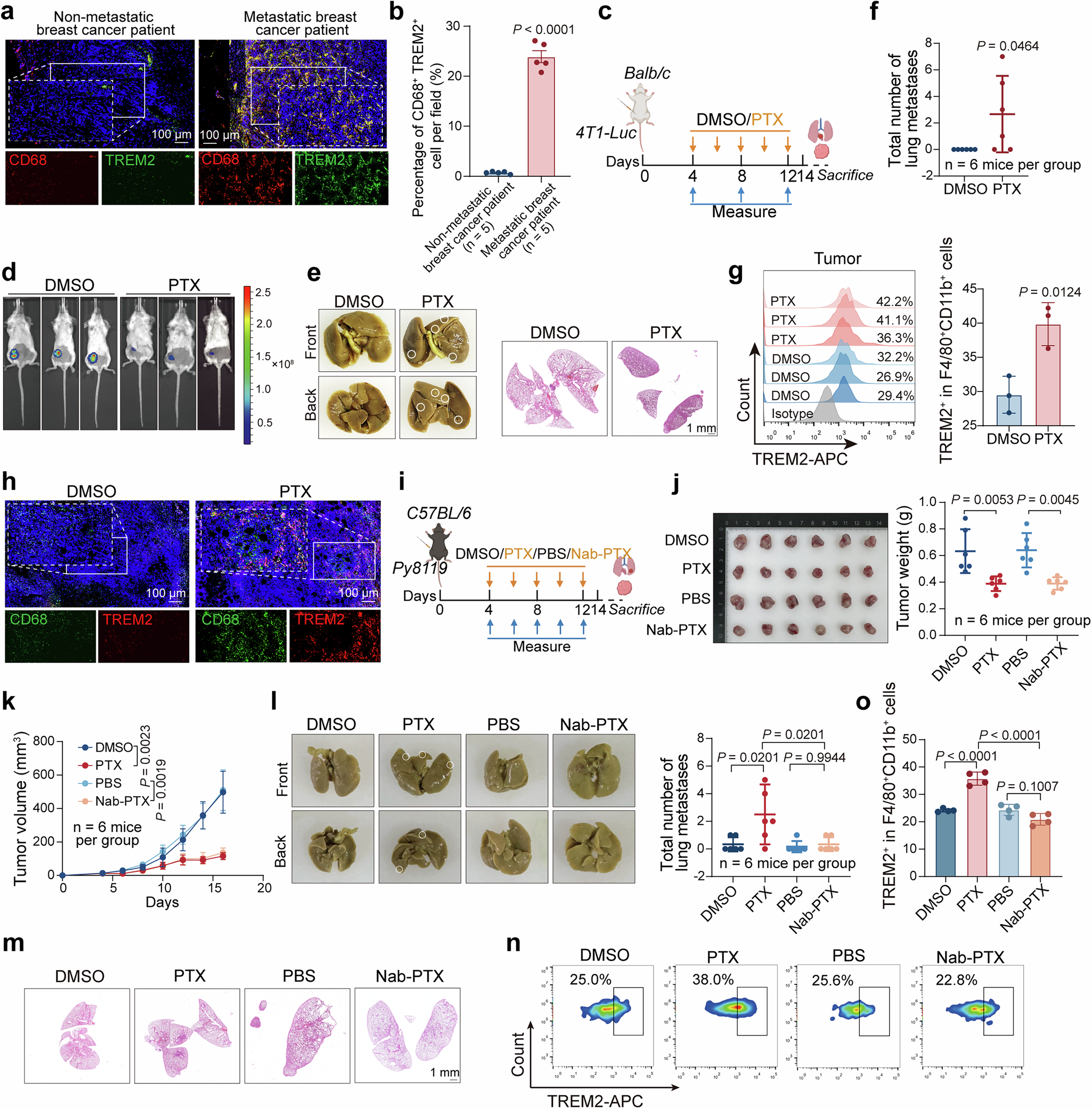
Fig. 2: PTX but not Nab-PTX promotes lung metastasis and increases TREM2+ macrophage infiltration in breast cancer in mice.

a Representative immunofluorescence staining of tissues from patients with and without lung metastases. b Quantification of TREM2-expressing macrophages in tissues from patients with and without lung metastases (n = 5 patients per group). c Schematic of the experimental design in 4T1-Luc breast-tumor-bearing mice treated with DMSO or PTX. Created in BioRender. Xing, Y. (2026) https://BioRender.com/nsp747pd Representative in vivo bioluminescence images of mice that received the indicated treatments (n = 5 mice per group). e Representative bright-field images (left) and hematoxylin and eosin (H&E) staining (right) of lungs from mice injected orthotopically with 4T1-Luc cells and treated as described in (c) (n = 5 mice per group). f Quantification (right) of the total numbers of lung-surface metastases (n = 6 mice per group). g Representative flow cytometry analysis showing a histogram (left) and quantification (right) of the proportion of TREM2-expressing macrophages in tumors (n = 3 mice per group). h Representative immunofluorescence staining of tumors in mice that received the indicated treatments. i Schematic of Nab-PTX treatment in Py8119 breast tumor-bearing mice. Mice were intraperitoneally injected with DMSO, PTX, PBS, or Nab-PTX at the indicated times. Created in BioRender. Xing, Y. (2026) https://BioRender.com/nsp747pj Photographs (left) of tumors in mice that received the indicated treatments on day 14. Tumor weights (right) of mice that received the indicated treatments (n = 6 mice per group). k Tumor volumes (right) of mice that received the indicated treatments (n = 6 mice per group). l Representative bright-field images (left) of lungs from mice that received the indicated treatments. Quantification of the total numbers of lung-surface metastases is shown (right) (n = 6 mice per group). m Representative H&E-stained images of lungs from mice that received the indicated treatments. n, o Representative flow cytometric analysis of pseudo-color plots (n) and quantification (o) showing the proportion of TREM2-expressing macrophages in tumors (n = 4 mice per group). Data are shown as means ± S.D. and were analyzed by two-sided unpaired Student’s t test (b, f and g), two-sided one-way ANOVA followed by Tukey’s test (j, l and o) and two-sided two-way ANOVA followed by Tukey’s test (k). Source data are provided as a Source Data file.