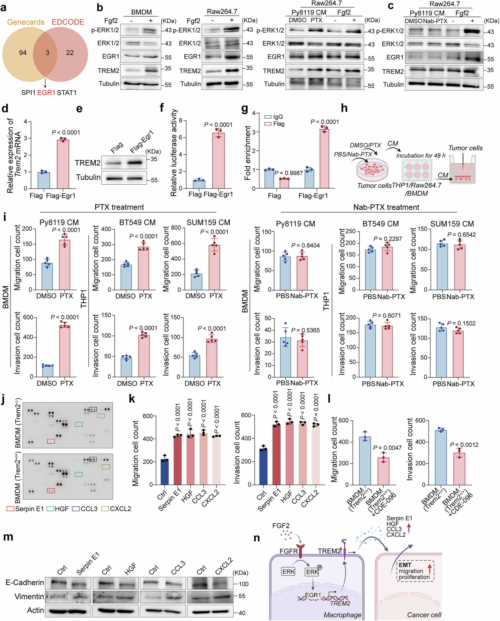
Fig. 7: The FGF2-EGR1-TREM2 axis in macrophages enhances secretion of EMT-related cytokines, thereby promoting breast cancer metastasis.

a Overlap of GeneCards and EDCODE public databases analyses to predict transcription factors that regulate TREM2. b Western blot analysis of the indicated proteins in BMDMs and Raw264.7 cells incubated with FGF2 (left) and with CM from Py8119 cells treated with PTX (right). The experiment was independently repeated three times with similar results. c Western blot analysis of the indicated proteins in Raw264.7 cells incubated with the indicated treatment. The experiment was independently repeated three times with similar results. d qPCR analysis of Trem2 expression in BMDMs transfected with Egr1-expressing vectors. n = 3 biological independent samples. e Western blot analysis of TREM2 expression in BMDMs transfected with Egr1-expressing vectors. The experiment was independently repeated three times with similar results. f Luciferase activity of HEK293T cells transfected with the indicated reporters and EGR1-expressing or control vectors. n = 3 biological independent samples. g Abundance of EGR1 bound to the TREM2 promoter in BMDMs assessed by ChIP-qPCR. n = 3 biological independent samples. h Schematic of the Transwell assay. The first CM was collected from tumor cells with indicated treatment, and the second CM was collected from macrophages incubated with the first CM. The migration and invasion capabilities of macrophages incubated with the first CM were assessed. Created in BioRender. Xing, Y. (2026) https://BioRender.com/nsp747pi Quantification of migration and invasion of Py8119 cells induced by BMDM CM incubated with CM from Py8119 cells treated with PTX, and BT549, SUM159, and MDA-MB-231 cells induced by THP1 CM incubated with CM from BT549, SUM159, and MDA-MB-231 cells treated with PTX (left) or Nab-PTX (right), respectively. n = 5 biological independent samples. j Cytokine array analysis of CM from BMDMs with or without TREM2. k Quantification of migration and invasion of Py8119 cells incubated with indicated proteins. n = 3 biological independent samples. l Quantification of migration and invasion of Py8119 cells induced by CM from BMDMs (Trem2+/+) with CDE-096. n = 3 biological independent samples. m Western blot analysis of EMT- stimulating proteins in BMDMs incubated with indicated proteins. The experiment was independently repeated three times with similar results. n Schematic illustration showing that FGF2 promotes ERK1/2 phosphorylation to upregulate EGR1, which increases TREM2 expression in macrophages. Upregulated TREM2 enhances the secretion of Serpin E1, HGF, CCL3, and CXCL2 from macrophages to tumor cells, facilitating tumor metastasis via EMT. Created in BioRender. Xing, Y. (2026) https://BioRender.com/nsp747p. Data are shown as means ± S.D. and were analyzed by two-sided unpaired Student’s t test (d, f, i and l), two-sided one-way ANOVA followed by Tukey’s test (k) and two-sided two-way ANOVA followed by Å Ãdák’s test (g). Source data are provided as a Source Data file.