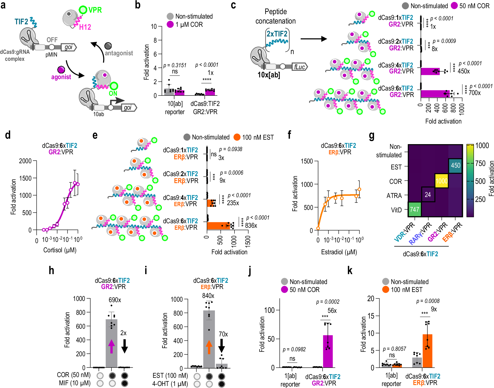
Fig. 3: Potentiated response of LBD-CID systems for two-input transcriptional control based on multivalent TIF2 repeats.
From: Repurposing nuclear receptors for ligand-responsive liquid condensate formation and gene regulation

a Schematic representation of the split transcriptional activation system. Agonist-induced recruitment of LBD:VPR to dCas9:TIF2 activates transcription of a reporter gene, while antagonist treatment displaces LBD:VPR, suppressing activation. b Transcriptional activation of a reporter with 10 binding sites (10 × bs) was tested in HEK293T cells transfected with GR2-VPR and dCas9:TIF2 and stimulated with cortisol (COR, 1 µM) for 24 h. c Increasing the number of bound GR2-VPR molecules by concatenating TIF2 repeats to the dCas9 DNA-binding domain significantly enhances transcriptional activation of a reporter plasmid containing 10 × bs for the dCas9:gRNA complex. Cells were stimulated with COR (50 nM) for 24 h. d Dose-response curve of GR2-VPR in combination with dCas9:6 × TIF2 upon stimulation with increasing concentrations of COR. e Transcriptional activation of a reporter with 10 × bs was tested using ERβ-VPR and dCas9 with varying numbers of TIF2 repeats in HEK293T cells stimulated with estradiol (EST, 100 nM) for 24 h. f Dose-response curve for the dCas9:6 × TIF2 ERβ-VPR system. g Evaluation of LBD-transcriptional activation systems orthogonality by stimulating cells transfected with individual LBD-CID with different indicated ligands. Individual data points are presented in Supplementary Fig. 3. h, i Dynamic control of transcriptional activation using agonist and antagonist ligands. Simultaneous treatment with cortisol and mifepristone (MIF) inhibits activation in the GR2 system (g), while estradiol with 4-hydroxytamoxifen (4-OHT) suppresses activation in the ERβ system (h). Agonist and antagonist ligand additions are indicated by filled circles beneath the graphs, with the corresponding expected outcomes marked by arrows. j, k Transcriptional activation of a reporter with a single binding site (1 × bs) using dCas9:6×TIF2 and either GR2-LBD (i) or ERβ-LBD (j) in response to their respective agonist ligands. Results are shown as fold activation relative to non-stimulated mock cells transfected with an empty plasmid (pcDNA3) or reporter-only control. Data represent means ± s.d. from n = 8 biological replicates pooled from two independent experiments. Conditions were compared using a two-sided unpaired t-test with Welch’s correction (****P < 0.0001; ***P < 0.001; **P < 0.01; *P < 0.05; ns > 0.05). All schematics were created using Inkscape (ver. 1.2.1).