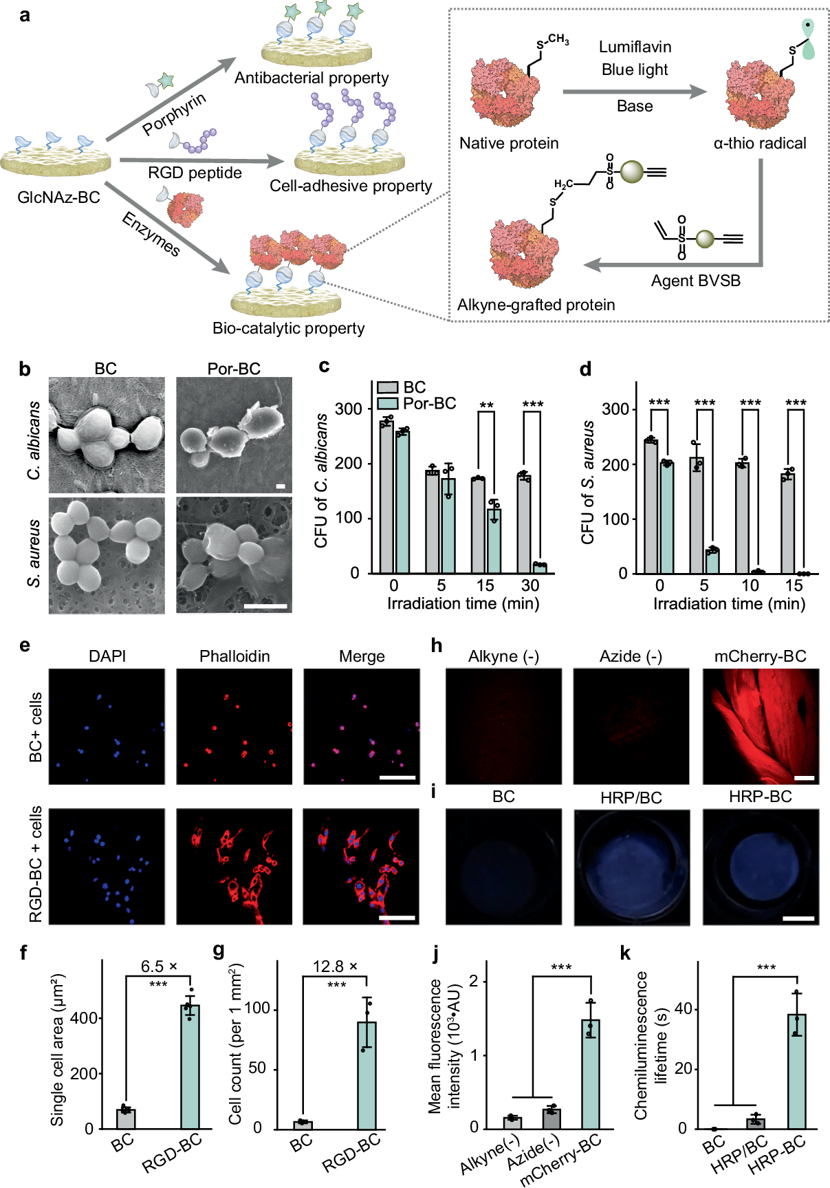
Fig. 3: Tailored functionalization of azide-modified bacterial cellulose (GlcNAz-BC) via click reactions.

a Schematic illustration depicting the synthesis of multifunctional BC materials through click chemistry and the alkynylation of bioactive proteins. b SEM images of C. albicans and S. aureus following incubation on Por-BC and BC surfaces (scale bar: 1 μm). The experiment was repeated three times independently and yielded comparable results. c Colony-forming unit (CFU) counts of C. albicans on Por-BC versus BC, determined by plate counting (n = 3 per group, Statistical significance was determined using unpaired Student’s t-tests; **p = 0.00573, ***p = 2.79E-06). d Colony-forming unit (CFU) counts of S. aureus on Por-BC versus BC, determined by plate counting (n = 3 per group; statistical significance was determined using unpaired Student’s t-tests; ***p < 0.001). e CLSM images of L929 cells cultured on RGD-BC and BC. Actin (red) and cell nuclei (blue) were fluorescently labeled (scale bar = 100 µm). The experiment was repeated three times independently and yielded comparable results. f Quantification of the averaged cell area on each membrane (n = 6 per group, Statistical significance was determined using unpaired Student’s t-tests. ***p = 1.60E-10.) using ImageJ. g The number of attached cells (per 1 mm²) on RGD-BC and BC (n = 3 per group, Statistical significance was determined using unpaired Student’s t-tests. ***p = 2.28E-03). h Fluorescence images illustrating the conjugation of mCherry proteins onto BC materials. Control groups include Alkyne (−): GlcNAz-BC incubated with non-alkyne-modified mCherry, and Azide (−): alkyne-tagged mCherry incubated with natural BC lacking azide groups (scale bar = 200 μm). The experiment was repeated three times independently and yielded comparable results. i Representative chemiluminescence images of BC samples treated with luminol (scale bar = 1 cm). The experiment was repeated three times independently and yielded comparable results. j Mean fluorescence intensity of mCherry proteins on BC materials (n = 3 per group; statistical significance was determined using one-way ANOVA; ***p < 0.001). k Measured chemiluminescence lifetime of BC samples incubated with luminol (n = 3 per group; statistical significance was determined using one-way ANOVA; ***p < 0.001). Data are presented as mean ± SD. Source data for this figure is available in the Source Data file.