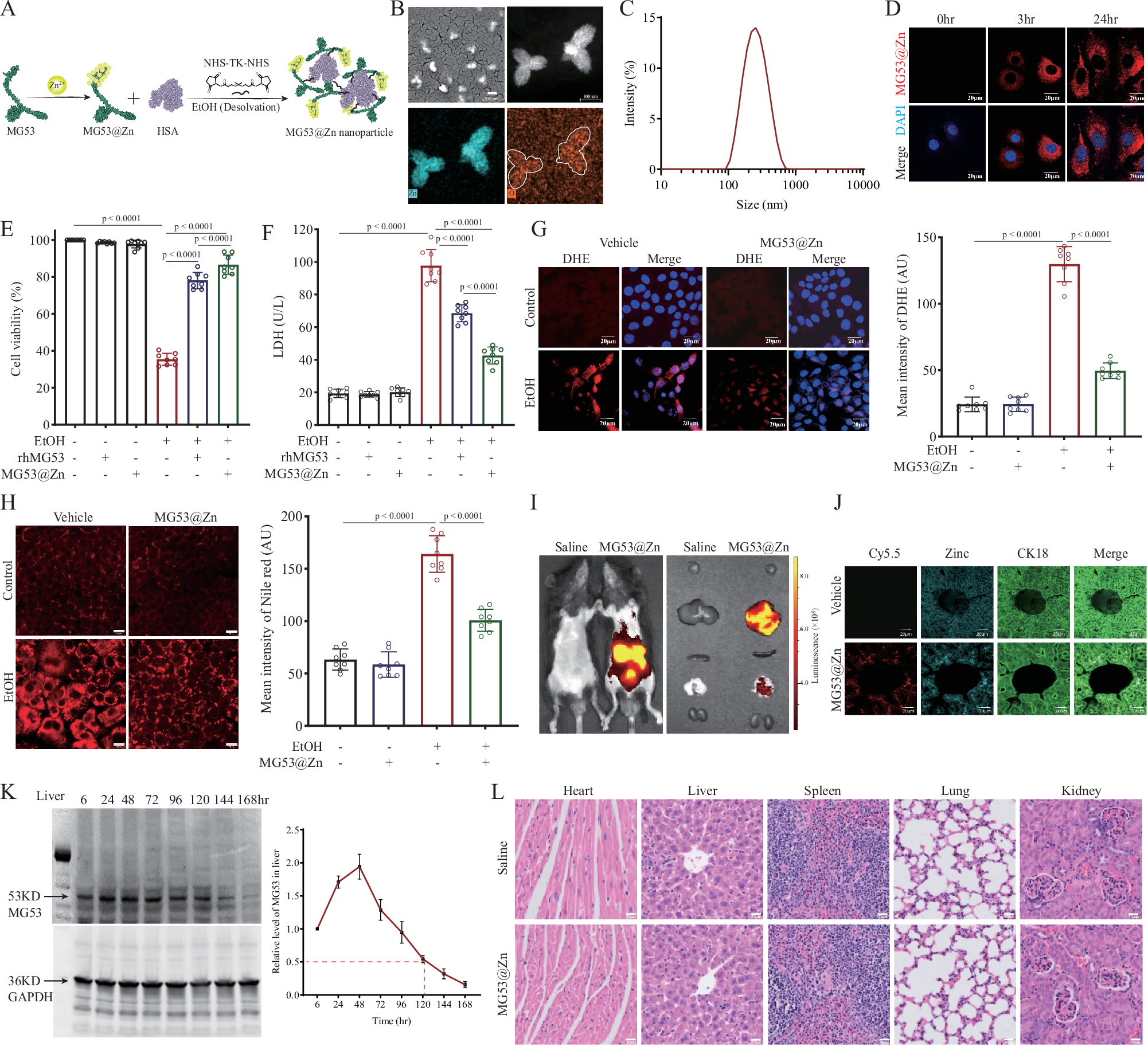
Fig. 5: Development and characterization of MG53@Zn nanoparticles.

A Schematic illustration of the synthesis of MG53@Zn nanoparticles via desolvation. B Scanning electron microscopy image of MG53@Zn nanoparticles (Scale bar, 200 nm). Upper right: High-angle annular dark-field image (Scar bar, 100 nm). Element mapping shows the distribution of zinc (Zn, blue) and oxygen (O, red) in MG53@Zn nanoparticles. n = 5 independent experiments. C Size distribution of MG53@Zn nanoparticles. D Time-dependent uptake of Cy5.5-labeled MG53@Zn nanoparticles (10 μg/ml with rhMG53 dose equivalents) in AML12 cells. E, F Effect of MG53@Zn nanoparticles on cell viability and LDH release in AML12 cells. Cells were co-cultured with 400 mM EtOH and MG53@Zn for 24 h (n = 8 per group). G Effect of MG53@Zn on ROS levels in AML12 cells co-cultured with 400 mM EtOH and treated with MG53@Zn for 24 h, detected by DHE staining (Scale bars, 20 μm. n = 8 per group). H Effect of MG53@Zn on lipid accumulation in AML12 cells co-cultured with 400 mM EtOH and MG53@Zn treatment (10 μg/ml with rhMG53 dose equivalents) for 24 h, determined by Nile red staining and intensity analysis (Scale bars, 20 μm. n = 8 per group). I In vivo distribution of Cy5.5-labelled MG53@Zn (1 mg/kg with rhMG53 dose equivalents) in C57BL/6J mice and major organs. Whole-body fluorescence and ex vivo fluorescence of major organs were detected 24 h after injection. J Immunofluorescence analysis of MG53 enrichment in the liver of C57BL/6J mice 24 h post-injection of MG53@Zn (Scar bar, 20 μm. n = 6 per group). K Time course of MG53@Zn accumulation in the liver, showing retention from 0 to 72 h and a significant decrease at 120 h post-injection (n = 6 per group). L Bio-safety evaluation of MG53@Zn in mice using H&E staining of major organs (Scar bars, 50 μm). Mice were administered MG53@Zn (1 mg/kg with rhMG53 equivalents, every 5 days, intramuscularly) for 30 days and observed (n = 6 per group). Data were presented as mean ± SD. P-value was determined by one-way ANOVA with Tukey’s test. Source data are provided as a Source Data file.