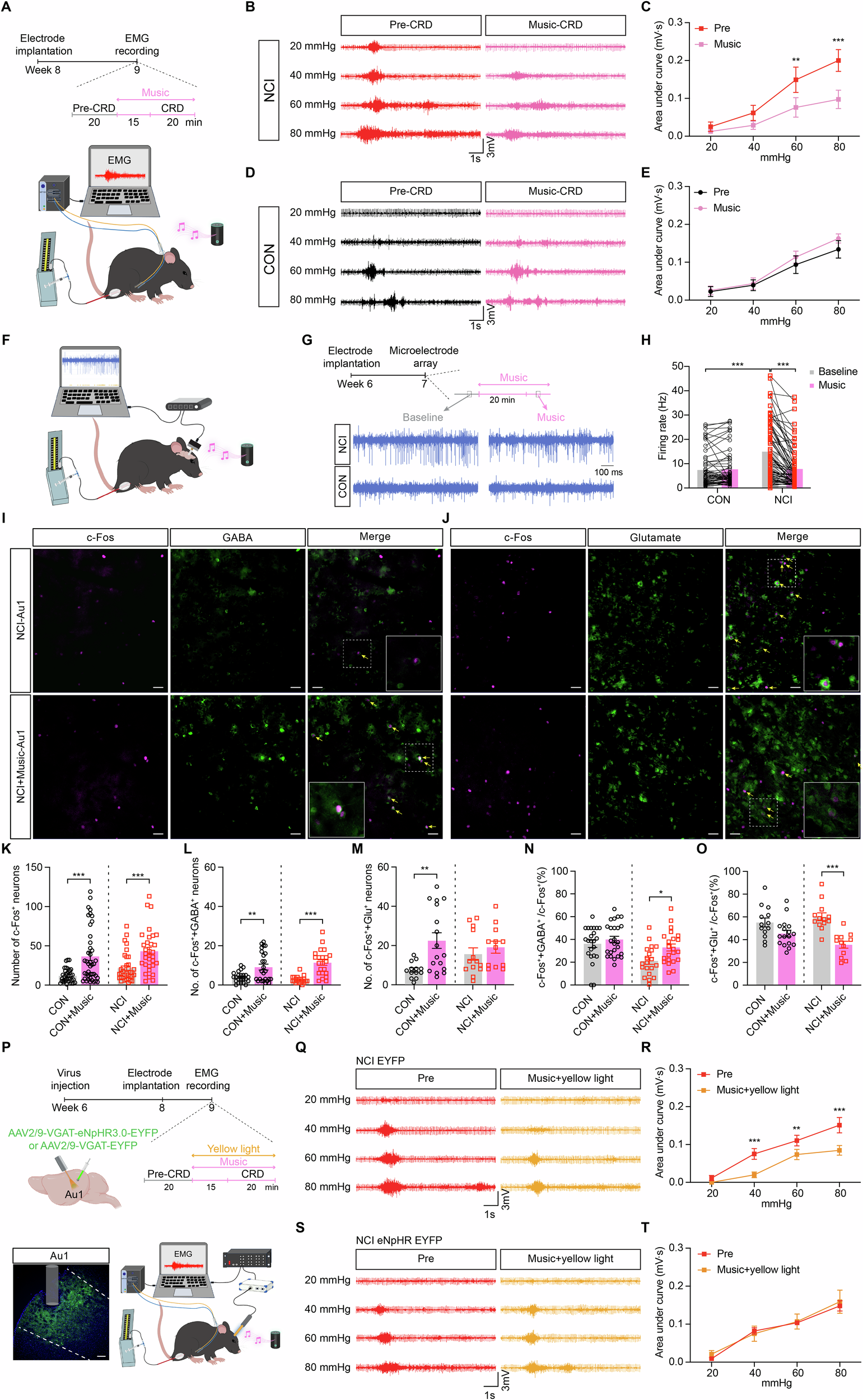
Fig. 4: Music alleviates visceral hypersensitivity in NCI mice by enhancing Au1GABA neuronal activity.

A–E Music significantly reduced visceral pain responses to CRD in NCI mice (B&C, F1,9 = 9.943, *p = 0.012, two-way ANOVA with Bonferroni test, n = 10), particularly at 60 (**p = 0.001) and 80 mmHg (***p < 0.0001), but had no effect on CON mice (D&E, F1,9 = 4.448, p = 0.064, two-way ANOVA with Bonferroni test, n = 10). F–G Schematic illustration of in vivo extracellular recording using microelectrode arrays and representative neural activity in the Au1 of NCI and CON mice. H Spontaneous firing rate in the Au1 was increased in NCI mice, compared to CON mice (F1,127 = 6.546, ***p < 0.0001, two-way ANOVA with Bonferroni test, n = 56 neurons from 3 CON mice and 73 neurons from 4 NCI mice. Music attenuated firing rate in NCI mice (F1,127 = 34.430, ***p < 0.0001) but not CON mice (p > 0.999). Spontaneous firing rate was averaged using 20 sec time windows. Representative images showing co-localization of c-Fos with GABA (I) or glutamate (J) in NCI mice with or without music intervention, scale bar = 50 µm. Yellow arrows indicate co-localization. K Music increased the total number of c-Fos+ neurons in the Au1 of both NCI (***p = 0.0008) and CON mice (***p < 0.0001, unpaired t-test, n = 37 sections for CON, 42 for CON+Music, 35 for NCI, 32 for NCI+Music, each including 6 mice). L Music increased the number of c-Fos++GABA+ neurons in the Au1 of both groups (**p = 0.003, ***p <0.0001, unpaired t-test, n = 23, 25, 20 and 22 sections from 6 mice in CON, CON+Music, NCI, and NCI+Music groups, respectively). M Music increased the number of c-Fos++Glu+ neurons in the Au1 of CON group (**p = 0.002, unpaired t-test, n = 13 and 17 sections from 6 mice in CON and CON+Music groups), but had no significant effect in NCI mice (p = 0.940, unpaired t-test, n = 13 and 12 sections from 6 mice in NCI and NCI+Music groups). N Music increased the ratio of c-Fos++GABA+ in c-Fos+ neurons in the Au1 of NCI group (*p = 0.019, unpaired t-test), while had no effect on CON mice (p = 0.752, same n values as L). O Music significantly reduced the ratio of c-Fos++Glu+ in c-Fos+ neurons in the Au1 of NCI group (***p < 0.0001, unpaired t-test) but not CON mice (p = 0.073, same n as M). P Experimental design of optogenetic inhibition of Au1GABA, scale bar = 100 µm. Q–T In NCI mice injected with control AAV, yellow light did not affect music-induced visceral analgesia (R, F1,4 = 98.460, ***p = 0.0006, two-way ANOVA with Bonferroni test, n = 5). In NCI mice injected with AAV containing eNpHR, yellow light abolished the analgesic effect of music intervention (T, F1,4 = 0.205, p = 0.674, two-way ANOVA with Bonferroni test, n = 5). Data are presented as means ± SEM.