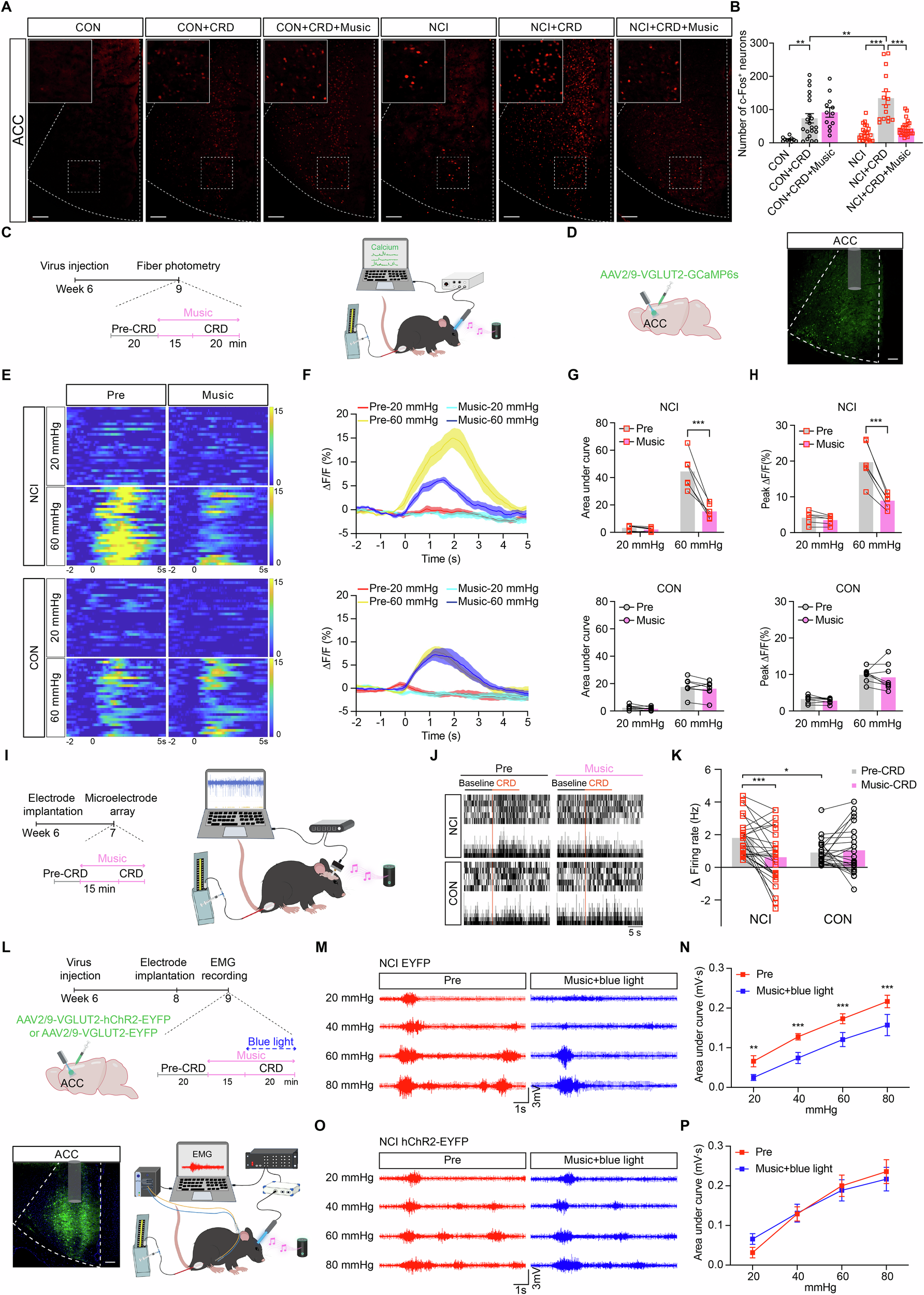
Fig. 5: Music induces visceral analgesia in NCI mice by suppressing ACCGlu neuronal activity.

A Representative c-Fos immunofluorescence in the ACC from CON and NCI mice with or without CRD stimulation and music intervention, scale bar = 100 µm. B CRD significantly increased c-Fos expression in the ACC from both CON (**p = 0.004, one-way ANOVA with Bonferroni test, n = 10, 21, 12, 22, 15 and 25 sections from 6 mice in CON, CON + CRD, CON + CRD+Music, NCI, NCI + CRD, CON + CRD+Music groups respectively) and NCI mice (***p < 0.0001), and this increase was more pronounced in NCI mice (**p = 0.001). In addition, music intervention reduced CRD-induced c-Fos expression in NCI mice (***p < 0.0001) but not CON mice (p > 0.999). C–D A schematic showing the timeline and setup of in vivo fibre photometry recording and representative image of AAV expression in the ACC, scale bar = 100 µm. E–F Heatmaps and summarized changes in fluorescence (ΔF/F) showing calcium responses to CRD of 20 or 60 mmHg in ACCGlu of CON and NCI mice. (G) Music reduced the AUC of ΔF/F in response to 60 mmHg CRD in NCI mice (***p = 0.0004, two-way ANOVA with Bonferroni test, n = 6), while no significant difference was observed at 20 mmHg (p > 0.999) and CON mice (p = 0.088, n = 8). H Music attenuated the peak ΔF/F in response to 60 mmHg CRD in NCI mice (***p = 0.0002, two-way ANOVA with Bonferroni test, n = 6), while no significant difference was observed at 20 mmHg (p > 0.999) and CON mice (p = 0.302, n = 8). I–J Experimental setup of in vivo extracellular recording using microelectrode arrays and representative ACC neural activity in response to 60 mmHg CRD before and during music intervention in NCI and CON mice. K CRD responses of ACC neurons were increased in NCI mice, compared to CON mice (F1,49 = 0.844, *p = 0.024, two-way ANOVA with Bonferroni test, n = 24 neurons from 4 CON mice and 27 neurons from 4 NCI mice. Music attenuated CRD responses in NCI mice (F1,49 = 7.012, ***p = 0.0001) but not CON mice (p = 0.642). CRD responses were calculated as the mean firing rate during the 10-sec CRD stimulation period subtracted by the mean firing rate during the 10-sec baseline prior to CRD. L Timeline and setup of optogenetic activation of ACCGlu in NCI mice, scale bar = 100 µm. M–N In NCI mice injected with control virus, blue light did not affect music-induced alleviation in visceral pain responses (F1,6 = 24.680, **p = 0.003, two-way ANOVA with Bonferroni test, n = 7) at 20 (**p = 0.008), 40 (***p = 0.0007), 60 (***p = 0.0008) and 80 mmHg (***p = 0.0002). O–P In NCI mice injected with AAV containing hChR2, optogenetic activation of ACCGlu abolished music-induced visceral analgesia (F1,4 = 0.151, p = 0.717, two-way ANOVA with Bonferroni test, n = 5). All data are presented as means ± SEM.