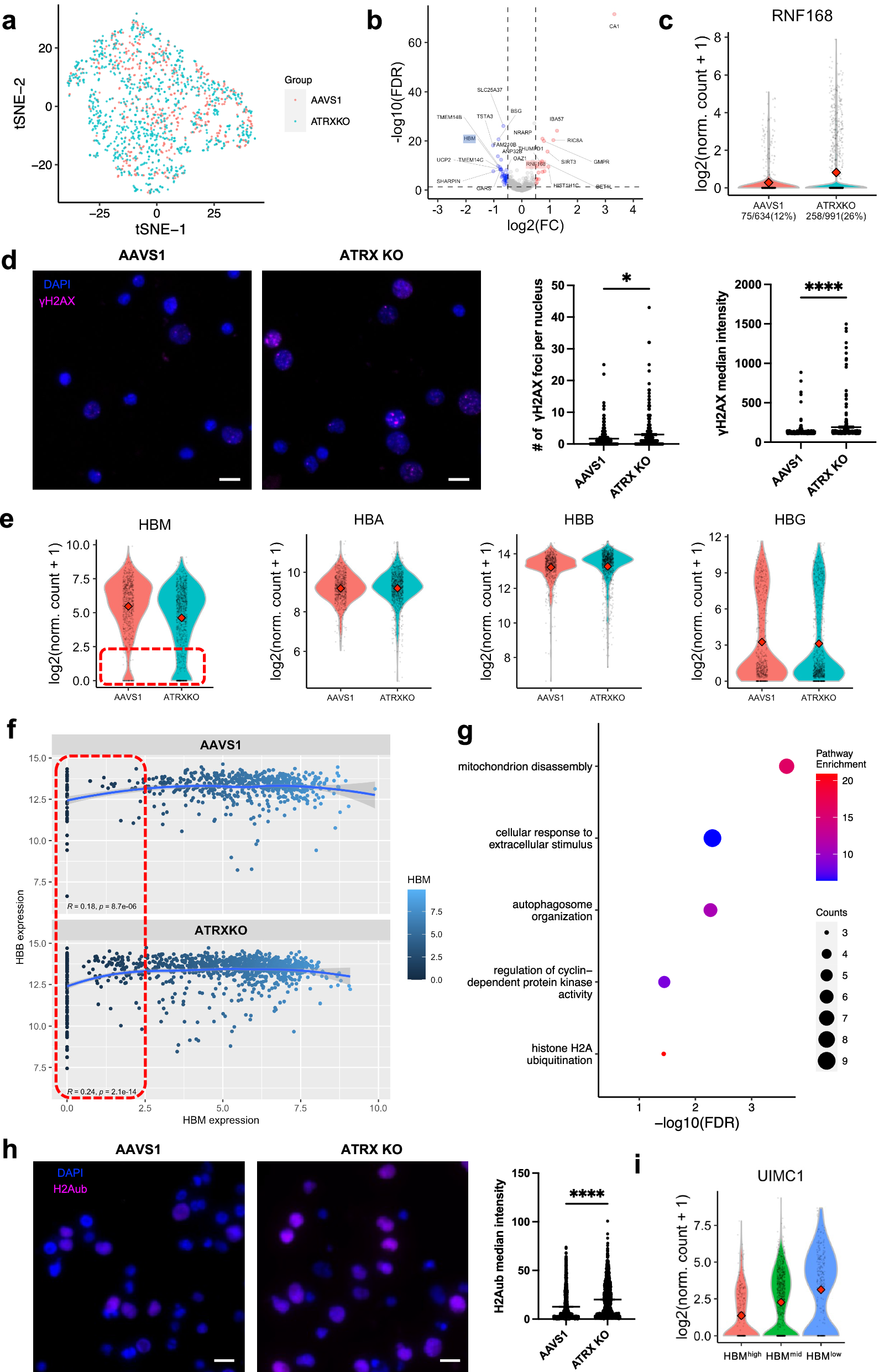
Fig. 2: scRNA-seq confirmed the stochastic effect of ATRX loss on gene expression and indicated an association with DNA damage response.

a t-SNE visualisation of scRNA-seq data showing individual cells in AAVS1 and ATRX KO samples using HVGs. b Volcano plot of differentially expressed genes in ATRX KO versus AAVS1 control. Each dot represents one gene. The horizontal dashed line indicates a significance threshold of 0.05, and the vertical dashed lines bound the minimal log2 fold-change (absolute value > 0.5) for the most-differentially-expressed genes. Upregulated genes are shown in red, downregulated genes in blue. The downregulated HBM is highlighted in blue and upregulated RNF168 is highlighted in pink. c Violin plot of RNF168 expression in both samples, with each dot representing a single cell. Percentages below sample labels show the number and proportion of RNF168-expressing cells. d Representative immunofluorescence images and quantification of γH2AX foci in day 13 AAVS1 and ATRX KO samples. Scale bar = 10 μm. 250 cells were randomly selected for quantification and lines show mean ± SEM. A two-tailed Mann-Whitney U test was used for statistical analysis. *p = 0.0111 for number of foci per nucleus, ****p < 0.0001 for median intensity. e Expression of globin genes (HBM, HBA, HBB, HBG) in both samples. Red dashed frames highlight a subpopulation of ATRX KO cells with low HBM expression. f Single-cell expression of HBB and HBM in AAVS1 (top) and ATRX KO (bottom) samples, coloured by HBM expression level, showing a low-HBM subpopulation in ATRX KO sample. g Upregulated pathways in affected ATRX KO HBMlow cells by GO analysis, emphasising histone H2A ubiquitination. x-axis indicates p-value; dot size represents the number of DE genes attributed to each GO term; and dot colour indicates term abundance. h Representative immunofluorescence images and quantification of H2Aub intensity in day 13 AAVS1 and ATRX KO samples. Scale bar = 10 μm. A total of 1000 cells were quantified, lines show mean ± SEM (****p < 0.0001, two-tailed Mann-Whitney U test). i Violin plot of UIMC1 expression in ATRX KO HBMhigh, HBMmid, and the affected HBMlow cells. Source data are provided as a Source Data file.