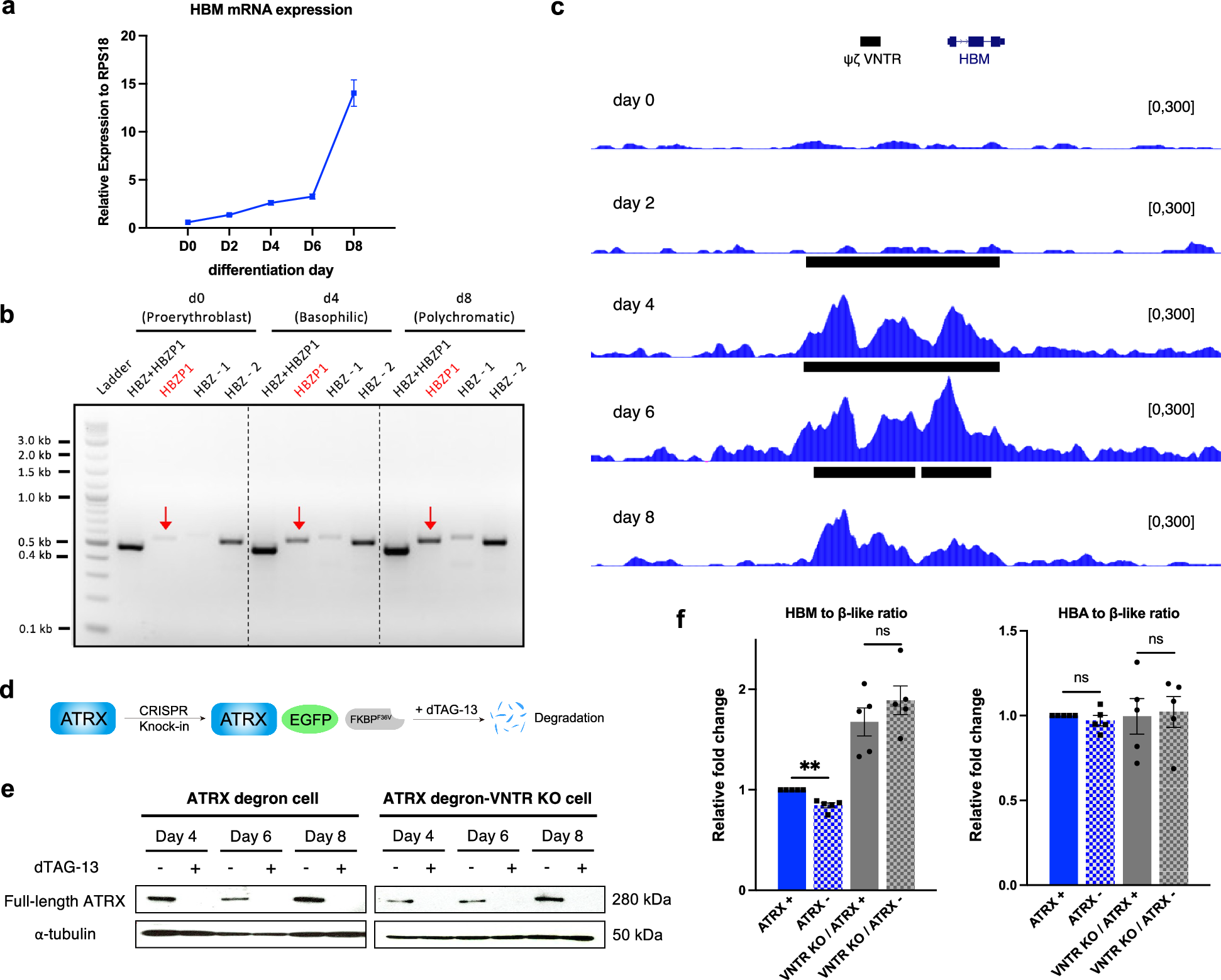
Fig. 3: ATRX regulates gene expression at the α-globin locus via a G-rich VNTR.

a mRNA expression analysis of HBM by qRT-PCR during erythroid differentiation, normalised to RPS18, data are shown as mean ± SEM (n = 3 biological replicates). b cDNA PCR amplification of the ζ-globin gene HBZ and its pseudogene HBZP1 where the ψζ VNTR resides, in HUDEP-WT cells. The red arrows point the active and increasing transcription of the pseudogene HBZP1 during erythroid differentiation. c Representative ChIP-seq tracks showing ATRX occupancy at the ψζ VNTR-HBM locus across different stages of erythroid differentiation. The black blocks above peaks within each track show the peak call. d Schematic representation of the generation of the ATRX degron cell line. e ATRX expression in ATRX degron cells (left) and ATRX degron-VNTR KO cells (right) during erythroid differentiation, demonstrating dTAG-13-induced ATRX depletion. f Expression of HBM and HBA to β-like (HBB + HBG) globin ratios on differentiation day 8 cells. ATRX + refers to ATRX degron cell treated with 100 nM of dTAG-13-Neg (a negative control compound for dTAG-13) from day 0 to day 8; ATRX - represents ATRX degron cell treated with 100 nM of dTAG-13 from day 0 to day 8; ATRX + / VNTR KO is ATRX degron-ψζ VNTR KO cell treated with dTAG-13-Neg from day 0 to day 8; ATRX - / VNTR KO is ATRX degron-ψζ VNTR KO cell treated with dTAG-13 from day 0 to day 8. Comparisons between two groups were performed using a two-tailed unpaired Welch’s t-test on log₂-transformed fold-change values. Data are shown as mean ± SEM (n = 5 biological replicates). **p = 0.0047 for HBM to β-like ratio between ATRX+ and ATRX- samples. Source data are provided as a Source Data file.