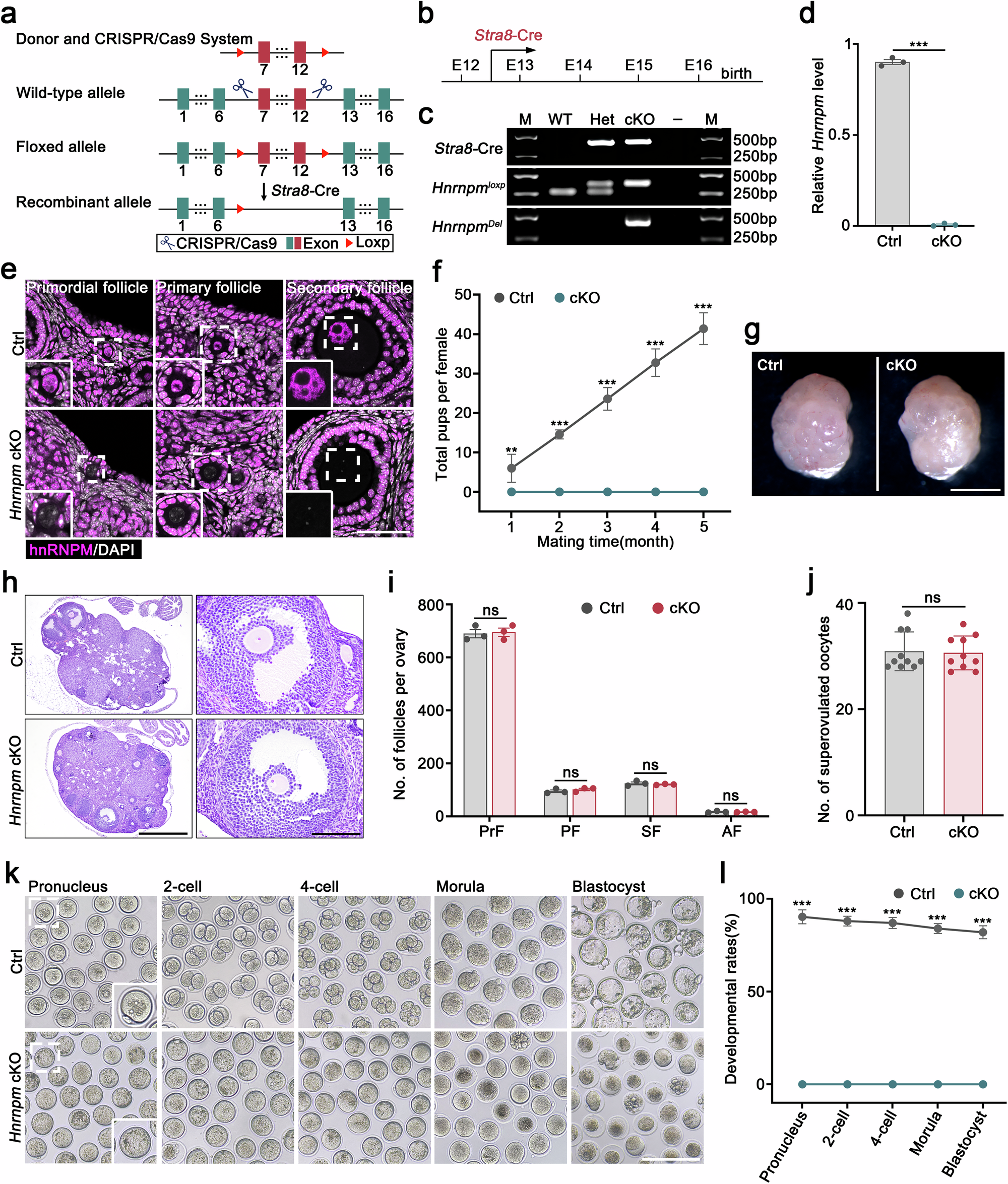
Fig. 2: Loss of hnRNPM results in female infertility.
From: hnRNPM cooperates with BCAS2 to modulate alternative splicing during oocyte development

a The strategies employed to construct Hnrnpm conditional knockout mice. Exons 7–12 of Hnrnpm were deleted from the germ cells using Stra8-Cre. Images of scissors were generated by figdraw.com. b The expression of Stra8-Cre commenced from embryonic day 12.5 (E12.5). c Representative genotyping results for wild-type, heterozygous (Stra8-Cre; Hnrnpm+/flox), and cKO (Stra8-Cre; Hnrnpmflox/Del) mice. d RT-qPCR analysis revealed a significant reduction in Hnrnpm mRNA expression in GV oocytes. Two-sided Student’s t-tests. Data are presented as mean ± SEM. n = 3. p < 0.0001. e Representative images of IF with anti-hnRNPM antibody (purple) and DAPI (white) on ovary sections from control and Hnrnpm cKO mice. Primordial, primary, and secondary follicles are highlighted by the white squares. Scale bar: 50 μm. f Comparison of offspring numbers between control and female mice during the 5-month observation period. Two-sided Student’s t-tests. Data are presented as mean ± SEM. n = 5. p = 0.005276 (1), p < 0.000001 (2,3,4,5). g Representative ovaries from 3-month-old control and Hnrnpm cKO mice. Scale bars: 1 mm. h Representative H&E-stained ovarian sections from 3-month-old control and Hnrnpm cKO mice. Scale bars: 500 μm (left), 250 μm (right). i Quantitative analyses of primordial follicles (PrF), primary follicles (PF), secondary follicles (SF), and antral follicles (AF) per ovary at 3 months of age. Two-sided Student’s t-tests. Data are presented as mean ± SEM. n = 3. ns not significant. j Number of oocytes retrieved following PMSG and hCG administration in 3-week-old control and Hnrnpm cKO mice. Two-sided Student’s t-tests. Data are presented as mean ± SEM. n = 10. ns not significant. k Representative images of the zygote, 2-cell, 4-cell, morula, and blastocyst embryos generated by in vitro fertilization (IVF) of oocytes from superovulated 3-week-old control and Hnrnpm cKO female mice using wild-type sperm. Scale bar: 200 μm. l Developmental rates of embryos reaching specific stages at corresponding time points following IVF. Two-sided Student’s t-tests. Data are presented as mean ± SEM. n = 3. p = 0.000002 (Pronucleus, Blastocyst), p < 0.000001 (2-cell, 4-cell, Morula). Representative results shown in (c, e, g, h, k) were obtained from at least three independent experiments with similar results. Source data (d, f, i, j, l) are provided as a Source data file.