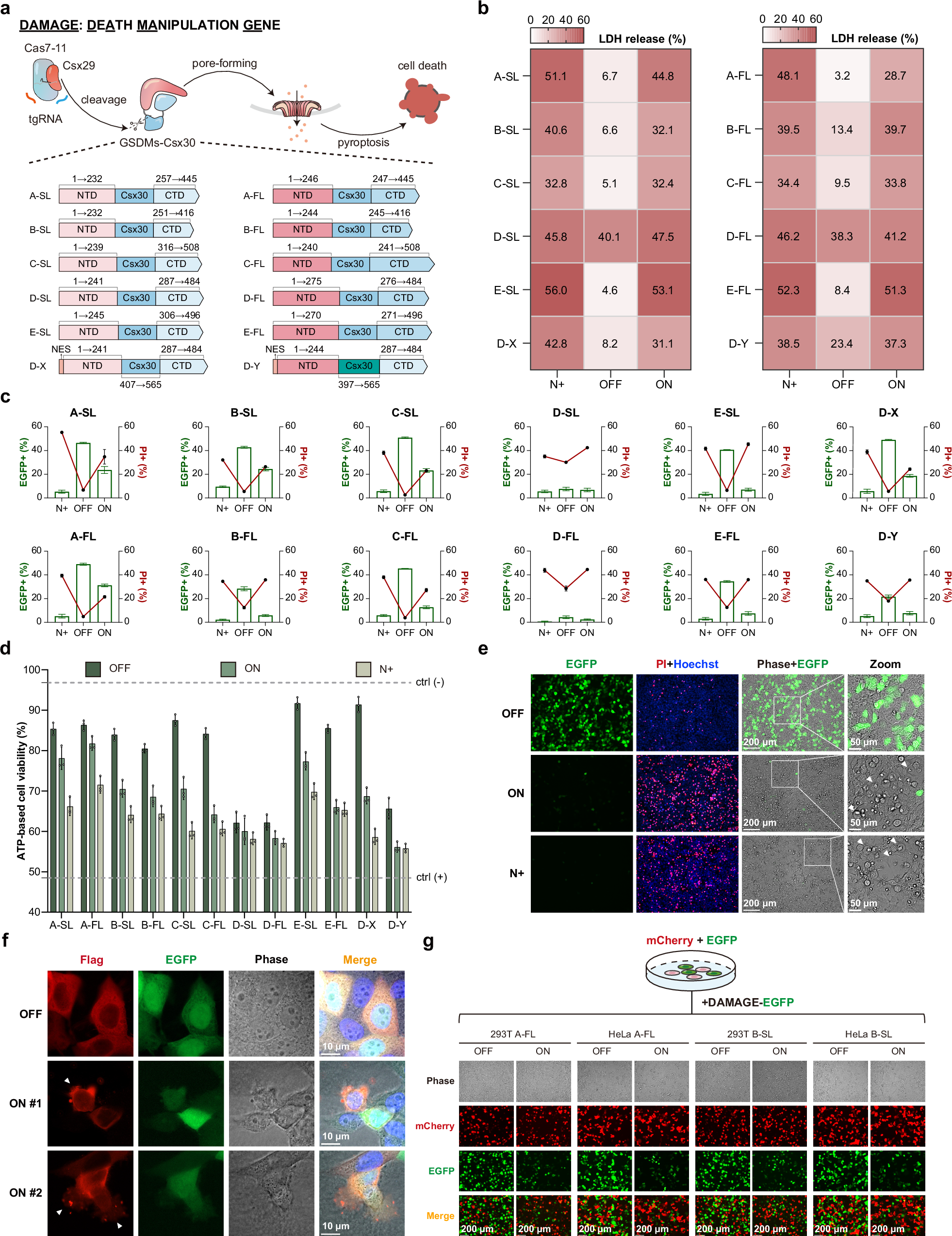
Fig. 1: The construction and functional validation of DAMAGE.
From: A synthetic system for RNA-responsive pyroptosis based on type III-E CRISPR nuclease-protease

a Schematic of the DAMAGE (Death Manipulation Gene) system. All GSDMs-Csx30 effectors, except D-Y (Csx30 397-565), use Csx30 407-565 as the linker. b LDH release assay of all GSDMs-Csx30 effectors. OFF: dCas7-11, Csx29, GSDMs-Csx30, EGFP, and CR-NT; ON: replace CR-NT with EGFP-CR-Mix; N+: positive control, replace GSDMs-Csx30 with GSDMs-Csx30-N in the ON groups. Heat map of LDH release, labeled with the mean of biological replicates (n = 6). c Flow cytometry (FCM) analysis of all GSDMs-Csx30 effectors. Left Y axis (EGFP+ (%)): EGFP-positive non-pyroptotic live cells; Right Y axis (PI+ (%)): PI-stained pyroptotic dead cells. PI: propidium iodide. d, ATP-based cell viability assay of all GSDMs-Csx30 effectors. OFF: dark green; ON: medium green; N+: light green; ctrl (-): negative control, treated only with transfection reagent; ctrl (+): positive control, transfected with GSDMD-N. e Cell imaging to assess the pyroptotic activity of C-FL in HEK293T cells. White arrows indicate pyroptotic cells. Scale bar, 200 μm, zoom inset, 50 μm. f Immunofluorescence imaging to evaluate the pyroptotic activity of A-FL in HeLa cells. Cells were stained with DAPI for nuclei and incubated with anti-Flag antibody for the detection of Flag-tagged A-FL effector. Scale bar, 10 μm. g Co-culture experiment validating the specificity of DAMAGE in eliminating target cells. Cells expressing EGFP and mCherry were co-transfected with DAMAGE targeting EGFP mRNA (DAMAGE-EGFP). Scale bar, 200 μm. All experiments were repeated at least three times (b–g). Data are means ± s.d. (c, d: n = 3). Source data are provided as a Source Data file.