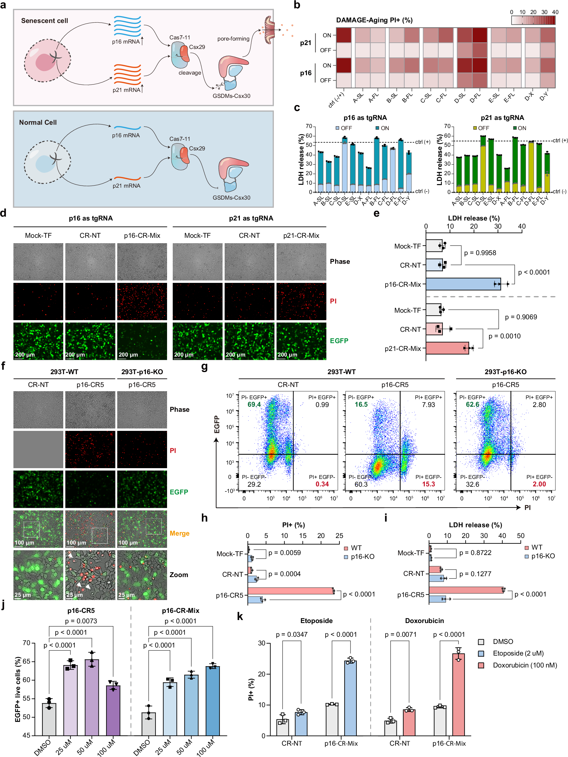
Fig. 5: DAMAGE targets p16/p21 mRNA and selectively eliminates senescent cells.
From: A synthetic system for RNA-responsive pyroptosis based on type III-E CRISPR nuclease-protease

a Schematic of DAMAGE-Aging. b, c Assessment of pyroptotic activity mediated by various GSDMs-Csx30 effectors in DAMAGE-Aging. OFF: dCas7-11, Csx29, GSDMs-Csx30, p16/p21 plasmid and CR-NT; ON: replace CR-NT with p16/p21-CR-Mix; ctrl (-): negative control; ctrl (+): positive control, transfected with GSDMD-Csx30-N. Heatmap of PI positive rate (b). LDH release assay (c). d, e Activation of DAMAGE-Aging by endogenous p16/p21 mRNA. Co-transfected EGFP as a fluorescent marker. Cell imaging, scale bar, 200 μm (d). LDH release assay (e). f–i p16-KO blocks the endogenous activation of DAMAGE-Aging. Co-transfected EGFP as a fluorescent marker, p16-CR5 to detect endogenous p16 mRNA. Cell imaging, white arrows indicate pyroptotic cells, scale bar, 100 μm; zoom inset, 25 μm (f). FCM analysis (g). PI staining of pyroptotic cells (h). LDH release assay (i). j MS37452 treatment inhibits the endogenous activation of DAMAGE-Aging. Co-transfected EGFP as a fluorescent marker, EGFP fluorescence in the control group (DMSO, CR-NT) was defined as 100%, live cell proportion is indicated by EGFP+ (%). k Etoposide and doxorubicin treatment enhanced DAMAGE-Aging-induced pyroptosis. All experiments were repeated at least three times (b–k). In HEK293T cells, C-SL as effector, endogenous p16/p21 mRNA as tgRNA (d–k). Data are means ± s.d. (c, e, h–k: n = 3). p values were calculated by one-way ANOVA with Dunnett’s multiple comparisons test (e, j), two-way ANOVA with Tukey’s multiple comparisons test (h, i) or two-way ANOVA with Sidak’s multiple comparisons test (k). Heatmap data are presented as the mean of three independent biological replicates (b: n = 3). Source data are provided as a Source Data file.