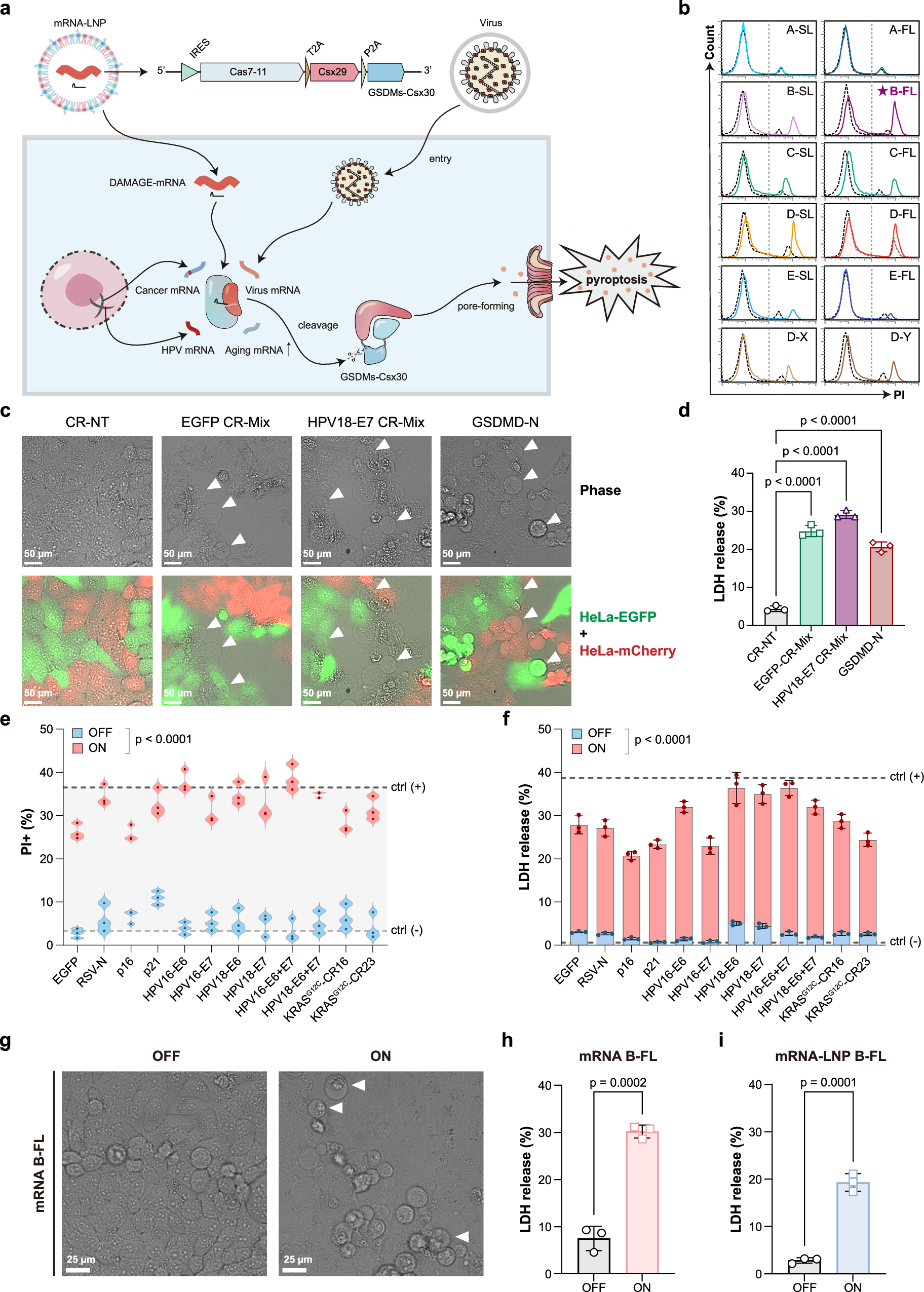
Fig. 6: The potential of DAMAGE in mRNA-LNP therapeutic applications.
From: A synthetic system for RNA-responsive pyroptosis based on type III-E CRISPR nuclease-protease

a Schematic of DAMAGE-Plus. DAMAGE-Plus mRNA encodes a large fusion protein that is self-cleaved into three independent proteins by T2A and P2A. IRES: Internal Ribosome Entry Site; P2A: Type 1 Porcine teschovirus 2A; T2A: Thosea asigna virus 2A; LNP: Lipid Nanoparticles. b FCM analysis of the DAMAGE-Plus for all GSDMs-Csx30. In HEK293T cells, EGFP as tgRNA, the gray dotted line shows the OFF group, the colored solid line shows the ON group. c, d Co-culture assay of HeLa-EGFP and HeLa-mCherry stable cell line. Endogenous EGFP mRNA or HPV18-E7 mRNA as tgRNA, GSDMD-Csx30-N as a positive control. Cell imaging, white arrows indicate pyroptotic cells, scale bar, 50 μm (c). LDH release assay (d). e, f Assessment of pyroptotic activity of DAMAGE-Plus in mRNA form in HEK293T cells; ctrl (-): negative control; ctrl (+): positive control, transfected with GSDMD-Csx30-N mRNA. p values between the ON group and the OFF group of each GSDMs-Csx30 were all less than 0.0001. FCM analysis (e); LDH release assay (f). g, h The pyroptotic activity of DAMAGE-Plus in mRNA form. In HeLa cells, endogenous HPV18-E7 mRNA as tgRNA. Cell imaging, scale bar, 25 µm (g). LDH release assay (h). i LDH release assay of DAMAGE-Plus in mRNA-LNP form. In HeLa cells, endogenous HPV18-E7 mRNA as tgRNA. All experiments were repeated at least three times (b–i), DAMAGE-Plus B-FL as effector (c–i). Data are means ± s.d. (d, f, h, i: n = 3) or violin plots with all individual data points (e: n = 3). p values were calculated by one-way ANOVA with Dunnett’s multiple comparisons test (d), two-way ANOVA with Sidak’s multiple comparisons test (e, f) and two-tailed unpaired t-test (h, i). Source data are provided as a Source Data file.