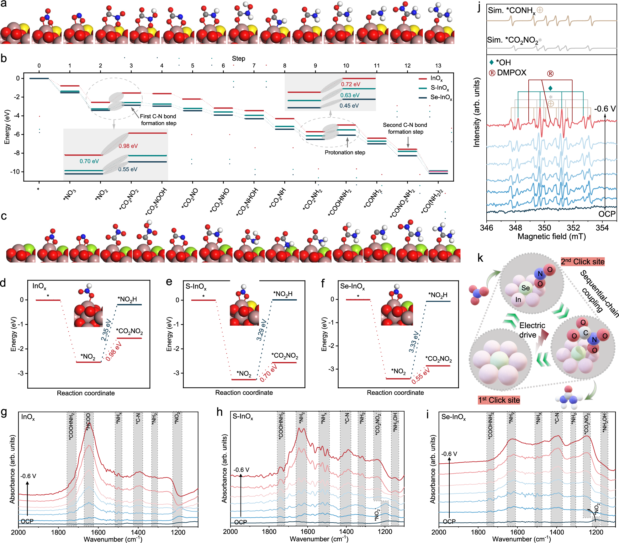
Fig. 5: Mechanistic study of C−N coupling via hierarchical click catalytic sites.

Urea electrosynthesis reaction pathway diagrams on S−InOx (a) and Se−InOx (c). b Calculated free energy diagram for urea electrosynthesis. Comparison of energy barriers from *NO2 to *NOOH and *CO2NO2 on InOx (d), S−InOx (e), and Se−InOx (f). Electrochemical in-situ ATR-SEIRAS spectra on InOx (g), S−InOx (h), and Se−InOx (i) in CO2-saturated 0.1 M KHCO3 + 0.1 M KNO3 electrolyte. j Electrochemical in-situ EPR spectra on Se−InOx in CO2-saturated 0.1 M KHCO3 + 0.1 M KNO3 electrolyte (Sim. = simulated). k Schematic representation of hierarchical click-site mechanism: Se-induced tuning of In electronic structure enables selective NO3− adsorption and stabilization of *NO2 (1st click-site), followed by spatially guided CO2 adsorption to form *CO2NO2 (2nd click-site), ultimately driving selective C − N coupling toward urea. Colour codes: C grey, O red, N blue, H white, In orchid, S yellow, Se light green. Source data are provided as a Source data file.