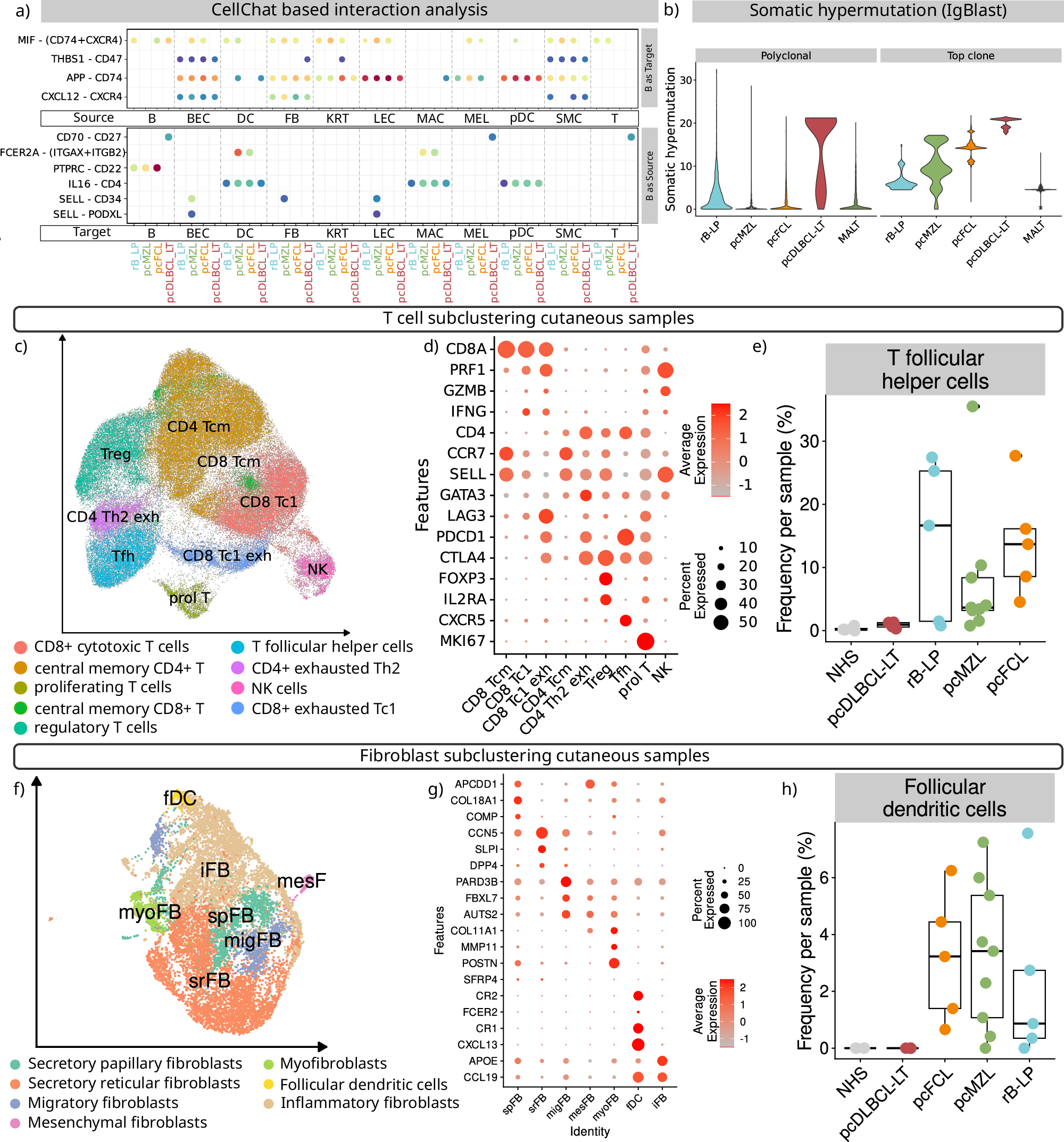
Fig. 4: Indolent primary cutaneous B cell lymphoma show an intact germinal centre reaction.

a Key cell-to-cell interactions based on CellChat. Colour coding represents the cumulative interaction probability and size the associated CellChat-based p-value. b Somatic hypermutation in the top expanded B-cell clone and polyclonal B cells per disease as derived through the identity mapping of IgBLAST. Somatic hypermutation is quantified through the difference to the canonical sequence. Data is shown separately for the top expanded clone and the polyclonal infiltrate. c UMAP embedding of a subclustering of the T cells from all cutaneous samples. d Canonical markers used to identify key T cell subtypes. Size of the dots represent the percentage of cells expressing the marker, colour intensity represents the average expression. e Relative proportion of T follicular helper cells among all identified T cells per sample (n = 27) (coloured points). Lower and upper hinges of the boxplots correspond to the first and third quartiles, whiskers extend to a maximum of 1.5 of the interquartile range and represent the minimum and maximum value within this range. f UMAP embedding of a subclustering of all fibroblasts from the cutaneous samples. g Dot plot showing canonical markers used to identify key fibroblast subsets. h Relative proportion of follicular dendritic cells (fDC) normalised based on all identified fibroblasts per sample (n = 27, coloured points). Lower and upper hinges of the boxplots correspond to the first and third quartiles, centre represents the median, whiskers extend to a maximum of 1.5 of the interquartile range and represent the minimum and maximum value within this range. Source data are provided as a Source Data file.