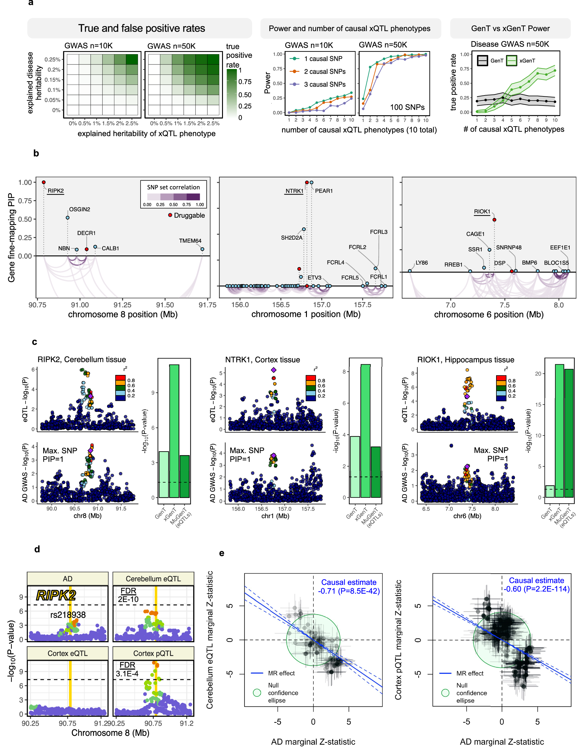
Fig. 4: Gene-based tests of Alzheimer’s disease integrating eQTLs.

a results of simulations performed to evaluate the statistical properties of xGenT. b Gene-level fine-mapping results for three candidate druggable genes detected using xGenT with AD. In the right-most plot, shaded areas represent 95% confidence intervals. c Locus-specific association plots for three examples of candidate druggable genes and the gene expression tissues with corresponding evidence. P-values are from SNP-based testing in the AD GWAS (bottom) and eQTL data sets. d SNP-level locus plots for RIPK2 illustrating potential xQTL tissue and functional specificity. Warmer colors indicate stronger LD with the lead SNP; cooler colors indicate lower LD. The yellow region represents the hg19 start and end positions of RIPK2 and the horizontal dashed line indicates the level of genome-wide significance. P values are from two-sided tests of association with the trait labeled in each panel. e Scatterplots of SNP-specific marginal Z-statistics measuring association with AD and cerebellum eQTLs (left) and cortex pQTLs (right) in the RIPK2 locus. Error bars represent 95% confidence intervals. The blue line is the Mendelian Randomization causal estimate using MRBEE, and the reported P value is from a two-sided test that the causal estimate is equal to 0. Source data are provided as a Source Data file.