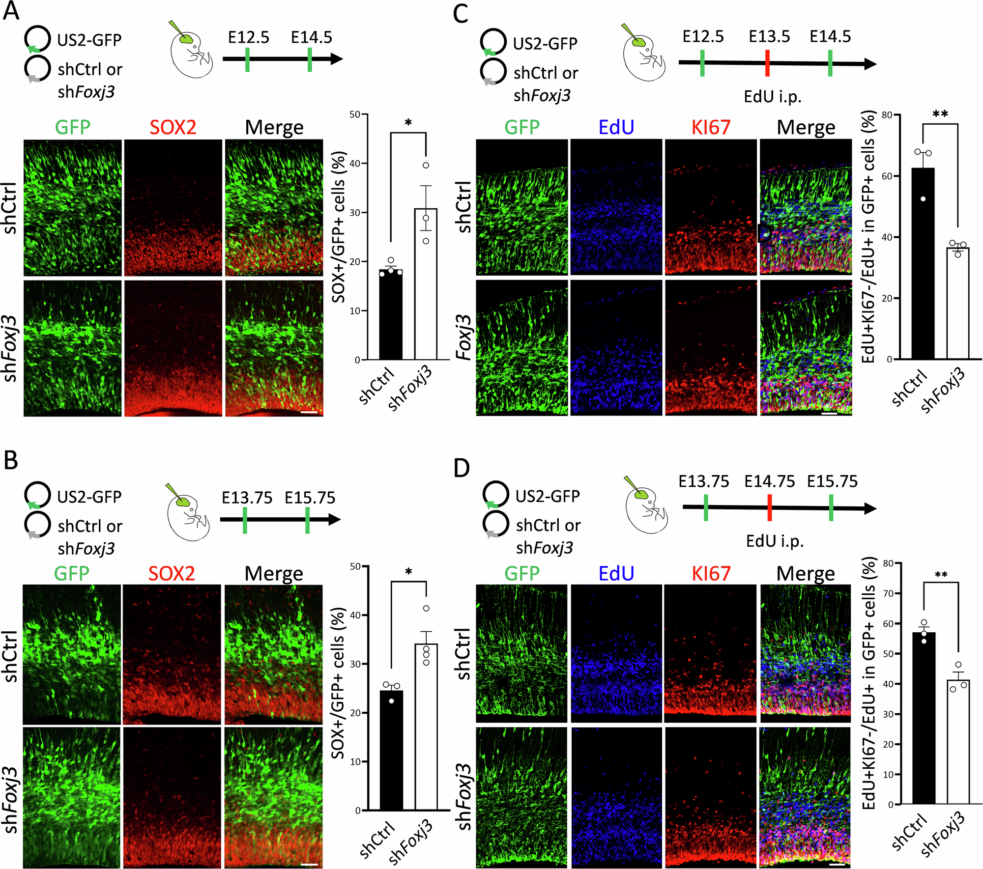
Fig. 5: Foxj3 knockdown increases neural stem cell maintenance and delays cell cycle exit.

A Electroporation of shCtrl or shFoxj3 with GFP (green) at E12.5, followed by fixation at E14.5 and immunostaining for the neural stem cell marker SOX2 (red). The bar graph quantifies SOX2 + /GFP+ cells, showing that Foxj3 knockdown significantly increased the proportion of SOX2+ NSCs. Scale bars: 50 μm. Error bars represent S.E.M. *: p < 0.05 (shCtrl: n = 4, shFoxj3: n = 3 independent experiments; two-tailed unpaired t-test; p = 0.0241) B Similar analysis was performed at E13.75, with fixation at E15.75 and immunostaining for SOX2 (red). Scale bars: 50 μm. Error bars represent S.E.M. *: p < 0.05 (shCtrl: n = 3, shFoxj3: n = 4 independent experiments; two-tailed unpaired t-test; p = 0.0259). C Cell cycle analysis following electroporation at E12.5 and EdU labeling at E13.5, with fixation at E14.5. Ki67 (red) and EdU (blue) immunostaining identified cells exiting the cell cycle (EdU + /Ki67- cells). The bar graph quantifies EdU+ki67- as a proportion of EdU+ cells, showing that Foxj3 knockdown significantly reduced cell cycle exit. Scale bars: 50 μm. Error bars represent S.E.M. **: p < 0.01 (n = 3 independent experiments; two-tailed unpaired t-test; p = 0.0075) D Similar analysis was performed in brains electroporated at E13.75 and fixed at E15.75. Scale bars: 50 μm. Error bars represent S.E.M. **: p < 0.01 (n = 3 independent experiments; two-tailed unpaired t-test; p = 0.0075).