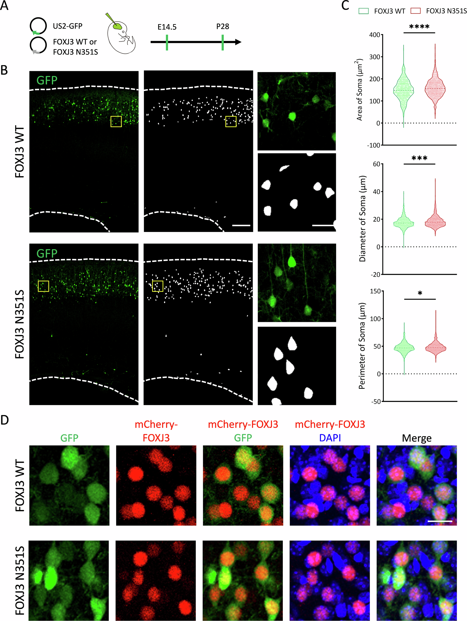
Fig. 8: FCD-associated FOXJ3 N351S mutation increases neuronal soma size without altering FOXJ3 nuclear localization.

A Electroporation of WT FOXJ3 or mutant FOXJ3 (N351S) expressing constructs with GFP was performed at E14.5, and brains were harvested at P28. B Representative confocal images of GFP-expressing neurons in the cortical plate, with corresponding segmentation masks generated using Cellpose. Scale bars: 200 μm. Higher-magnification views (yellow boxes) showed detailed cell morphology. Scale bars: 30 μm. C Quantification of neuronal soma morphology. Violin plots comparing the soma area (µm²), diameter (µm), and perimeter (µm) of neurons expressing WT FOXJ3 and mutant FOXJ3 (N351S). The N351S mutation leads to a significant increase in all three morphological parameters. Error bars represent S.E.M. **p < 0.01, ***p < 0.001, ****: p < 0.0001 (n = 3 independent experiments; two-tailed unpaired t-test). D Nuclear localization of WT and mutant FOXJ3 (N351S) in cortical neurons at P28. High-magnification confocal images of cortical neurons labeled with GFP (green, electroporated cells), mCherry–FOXJ3 (red; WT or N351S mutant), and DAPI (blue; nuclei). Both WT and N351S FOXJ3 proteins were predominantly localized to the nucleus, indicating that the N351S substitution does not affect nuclear targeting. Scale bars: 20 μm.