Abstract
The glycocalyx consists of glycoproteins, glycolipids and extracellular polysaccharides at the cell surface which mediate viscoelastic and electrostatic barrier function. In molecular interactions, the glycocalyx is thought to segregate locally to facilitate receptor-ligand binding, yet high-resolution maps of glycocalyx domains in cell-cell and cell-matrix interactions are lacking. We here apply TMTH-sulfoximine (THS)-based biorthogonal chemistry in live-cell culture and demonstrate enhanced glycocalyx detection, compared to established dibenzocyclooctyne-based labeling. Using superresolution microscopy in cancer cells, we identify micron-scale diminished glycocalyx in cell-cell contacts and depletion in protrusions at the leading and trailing edges and membrane blebs when cells invade 3D fibrillar matrix. At contacts to collagen fibrils, focal integrin clusters segregate ~350 nm outward from the glycocalyx level, forming adhesion sites of low glycocalyx content. Thus, we identify micro- and nanodomains with altered glycocalyx density using THS-based bioorthogonal labeling of live cells, implicating local glycocalyx downregulation in functional cell-cell and cell-matrix interactions.
Similar content being viewed by others
Introduction
The glycocalyx consists of negatively charged polysaccharides, which regulate protein distribution and function, receptor signaling and turnover, mechanosensing, as well as cell integrity and shape1,2,3,4. In cancer cells, protein glycosylation is abnormal due to deregulation of glycosyltransferases and glycan production, resulting in glycocalyx thickening up to tens to hundreds of nanometers5,6,7. As a consequence, the altered glycocalyx organization impacts cell adhesion, cell-cell communication, signaling, and the immune response5,8,9 and, in aggregate, is thought to contribute to cancer progression.
The glycocalyx can be dynamically distributed on the cell surface, and glycocalyx size and charge can vary locally and globally, thereby regulating cell adhesion or repulsion as well as the distribution, accessibility, and aggregation of membrane-resident proteins2,3,10,11. During phagocytosis of microparticles, CD45 and CD148, both large glycoproteins that extend >25 nm beyond the membrane layer, distribute out of the contact area, resulting in micron-scale segregation of the glycocalyx11. Epiglycanin and sialomucin, both bulky glycoproteins that extend >450 nm beyond the membrane, redistribute out of cell-cell contacts between cancer cells and hepatocytes12,13. Likewise, on submicron- and nano-scale, an artificially thickened bulky glycocalyx can sterically enhance local accumulation and clustering of integrin adhesion receptors towards ECM contacts9,14. Whereas the regulation and redistribution of individual glycoproteins has been demonstrated, it remains unclear whether the glycocalyx as a whole, comprising of multiple glycoproteins, is regulated in live cells. In addition, how glycocalyx distributes in cell-matrix interactions in complex-structured 3D tissue and during physiologically relevant processes, including invasion, remains poorly defined.
Detection of glycocalyx redistribution and function in live cell systems is achieved through a range of approaches. Addition of fluorescent probes, including sugar-specific antibodies and lectins, allows to detect glycocalyx, with the potential shortcoming of uneven, heterogeneous binding resulting from epitope accessibility masking and/or perturbation of native glycocalyx distribution by glycan crosslinking15,16. To detect dynamic glycan distribution in a non-perturbing manner, metabolic glycan labeling can be achieved using sugar analogues that carry bio-orthogonal reactive chemical groups, such as click handles, which can be detected by complementary fluorescently labeled reagents to form a covalent bond17. One of the most popular click reactions is the Strain-Promoted Azide-Alkyne Cycloaddition (SPAAC), which forms a stable triazole linkage by reaction of a metabolically introduced azide group with a highly strained cycloalkyne probe18. Currently, most SPAAC in live cells is performed using the cycloalkyne dibenzocyclooctyne (DBCO) or its derivatives19,20,21,22,23,24, and is used to label amino acids and glycans17,25,26,27,28. Apart from the use of click chemistry, synthetic polymers of glycocalyx component Mucin-1 can be used to modulate glycocalyx thickness and enable the study of dynamic glycocalyx distribution upon ECM contacting, but this approach only addresses Mucin-15,29,30, and thus might not accurately represent the dynamics of other glycoproteins and the glycocalyx in total.
Non-perturbing metabolic labeling of cells followed by DBCO-based click chemistry to visualize the glycocalyx can achieve detection of glycan-rich regions; however, regions with intermediate to low levels of glycans are difficult to visualize due to low signal-to-background levels17,21,26,31. In order to improve labeling efficiency, we here establish metabolic cell labeling followed by click chemistry using the recently developed highly reactive cycloheptyne TMTHSI (THS)32,33 for live-cell detection of the glycocalyx, without perturbing cell integrity.
In this work, we demonstrate strongly accelerated glycocalyx labeling with higher efficiency than DBCO-based technology, to reliably detect glycocalyx micro- and nanodomains using superresolution microscopy, using our improved synthesis procedure for THS33. Using THS-based labeling, we map the glycocalyx in 3D ECM models and establish an inventory of adaptive gradients and domains with low glycocalyx abundance in cell protrusions, cell-cell contacts and focal adhesion contacts to the extracellular matrix. The provided insight in glycocalyx dynamics leads to a better understanding of the biology of tumor cells.
Results
Live-cell labeling of the glycocalyx using THS-based click chemistry
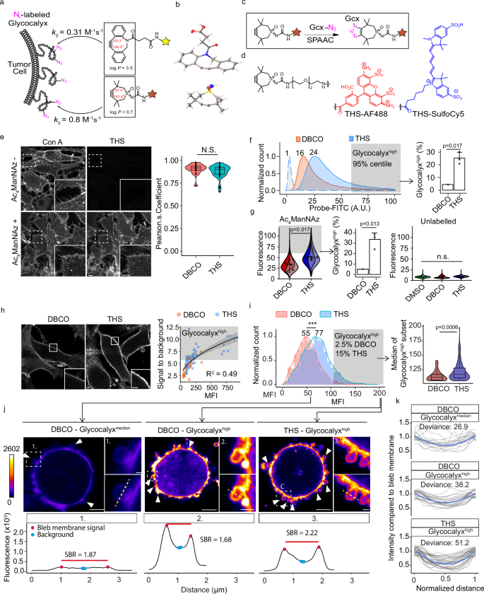
To establish high-efficiency glycocalyx visualization, strain-promoted azide-alkyne cycloaddition (SPAAC) using cycloalkyne THS (3,3,6,6-tetramethyl-1-thiacyclo-heptyne sulfoximide)33 was applied in live-cell culture. Compared to the much more commonly applied DBCO (k2 = 0.31 M-1s-1; log P = 3.5), THS achieves higher second-order reaction rate constants in SPAAC (k2 = 0.8 M-1s-1) and improved water solubility (log P = 0.7) (Fig. 1a)19,32,34,35. Comparison of the single-crystal X-ray structures of THS and DBCO reveals that the almost symmetrical C–C ≡ C bond angles of 150.99° and 151.37° on each side of the alkyne in THS are smaller than those in DBCO, which has asymmetrical bond angles of 154.16° and 152.26° (Fig. 1b)33,36. It appears that the smaller bond-angles in THS33 are a prominent cause for the higher reactivity when compared to DBCO, as was described for other strained alkynes37. In addition, we envisioned that the small ring size of THS favors reactivity with substrates embedded in crowded environments (e.g., the glycocalyx, Fig. 1c) and further suppresses apolar interactions (“observer effect”) which may label unintended target molecules32,38. The THS warhead was tethered to charged fluorophores, isomerically pure AlexaFluor-488 and SulfoCy5, using a short polyethylene glycol (PEG) linker (Fig. 1d), resulting in water-soluble probes THS-AF488 and THS-SulfoCy5 (see Supplementary Information for synthetic procedures and crystallographic details of THS and of DBCO).
a DBCO/THS handles and SPAAC rate constants; triple bond-flaking angles in red. b DBCO (top)/THS (bottom) single-crystal X-ray structures. Thermal ellipsoids, 50% probability. Residues, oxygen (red), nitrogen (blue), sulfur (yellow). c THS-SPAAC with glycocalyx-bound azide group. d AlexaFluor488 and Sulfo-Cy5 after THS-conjugation. e Overviews (left) and colocalization analysis (right) of Con A with post-SPAAC THS/DBCO (scale bars, 5 µm). Mean Pearson’s Coefficient from 15 (DBCO) and 35 (THS) cells (dots), 3 independent experiments. ns, not significant; two-sided t-test. f, g Fluorescence intensity after DBCO/THS-based labeling by flow cytometry (f) or microscopy (g). Lines (f), representative smoothened density estimates, 3 independent experiments. Numbers, medians. Solid lines, Ac4ManNAz-cultured sample; dashed line, untreated sample. Shaded areas, glycocalyxhigh subset based on the DBCO label. Kruskall-Wallis test comparing experimental medians (left, ε2 = 0.23: large effect size) and Dunn’s multiple comparison test (right). Bars (f, g), mean percentage ± SD (whiskers) in glycocalyxhigh cells, 6286 (g) cells from 3 independent experiments (one-sided t-test comparing means to µ = 5%). h Mean glycocalyx intensity and signal-vs-background ratio per cell with logarithmic fitting (line) ± 95% CI (ribbon). Micrographs, representative glycocalyxhigh cells (86 regions from 9 cells, 1 experiment). Scale bar, 2 µm. R2, adjusted coefficient of determination. Line, logarithmic trendline. i Population (left) and glycocalyxhigh fluorescence intensity distribution (right) of Ac4ManNAz-labeled post-SPAAC MV3 cells. ***, p ≤ 0.001, Kruskal-Wallis test comparing 39 (DBCO) and 255 (THS) cells (ε2 = 0.12 (histogram), ε2 = 0.04 (violins), indicating moderate/small effect sizes, respectively. Numbers, medians. j Membrane bleb glycocalyx. Top, micrographs from cells in (i). White arrowheads, blebs. Insets, 3-slice maximum intensity projections. Dashed lines (top), quantification lines and corresponding fluorescence intensity profiles (bottom). SBR, signal-to-background ratio. False color, fire LUT. Scale bars, 5 µm (overviews), 2 µm (insets). k Deviance, goodness of fit of intensity across cross-section (red line); 16 (DBCO-glycocalyxlow), 23 (DBCO-glycocalyxhigh) and 33 (THS-glycocalyxhigh) blebs (thin lines), 1 experiment. Thick lines, generalized additive model fits. Each panel presents a unique experiment, except i–k, which present one experiment. Cells: B16F10 (e–h), MV3 (h–k). Boxplot middle-line, median; box outlines, 1st-3rd quantiles; whiskers, quantiles ± 1.5x interquantile range. CI, confidence interval. Source data are provided as a Source Data file.
Using these probes, SPAAC was performed in live-cell culture to link the fluorophore via a triazole to the azide-functionalized glycocalyx. For this, B16F10 melanoma cells were cultured in the presence of the azidosugar tetra-acetylated N-azidoacetyl-D-mannosamine (Ac4ManNAz) for five days. High lipophilicity due to peracetylation of Ac4ManNAz allows passive diffusion across the cell membrane into the cell, where it is deacetylated and metabolized to azide-carrying sialic acid, and subsequently incorporated into glycoproteins, including the cell surface glycocalyx39,40. To limit membrane turnover and internalization during SPAAC labeling, azido sugar-labeled cells were incubated with THS- or DBCO-conjugated fluorophore at 4 °C. Whole-cell fluorescence increased with prolonged SPAAC incubation in a linear fashion with increasing signal-to-background ratio over 60 min of incubation (Supplementary Fig. 1a). Cell viability remained unaffected (> 98.5% live cells) directly after 60-min THS/ DBCO labeling and after 24 h (Supplementary Fig. 1b, c). Nonetheless, due to the extreme reactivity of the head group, the SPAAC reaction at 4 °C may cause collateral damage to functionally relevant biomolecules. To address whether THS labeling introduced more subtle, sublethal cell stress that can potentially impact cell function, live-cell reporters for reversible nuclear and/or oxidative stress-related damage were used41. Neither the DNA damage response as detected by 53BP1trunc-mApple (Supplementary Fig. 1d) nor calcium elevation associated with endoplasmic reticulum stress, mitochondrial stress, and oxidative stress as detected by GCamP6s42,43,44,45 were induced by SPAAC-labeling (Supplementary Fig. 1e). Finally, to exclude that metabolic labeling causes subtle cell perturbation and cell stress, we assessed transcriptional changes. The transcriptome of Ac4ManNAz-treated cells indicated4 differentially expressed of identified 20501 genes, without differential clustering between samples and/or detectable regulated pathways compared to untreated cells (Supplementary Fig. 1f, g). These changes are within the expected range of statistical error due to random variations. Thus, metabolic uptake and THS labeling did not cause detectable cell stress, transcriptional changes, or cell death.
To verify that THS-based metabolic labeling represents the glycocalyx broadly, rather than selective glycan subspecies and/or subdomains, colocalization analysis with Concanavalin A (Con A) and hyaluronic acid (HA) binding protein (HABP) was performed (Supplementary Fig. 2a). Con A binds α-glucopyranose and α-mannopyranose residues and is an acknowledged broad-band glycocalyx probe for fixed samples46,47, while HA is a secreted bulky polysaccharide that binds to the cell surface4. Moreover, we compared Ac4ManNAz with alternative metabolic labels, including Ac4GalNAz and Ac4GlcNAz. Ac4GalNAz is metabolized into N-acetylgalactosamine, which is the core residue of mucin-type O-linked glycans and is present in glycolipids, chondroitin sulfate proteoglycans and as a terminal residue of rare N-linked glycans22. Ac4GlcNAz selectively labels glycoproteins that carry β-O-N-acetylglucosamine residues, though often at low efficiency22,24. At single pixel resolution, the Ac4ManNAz and Ac4GalNAz labels conjugated with DBCO or THS strongly colocalized with Con A (colocalization coefficient >0.90), and Ac4GlcNAz colocalized with ConA with lower efficacy (coefficient ~0.83) (Fig. 1e, Supplementary Fig. 2b). Likewise, all tested labels strongly overlapped with HABP (colocalization ~0.85) (Supplementary Fig. 2c). Whereas Con A binding positionally overlapped with all metabolic glycan labels, HABP localized beyond the glycan label, forming an HA-rich outer rim in the submicron range (Supplementary Fig. 2c, inset, arrowheads). Notably, no further subregions of exclusive distribution of either signal was detected (Supplementary Figs. 2b, c, insets). Further, colocalization scaled with high azido-sugar label intensity (Supplementary Fig. 2d), indicating that the metabolic label effectively detects the glycocalyx non-selectively, except the very outer HA-rich domain. When directly compared, using the same secondary label, Ac4ManNAz achieved ~2.4-fold and ~17-fold higher fluorescence intensity than Ac4GalNAz and Ac4GlcNAz, respectively (Supplementary Figs. 3a, b). We validated the broad detection range of Ac4ManNAz in B16F10 cells, resulting in comparably high colocalization with Con A (Fig. 1e). Thus, Ac4ManNAz labeling broadly represents the glycocalyx. Due to its superior labeling efficacy compared to the other tested azidosugars, we performed all subsequent experiments using Ac4ManNAz.
To determine whether THS indeed resulted in increased conjugation efficiency compared to DBCO, cellular and subcellular fluorescence was detected. Compared to DBCO, THS labeling increased the average whole-cell fluorescence by 1.7-fold as detected using flow cytometry (Fig. 1f; Supplementary Fig. 3c) and 1.5-fold as detected using fluorescence microscopy (Fig. 1g, left, Supplementary Fig. 3a, b). Treatment of cells with DBCO or THS without prior metabolic labeling with an azidosugar did not cause fluorescence above background levels (Fig. 1g, right), indicating that non-specific interactions with the membrane are below detectable levels for both probes. The Ac4ManNAz labeling resulted in a >5-fold increased fraction of cells with high glycocalyx using the THS reaction (based on the 95th percentile of DBCO as a reference) for different detection methods, including flow cytometry (Fig. 1f, right panel), low-resolution microscopy (Fig. 1g, middle panel), and high-resolution microscopy (Fig. 1h, Supplementary Fig. 3d). This included a significantly improved signal-to-background ratio (Fig. 1h, Supplementary Fig. 3e–g).
To substantiate the combined benefits of increased frequency of cells with high glycocalyx label and increased signal-to-noise ratio for detecting domains of differential glycocalyx density, we examined the glycocalyx in small membrane blebs on the cell surface48 in 3D collagen matrix culture. Membrane blebs are micrometer-sized protrusions that, besides preceding apoptosis48, are formed by cells migrating to contact the ECM49,50. THS labeling resulted in a 6-fold enriched and ~40% brighter glycocalyxhigh cell subset compared to DBCO (Fig. 1i). Robust glycocalyx detection on blebs was obtained in the glycocalyxhigh but not in the glycocalyxmedian subset, based on the deviance (goodness-of-fit) and signal-to-noise ratio of the signal at the membrane vs. cytoplasm (Fig. 1j, k). Moreover, within glycocalyxhigh cells, the glycocalyx detection using THS was improved 1.34-fold (deviance) and 1.26-fold (signal-to-background) over DBCO-labeled cells (Fig. 1j, k, Supplementary Fig. 3h). In aggregate, THS-based labeling outperforms DBCO-based click chemistry by shifting the spectrum of intensities and increasing the frequency of glycocalyxhigh subsets, which jointly results in ~5-fold improved sampling efficiency in whole cells and, particularly, subcellular structures.
Reduced glycocalyx density at cell-cell-contacts
To address whether the glycocalyx is generally uniformly distributed at the cell surface and only redistributes when cells interact with their environment, Airyscan microscopy with ~160 nm lateral and ~370 nm axial resolution (Supplementary Fig. 4a) was used to quantify the THS-signal in contact-free membrane segments and cell-cell contacts, and the interconnecting zone between both zones (Fig. 2a, Supplementary Fig. 4b, c for image analysis). After Ac4ManNAz-metabolic labeling, glycocalyx labeling was uniform in contact-free membranes, and non-clustered with random local variation by ~20% (Fig. 2b). Likewise, glycocalyx distribution remained diffuse and non-clustered along cell-cell interactions with median ~1.58-fold (fixed) and ~1.39-fold increased fluorescence intensity compared to contact-free single membrane zones (Fig. 2b, c, Supplementary Fig. 4d). Additionally, the analysis was performed after Ac4GalNAz-metabolic labeling followed by THS-SPAAC or HABP staining. With a uniform labeling and a median fluorescent intensity of ~1.65-fold the single-membrane intensity in the cell-cell contact (Supplementary Fig. 5a), Ac4GalNAz labeling was very similar to Ac4ManNAz. HABP displayed a clustered pattern at the membrane, and a median ~0.38-fold the intensity of the single membrane zones at cell-cell contacts, which indicates HA exclusion from the cell-cell contact (Supplementary Fig. 5b). Without glycocalyx redistribution, the fluorescence in cell-cell contacts was expected two-fold of the contributing single membranes, thus the detected glycocalyx enrichment was subadditive. We ruled out effects by potentially confounding technical parameters that could account for subadditive signal in cell-cell-contacts, including fluorophore bleaching, saturation and quenching (Supplementary Fig. 6a, b). We further excluded the possibility of label mobility out of the cell-cell contact after fixation, using fluorescence recovery after photobleaching (Supplementary Fig. 6c). Thus, cell-cell contacts were relatively depleted of glycocalyx, compared to contact-free membrane.
a Post-fixation THS-based glycocalyx labeling in cell-cell-contact. Colored line, quantification line. Pseudocolor, Fire Lookup Table. Scale bars, 5 µm. b Glycocalyx enrichment, fluorescence intensity compared to average single-cell membrane intensity per quantification line post-fixation and in live cells. Thin lines, single-membrane section enrichment, 45 (live) and 26 (fixed) cells; smoothened means (loess smoothening, black line) ± 95% CI (gray ribbon), 3 independent experiments. One-sample Wilcoxon signed rank sum test comparing measured with expected values (µ=2.0; ε2 = 0.44 (fixed), ε2 = 0.70 (live), large effect sizes). c Intensity (values from b) in live (left) and fixed (right) cells. Superviolins, single-cell fluorescence; color shades, intraexperiment distribution; dots, median per experiment; line, median ± 95% CI. Kruskall-Wallis rank sum test with Bonferonni multiple correction (ε2 = 0.25 (fixed), ε2 = 0.11 (live), large/moderate effect sizes, respectively). MFI, mean fluorescence intensity. d Glycocalyx enrichment in short (top) and long (bottom) transition zones. Left, representative micrographs. Right, glycocalyx enrichment in cell-cell contacts compared to single-cell membrane (green solid line). Annotations, transition zone lengths. Scale bars, 2 µm. e Transition zone length vs. glycocalyx enrichment. Lines, fits of linear regression analysis; ribbons, 95% CI. Datapoints (dots), mean per cell; 34/26 cells from 2/3 independent experiments for live/fixed cells, respectively. R2, adjusted coefficient of determination of linear regression, (P.adj, adjusted p-value). f Glycocalyx fluorescence recovery in membrane zones in live cells. Distance 0, denotes transition zone center (definition: Supplementary Fig. 4b) or the bleached area center in single membrane and cell-cell-contacts. Half-maximum fluorescence recovery time was calculated according to Supplementary Fig. 7a–c. Black thick lines, rolling median (rolling window: 75 iterations) from 25 (single-cell-membrane), 39 (transition zone) and 21 (cell-cell-contact) cells, 3 independent experiments. g Half-maximum recovery per bleached membrane region (experiment from (f)), 25 contact-free membranes, 21 cell-cell-contacts and 67 transition zones from 85 cells pooled from 3 independent experiments. Kruskall-Wallis rank sum test with Bonferonni multiple correction (ε2 = 0.04, small effect size). Data from (a–e) and (f–g) derive from the same experiments. Cells (all panels): B16F10. Boxplots: middle-line, median; outlines, 1st-3rd quantiles; whiskers, quantiles ±1.5x interquantile range. CI, confidence interval. Source data are provided as a Source Data file.
We hypothesized that glycocalyx depletion in cell-cell contacts requires glycoprotein flux away from the cell-cell contact and tested whether a gradient-like density change was present in the transition zone. Therefore, we calculated the steepness of the glycocalyx gradient between contact-free and interacting membrane. The transition zone contained a shallow negative intensity gradient away from the cell-cell contact with variable length between individual contacts, ranging from below 1 µm to >4 µm (Fig. 2e; average 1.7 ± 0.48 µm). The transition zone length positively correlated with the amplitude of the intensity difference (Fig. 2e), suggesting previously unappreciated gradient-driven glycocalyx redistribution out of the cell-cell contact.
To monitor whether differential glycocalyx-flux accounted for glycocalyx redistribution out of cell-cell contacts, we monitored fluorescence recovery after photobleaching (FRAP) in the transition zone between single membranes and cell-cell contacts in live cell (Supplementary Fig. 7a, b). To account for potential gradient-driven mobility, we subdivided transition zones in single membrane and cell-cell contact subsegments to spatially resolve monitored fluorescence recovery and calculated the time required for half-maximum fluorescence recovery (Supplementary Fig. 7c). Across the transition zone and without apparent spatial gradient, the glycocalyx half-maximum recovery time was ~40% reduced, i.e. the recovery speed increased, compared to glycocalyx in contact-free membrane and equal to the dynamics in cell-cell contacts (Fig. 2f, g). These data suggest increased glycan mobility may account for the subadditive glycocalyx density in cell-cell-contacts.
Submicron-scale redistribution of glycocalyx in focal ECM contacts
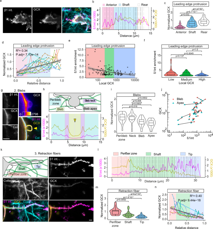
To assess whether the glycocalyx becomes excluded from cell-ECM contacts, as predicted using 2D adhesion and glycocalyx probing using artificial glycomimetic polymers5, we labeled the glycocalyx on live MV3 melanoma cells migrating in fibrillar collagen, fixed the samples and co-registered glycocalyx and β1 integrin adhesion receptors. MV3 melanoma cells develop mesenchymal migration, which depends on integrin engagement and clustering at contacts to ECM, while integrins remain non-clustered in membrane regions lacking contact to ECM51,52. Upon initiating migration, MV3 cells developed leading edge protrusions (Fig. 3a, inset 1; for analysis pipeline, Supplementary Fig. 8a), lateral blebs (Fig. 3a, inset 2), as well as retraction fibers that remain tethered to the collagen network from the cell rear (Fig. 3a, inset 3; Supplementary Fig. 8a). Cell regions without contact to collagen contained evenly distributed β1 integrin (Fig. 3a, inset 4; Supplementary Fig. 8b), whereas cell regions contacting individual collagen fibrils, including leading pseudopods and retraction fibers, contained β1 integrin clusters of varying size with diameters ranging from 0.3 to 2.9 µm (Fig. 3b, white arrowheads, Fig. 3c).
a Single- and multi-channel micrographs (maximum intensity projections) of migrating cells. ROIs: 1) leading edge protrusion, 2) membrane bleb, 3) retraction fiber and 4) collagen contact-free membrane. White arrow, migration direction. Scale bar, 5 µm. b Zoom of leading pseudopod from (a). White arrowheads and insets (A, B), β1 clusters outward-segregated from glycocalyx. Scale bar, 2 µm. c Size of 499 β1 clusters from 22 leading edge protrusions (7 cells, 3 independent experiments). d Representative micrographs (from inset A, panel b) of β1-glycocalyx segregation. White arrowhead and line denote β1 cluster and ROI used for outer cluster analysis. Blue line/arrowhead, lateral ROI/boundaries for β1 cluster-adjacent inner zone. Yellow arrowheads, β1 cluster-associated collagen fibers. Collagen channel, Fire pseudocolor. Asterisk, intersection point of both line ROIs. Scale bar, 1 µm. o, outer cluster; i, inner cluster. e Quantification of β1-glycocalyx distance segregation in individual contact to collagen fibril. Magenta/yellow dashed lines, cluster /glycocalyx enrichment middle, determined by maximum β1/glycocalyx levels for outer clusters and corresponding peak in the lateral ROI (inner zone). Blue box, β1 cluster edges, based on the peak-adjacent lateral minima. f, g paired β1 (f) and glycocalyx (g) enrichment in outer β1 cluster and corresponding lateral membrane zone, normalized to matched membrane region lacking β1 clustering (“nonfocal”). 25 (cell body) and 38 (inner-outer matched) line ROIs from 9 cells of 3 independent experiments. Wilcoxon Rank-Sum test with Bonferroni correction (ε2 = 0.25 (f) and ε2 = 0.54 (g), large effect size). h Segregation distance of β1 and glycocalyx in outer β1 clusters. Data show 25 individual perpendicular membrane regions and 38 focal outward clusters from 11 cells of 3 independent experiments. Wilcoxon Rank-Sum test (ε2 = 0.56, large effect size). i Correlation of local glycocalyx density and β1 enrichment in outward β1 clusters (R-squared = −0.02, adjusted p-value = 1). Data replotted from (h). Line, logarithmic fitting curve with 95% confidence interval (ribbon). All data derive from the same 3 independent experiments. Cells (all panels): MV3. Boxplots: middle-line, median; outlines, 1st-3rd quantiles; whiskers, quantiles ±1.5x interquantile range. ROI region of interest. β1, β1 integrin. Source data are provided as a Source Data file.
On the submicron scale, we noticed an outward phase-shift of the β1 integrin cluster relative to the more inward glycocalyx layer (Fig. 3b, white arrowheads) and, hence, analyzed potential molecular segregation. In membrane segments containing non-focal β1 integrin, β1 integrin and glycocalyx both displayed even, non-focal distribution in membrane-parallel orientation (Supplementary Fig. 8b), and also were highly colocalized when the membrane was cross-sectioned (Supplementary Fig. 8c). In contacts to collagen with β1 integrin clustered, a biphasic distribution relative to the glycocalyx position with an outer major β1 integrin peak and an inner zone with lower β1 integrin levels was detected (Fig. 3d, e, blue arrowhead/box), while the glycocalyx signal was inversely distributed with diminished intensity in the outward β1 integrin-dense cluster (Fig. 3d, e, white arrowhead, Supplementary Fig. 8d). To test relative abundance in inner compared to outer subregions of the integrin cluster, we calculated β1 integrin and glycocalyx enrichment using their respective intensity directly adjacent to the inner zone as a reference (Supplementary Fig. 8e). Across multiple clusters, the inner nanodomain was neither significantly enriched nor depleted in β1 integrin, while the outer domain was enriched by ~1.7-fold (Fig. 3f). Notably, the inner zone lacked any change of glycocalyx distribution, while the outer cluster contained 2-fold reduced glycocalyx levels (Fig. 3g). The spatial distance between inner and outer integrin and glycocalyx nanodomains ranged from 160 nm or below (i.e., the lateral resolution of the microscope) up to ~1.7 µm (median ~350 nm) (Fig. 3h). To test whether the local abundance of glycocalyx was associated with stronger integrin clustering, we cross-correlated integrin enrichment in the outer ECM contact with its locally adjacent glycocalyx level. In the outer domain, β1 integrin and glycocalyx density were uncorrelated (Fig. 3i). Likewise, no association of outer β1 integrin cluster and matched glycocalyx intensity was detected in the inner zone (Supplementary Fig. 8f). Since both β1 integrin and glycocalyx are membrane-bound, we examined whether the segregation domain corresponds to locally confined membrane protrusions, which contain filamentous actin53. Indeed, outward β1 integrin clusters segregated from glycocalyx in association with protrusive filamentous actin (Supplementary Fig. 8g, arrowheads). These data indicate that focal contacts to collagen fibrils consist of two nanodomains associated with submicron-scale protrusions containing an outer domain with high β1 integrin and low glycocalyx content and an inner domain lacking integrin and glycocalyx segregation.
Micron-scale redistribution of the glycocalyx in cell protrusions
Besides nanoscale glycocalyx depletion in focal contacts, micron-scale reduction of glycocalyx was detected in cell protrusions, independent of β1 integrin clustering. Membrane regions free of collagen contact as well as membrane zones at the rear of leading edge protrusions containing β1 integrin clusters containeded uniform glycocalyx distribution at baseline levels, however the intensity of the glycocalyx at β1 integrin clusters located at the shaft and the front of the leading pseudopod was decreased by 2- and 4-fold, respectively (Fig. 4a–c). The length of these glycocalyx-depleted zones reached up to several microns, with a gradual transition zone between glycocalyxlow to the glycocalyxhigh compartments spanning, typically, several µm and several β1 integrin clusters (Fig. 4d).
a–f Glycocalyx/β1 fluorescence in leading pseudopod (a) and quantification of single (b) and multiple (c, d) pseudopods normalized by average non-contacting membrane fluorescence. Multichannel and single-channel micrographs from 3-slice maximum-intensity projections from Fig. 3a (region 1) showing glycocalyx along each pseudopod (d), vs. β1 enrichment (e) or per glycocalyx intensity category (f). Line in (a), quantification line in (b), with colors in (a) matching shades in (b). Scale bar, 2 µm. Dashed/solid vertical lines, β1 cluster peaks/edges, respectively. Datapoints (c–f): 449 β1 clusters from 22 protrusions, 7 cells. Black lines, linear (d) and logarithmic (e) fit ± 95% CI (ribbon). Calculation (e, f), see Supplementary Fig. 8d. Categorized glycocalyx in 3 content groups based on total cluster number. g–i Glycocalyx/β1 distributions in blebs using 3-slice maximum-intensity projections (g; indicated in Figs. 3a-2, post-rotation), fluorescence intensity in single bleb (h) and multiple blebs (i). Line subsegment colors in (g), shaded areas in (h). Yellow arrowhead, bleb apex. Pseudocolor: Fire-LUT. Scale bar, 2 µm. i Mean glycocalyx intensity normalized to mean collagen-contact-free membrane region; 32 blebs, 12 cells. j Glycocalyx vs. β1 fluorescence in blebs and paired bleb apexes (lines). Datapoints replotted from (i). k–m Glycocalyx/β1 fluorescence micrograph (3-slice maximum-intensity projections) (k; from Figs. 3a–3) and quantification along single (l) and multiple retraction fibers compartments corrected for collagen-contact-free fluorescence (m) and along relative fiber length (n). Line in (k), quantification line matching (l). In (l): Solid/dashed lines, cluster edges/centers, respectively. Datapoints (m): 328 clusters from 13 retraction fibers, 5 cells. Data in (d, n): clusters (dots) on the same protrusion (connected lines distinguished by colors). Line, linear fit ± 95% CI. R2 values, adjusted coefficient of determination. P.adj, adjusted p-value (all panels). All panels: Kruskall-Wallis test with Bonferroni correction (ε2 = 0.06 (f), indicates moderate effect size; ε2 = 0.39 (c), ε2 = 0.19 (i) and ε2 = 0.39 (m) indicate high effect sizes). β1, β1 integrin. Data present the same 3 independent experiments as Fig. 3. Boxplots: middle-line, median; outlines, 1st-3rd quantiles; whiskers, quantiles ±1.5x interquantile range. CI confidence interval. Source data are provided as a Source Data file.
We next tested whether regions of high glycocalyx abundance are associated with stronger integrin clustering, as predicted by studies that investigated glycocalyx displacement upon cellular interaction with planar ECM5,6. While the level of β1 integrin within β1 integrin clusters was indifferent along the length of leading edge protrusions (Supplementary Fig. 9a), β1 integrin clusters in glycocalyxlow pseudopodal protrusions (Fig. 4e, red zone) were locally enriched, by 3.2-fold, while in glycocalyxhigh domains, local integrin enrichment in clusters reached only 1.9-fold enrichment (Fig. 4e, f, blue zone/label). Conversely, no local change of glycocalyx density was detected in integrin clusters along these pseudopods regardless of locally adjacent glycocalyx abundance (Supplementary Fig. 9b, c). Thus, even though β1 integrin clustering was favored in glycocalyxlow regions, no lateral segregation of glycocalyx from β1 integrin clusters was detected.
In membrane blebs, β1 integrins were non-clustered, with levels reduced in the apex and gradual increase towards the neck and bleb-adjacent zone (Fig. 4g, h; Supplementary Fig. 9d) Likewise, the glycocalyx was non-clustered in blebs, but the intensity was reduced by 2-fold using the bleb-adjacent cell body as a reference (Fig. 4h, i, Supplementary Fig. 9e). When cross-correlated pairwise, for each bleb, glycocalyx and integrin gradients from bleb neck to apex were concordant in steepness, and co-depleted towards the bleb apex in the majority ( ~ 69%) of blebs (Fig. 4j). These data suggest that glycocalyx and integrins co-migrate from the bleb neck towards the bleb apex.
Retraction fibers are membrane extensions from the rear of the forward-moving cell that remain attached to the solid substrate54. Similarly to leading edge protrusions, glycocalyx was lowest at the outer end of retraction fibers (4-fold decreased), with an extended gradual transition zone over tens of µm towards the cell body (Fig. 4k, n). As in leading protrusions, no association of glycocalyx intensity with the position and intensity of β1 integrin clusters along the same retraction fiber was detected (Supplementary Fig. 9f). Thus, retraction fibers contain long-range glycocalyx gradients near β1 integrin clusters, with equal levels of β1 integrin.
In summary, in protrusive pseudopods, blebs, and retraction fibers, irrespective of cell-matrix interactions, the glycocalyx undergoes a redistribution towards low abundance and, thereby, may create microdomains that favor integrin availability for interacting with ECM.
Discussion
In combination with 3D Airyscan microscopy, THS-based fast SPAAC click chemistry revealed previously unappreciated nanoscale and micron-scale phase separation of the glycocalyx from cell-cell and cell-matrix interactions. We identified five types of glycocalyx segregation with distinct scale, localization and, likely, function: (i) nanoscale glycocalyx depletion from actin-rich nanoprotrusions containing integrin clusters in contact with ECM; micron-scale depletion in cell protrusions including (ii) leading pseudopods, (iii) blebs, and (iv) retraction fibers; as well as (v) moderately reduced abundance in cell-cell contacts (Fig. 5). These results establish THS as a standard for copper-free click chemistry for sensitive non-perturbing glycocalyx detection in live-cell biology to probe its role in complex cell functions in 2D and 3D environments.
a Nanoscale segregation of glycocalyx from β1 integrin cluster in a perpendicular direction. The two-compartment zone consists of an outer β1 integrin cluster with low glycocalyx content, segregating perpendicularly from a glycocalyx-rich region at the cell body with variable β1 integrin enrichment, yet a lack of glycocalyx segregation at the base of this interaction. The outer β1 integrin outer cluster interacts with fibrillar collagen and is connected to the actin cytoskeleton, consistent with a glycocalyx-deficient nanoprotrusion. b I) Micron-scale glycocalyx depletion across a leading edge protrusion from the base towards the apical direction. Dashed rectangle, inset II), which illustrates that glycocalyx-depleted zones of the tip of the leading edge protrusion form a zone of high-integrin clustering sensitivity. c Micron-scale glycocalyx depletion in blebs towards the bleb apex. d Micron-scale glycocalyx depletion towards the tip of retraction fibers. e Micron-scale glycocalyx underrepresentation in cell-cell contacts and gradient-like redistribution out of cell-cell contact along single-cell membrane segments and interconnecting transition zone. In all panels, solid arrows indicate migration direction, and dashed arrows indicate glycocalyx depletion direction.
THS-based bio-orthogonal chemistry, which enables increased reactivity and reduced hydrophobicity over contemporary probes32, was previously used for conjugation of non-living matter, including proteins55, nanoparticles56,57, and antibodies58. We here showcase that the significantly improved reaction kinetics of THS-based click chemistry are also suitable for live-cell labeling and enable enhanced intensity and a higher signal-to-background ratio of glycocalyx labeling compared to contemporary (i.e., DBCO-based) labeling. Non-specific effects, particularly against thiols, are known to occur for both peracetylated sugars and strained alkynes59,60,61. This alkyne of THS is even more strained than in DBCO, based on the bond angle in the crystal structures (Fig. 1a, b), yet non-specific labeling at the membrane or toxicity-inducing off-target towards cell structures was not detected. This low off-target reactivity towards cellular structures may be explained by the slow reaction rate of such competitive reactions compared to SPAAC in physiological conditions59. Using sensitive damage sensors, including Ca2+ transients, which report even sublethal, reversible phototoxicity41,45, we ruled out even subtle cell stress by THS, which was comparable to DBCO labeling. The increased labeling efficacy of THS enables particularly quick live-cell labeling. This minimizes glycan internalization and turnover during the labeling period and enables precise detection of glycocalyx micro- and nanodomains at the cell surface.
Using THS labeling, we uncover previously unappreciated 3D nanodomains that segregate the glycocalyx from cell-matrix adhesions. Our data support the concept of nanotopographic segregation of integrin clusters from the glycocalyx layer when engaging with a natural fibrillar ligand (Fig. 5a). Since integrins are ~5-10 nm in size62,63 and surrounded and exceeded in size by glycocalyx, glycocalyx thickening has previously been shown to impact integrin-based adhesion or clustering on rigid glass substrates5,6,14. Our data using non-perturbing glycan labeling indicate that integrin-rich nanodomains segregate from the glycocalyx domain, independent of the glycocalyx content immediately adjacent to integrin clusters. The finding that integrin-rich adhesions can segregate into a two-domain contact to collagen fibrils, with an outward integrin cluster surrounded by low glycocalyx abundance, implicates a topography-based segregation mechanism. We here detected endogenous glycocalyx in cells migrating in a 3D fibrillar matrix, which represents physiological, soft-tissue rigidity64. The fibrillar environment enables actin-rich protrusive 3D nanodomains with integrin-glycocalyx segregation. The setpoints, topology and extent of integrin-glycocalyx segregation in 3D nanodomains may differ from adhesive interactions with 2D planer stiff substrate which precludes integrin and glycocalyx segregation within protrusive domains5,6.
As a morphologically distinct process, we observed large-range micron-scale glycocalyx depletion towards the apical pole of leading pseudopods, which coincides with stronger integrin clustering at cell-ECM contacts in this domain (Fig. 5b, I). Here, depletion of glycocalyx might form a zone of high integrin sensitivity, where steric integrin-glycocalyx competition is reduced, thus resulting in high-efficiency integrin clustering, facilitated ECM binding and force generation in a region of high actin flow (Fig. 5b, II)14.
Protrusion shape can be regulated by high-density glycoproteins due to their high intermolecular steric and electrostatic repulsion2,65. However, integrin-rich nanoprotrusions contacting collagen contained filamentous actin, suggesting that actin protrusiveness rather than intrinsic electrostatic properties of the glycocalyx regulates protrusion shape and size when connecting to the ECM66,67. Internal pressure perpendicular to the membrane exerted by the actin bundle can cause glycocalyx translocation towards non-compressed regions, as shown by mathematical modeling68. Thus, cytoskeletal-induced outward pressure rather than glycocalyx-intrinsic properties may explain glycocalyx depletion in collagen-engaged integrin clusters located on nanoprotrusions.
In emerging protrusions at the cell tip, the membrane is dynamically pushed by polymerizing actin filaments69,70,71. As a consequence, membrane flow may outperform the movement of glycoproteins72. Consistently, bulky glycoproteins preferentially do not localize to the leading edge in migrating cells73,74. Similarly, membrane blebs displayed a micron-scale glycocalyx gradient (Fig. 5c), potentially caused by their fast emergence and membrane flow. Blebs protrude within (milli)seconds, are driven by internal hydrostatic pressure, and are halted by F-actin assembly at the bleb cortex75,76. Bleb formation can occur with a speed of 2.5 µm/s49, resulting in transient detachment from the underlying cortical actin network49. Though diffusing membrane proteins move faster than cytoskeleton-anchored proteins76, blebs protrude even faster than the lateral mobility of lipids in the membrane of 1-2 µm/s70,77. Thus, based on the delayed mobility of glycoprotein movement compared to the rapidly extending membrane, protrusive tips at the leading edge and membrane blebs may contain reduced glycocalyx content compared to non-protrusive compartments.
Lastly, glycocalyx density was underrepresented in cell-cell contacts, which represented a compartment of accelerated glycocalyx mobility and gradient-like redistribution towards the single-membrane zone (Fig. 5e). Redistribution from cell-cell contacts is reminiscent of kinetic glycocalyx mobility and segregation, which predicts that in zones of tight membrane apposition between T cells and antigen-presenting cells, large glycoproteins are sterically excluded to facilitate T cell receptor engagement MHC10.
In aggregate, our data indicate distinct scales and mechanisms of dynamic redistribution of the glycocalyx out of cell-matrix and cell-cell contacts. The here identified spatial/ segregation mechanisms of glycocalyx, including outward positioning of integrin clusters in protrusive nano- and microdomains, support the concept of topographic heterogeneity of glycocalyx organization and threshold regulation of receptor-ligand interactions.
Methods
For synthesis of THS, molecular and analytical details, and fluorophore conjugation, see Supplementary Methods, Supplementary Figs. S10–S17, Supplementary Tables 1–8 and Supplementary References.
Cells and cell culture
Mouse B16F10 cells (RRID:CVCL_0159) that express the ovalbumin-derived CTL epitope SIINFEKL (B16F10-OVA, used in previous studies41,78; further referred to as B16F10) were generated by electroporation after obtaining as B16F10 from ATCC (CRL-6475). MV3 cells (RRID:CVCL_W280) were provided by G. van Muijen, Dept. of Pathology, RadboudUMC, Nijmegen, the Netherlands. The identity of B16F10 and MV3 cells was verified by short tandem repeat DNA profiling (IDEXX BioResearch). No respective mammalian or mouse interspecies contamination was detected. Lack of contamination with mycoplasma was routinely verified using the MycoAlert Mycoplasma Detection Kit (Lonza, LT07-318).
Cells were cultured in RPMI 1640 medium (GIBCO, 21875-034) supplemented with 10% FCS (SIGMA, F7524), 1% sodium pyruvate (GIBCO, 13360-039), and 1% penicillin and streptomycin (PAA, P11-010).
Metabolic labeling and SPAAC
For metabolic labeling, 50 µM 1,3,4,6-tetra-O-acetyl-N-azidoacetylmannosamine (Ac4ManNAz; Carbosynth, MA46004) was added to the culture medium for 5 days (refreshed every 3 days). To assess glycocalyx labeling intensity for method optimization and at cell-cell contacts in 2D culture, cells were seeded in 8- or 18-well microscopy plates prior to fixation (Ibidi, Cat# 80826 and Cat# 81816, respectively). To determine glycocalyx at cell-matrix interactions during MV3 cell migration initiation, MV3 cells were embedded in 3 mg/mL rat-tail collagen (Corning® GmbH HQ, Cat# 354249, LOT# 9280010, stock 9.33 mg/mL). Collagen fibrils were visualized using Alexa Fluor 568-conjugated rat-tail collagen during polymerization. To generate fluorescent collagen, gels (3.4 mg/mL, pH 7-7.4), were prepared by mixing rat-tail collagen (Corning® GmbH HQ, Cat# 354249, LOT# 9280010, stock 9.59 mg/mL), MEM (10X concentrated, Sigma-Aldrich, Cat# M0275), NaOH (Merck KGaA, Cat# 106462), and Milli Q. 100 µL droplets were pipetted and polymerized (37 °C, 30 min, washed 2x, PBS and 1x, 0.2 M bicarbonate buffer (0.2 M NaHCO3 with Na2CO3 to end pH of 8.3), RT, 10 min). 5 gels were combined and mixed with 800 µL 1 mM Alexa Fluor 568 carboxyl acid-succinimidyl ester (Invitrogen, Cat# A-20003, Lot# 953612, in 0.2 M bicarbonate buffer) and incubated (overnight, 4 °C, washed 3x, 1 minute, 6×30 min, PBS), dissolved (400 µL 20 mM HCl, 48 h), mixed on ice and incubated for another 24 h (overnight, 4 °C). Subsequently, cells were added a mixture of rat-tail collagen with a labeled: unlabeled ratio of 1:30 and MEM, and neutralized (pH 7-7.4) using NaOH and diluted to 3 mg/mL using 10X PBS and Milli Q. The cell-collagen suspension was pre-polymerized (5 min, 20 °C) and 25 µL droplets were pipetted in an 48-well plate and polymerized (37 °C, 20 min, plate turned each minute), followed by addition of medium. After 5 days of metabolic labeling, cells were allowed to initiate invasion in 3D collagen for 6-24 h. To detect sialic acid-containing surface glycans, a strain-promoted-azide-alkyne cycloaddition (SPAAC) reaction was performed in live cell culture in 2D or 3D collagen-based culture. B16F10-OVA or MV3 cells were washed (3x, PBS, 10 min), incubated with DBCO-Alexa Fluor 488 (Jena Bioscience, Cat# CLK-1278-AZ-1), DBCO-sulfo-Cy5 (Lumiprobe, Cat# 133F0), THS-Alexa Fluor 488 or THS-sulfo-Cy5 (all 50 µM, 60 min, 4 °C), washed 3x (PBS, 10 min) and subjected to flow cytometry or live microscopy. Alternatively, samples were fixed after the SPAAC reaction (2% PBS-buffered PFA, 30 min, 20 °C), washed 3x (PBS, 10 min). Fixed cells were stored in 0.05% NaN3 in PBS at 4 °C.
Flow cytometry
For whole-cell surface detection of glycans, cells were detached (2 mM EDTA, 20 min), washed (3x, PBS, 4 °C), resuspended in medium, and stained with SytoxBlue viability dye (2.5 µM; ThermoFisher Scientific, S11348) directly prior to flow cytometry (BD MACSQuant). For fluorescence detection, cells were gated on intact morphology using FlowJo software (V10.4), based on FSC-SSC gating and lack of Sytox Blue staining using the V450 detector (Supplementary Fig. 1b).
Live-cell microscopy and fluorescence recovery after photobleaching
To determine whether metabolic glycan labeling and SPAAC reaction introduced cell stress by sublethal damage, DNA damage, and cytoplasmic calcium transients were co-registered in live B16F10-OVA cells expressing 53BP1-mApple (DNA damage sensor) and GCaMP6s (calcium sensor) by widefield microscopy (Zeiss Axio Observer live imager; 20x/1.2 NA air objective).
To record relative intensity of glycocalyx in cell-cell contacts compared to single membrane regions in live cells and for fluorescence recovery after photobleaching (FRAP) analysis, perpendicularly-oriented membrane regions containing either interconnected membrane regions with single membrane, transition zone and cell-cell contact or granules (as control) were selected in B16F10 cells after metabolic labeling and THS-AF488-based SPAAC and imaged using a confocal microscope (Zeiss LSM880, 63x/1.4NA objective, 1.0 A.U; voxel size 0.083×0.083×1.0 µm). Fluorescence was measured for 10 frames (0.92 ± 0.17 sec/frame), and for FRAP analysis, fluorophores were subsequently bleached with 100% laser power of the Argon laser (488 nm; 20 iterations), after which fluorescence was monitored in the bleached and surrounding regions for 70 frames. For FRAP analysis, line ROIs were subdivided into subregions (0.336 µm), which were normalized to the minimum and maximum to generate FRAP curves (Supplementary Fig. 7a–c) and considered bleached when bleaching was higher than 40% and lower than 80%.
Fluorescence labeling and microscopy of fixed samples
To quantify lateral and axial resolution, 100 nm beads (Tetra Speck™, Thermo Fisher Scientific, Cat# T7284) were embedded in 1% agar in MilliQ. For Concanavalin A (Con A)- THS/DBCO and HA-binding protein (HABP)-THS/DBCO colocalization analysis, cells were washed 3x (PBS, 10 min, 20 °C) and stained using Concanavalin A-AlexaFluor647 conjugate (50 µg/mL, Invitrogen, Cat# C21421; 30 min, 4 °C) or biotinylated HABP (5 µg/mL, Sigma-Aldrich, Cat# 385911; overnight, 4 °C) together with DAPI (1 µg/mL, Sigma-Aldrich, Cat# D9542). HABP was detected after washing 3x (PBS, 10 min, 20 °C) followed by incubation with Streptavadin-AlexaFluor647 (using 10 µg/mL, Invitrogen™, Cat# S21374; overnight, 4 °C). For β1 integrin staining, collagen-embedded cells were incubated in blocking buffer (1 % bovine serum albumin, Sigma-Aldrich, Cat# A9647; 10 % normal goat serum, Thermo Fisher Scientific, Cat# 10000 C; PBS, 1 h, 20 °C), incubated with a mixture of two mouse anti-human β1 integrin antibodies (clone K20, Novus Biochemicals, NBP2-52708; clone 4B4LDC9LDH8, Beckman Coulter, 6603113; both 10 ug/mL in 50 µl, blocking buffer, 24 h, 4 °C, mild agitation), washed 3 times (blocking buffer, 15 min, 4 °C) and incubated with secondary antibody mouse IgG (H + L) highly cross-adsorbed AlexaFluor647 (2 µg/ml in 50 µl, Thermo Fisher Scientific, Cat# A21236, 24 h, 4 °C), 1 µg/mL DAPI (Merck, Cat# D9542), and when non-fluorescent collagen was used, with 2U/ml Phalloidin-Alexa Fluor 568 (Thermo Fisher Scientific, Cat# A12380) (washed again 3x, PBS, 15 min, 4 °C).
Unless stated otherwise, fixed imaging was performed using a Zeiss LSM880, Airyscan mode, Plan-Apochromat 63x/1.4NA oil objective, voxel size 0.042×0.042×0.17 µm. Airyscan imaging is a type of pinhole-plane image-detection approach based on an area detector subdivided in 32 elements functioning as small pinholes, allowing for ~1.7-fold the resolution of traditional diffraction-limited confocal microscopy after linear deconvolution79. For Con A-THS/DBCO colocalization analysis, high-resolution imaging of cell-cell and cell-matrix contacts was obtained using confocal structured illumination microscopy. For pixel-based large-field analysis, cells were imaged in Airyscan mode (Plan-Apochromat 20x/0.8 NA objective, 8-bit, voxel size, 0.21 × 0.21 × 1.5 µm). For comparative whole-cell glycocalyx detection using THS or DBCO labeling, cells were additionally stained using DAPI (1 µg/mL; 30 min, 20 °C, washed 3x in PBS), and scanned at low-resolution (Plan-Apochromat 10x air objective, 0.45 NA, 1.0 A.U, 8-bit, voxel size 1.38 × 1.38 × 2.54 µm).
To control for potential fluorophore bleaching during 3D microscopy, single slices were continuously scanned with a 200 ms interval using 0.5%, 1%, 3% and 10% laser power. To study intensity saturation and exclude potential fluorophore quenching in dependence of high labeling density and laser intensity, identical regions were sequentially exposed with 0.13%, 0.25%, 0.5% and 1% laser power. To examine post-fixation preservation of lateral glycocalyx mobility, regions of interest (ROIs) were bleached (90% laser power) or left unbleached and fluorescent recovery was monitored over 20 min (5 frames/minute) using low (0.02%) laser power (Apochromat 20x objective, 0.7 NA, 1.6 A.U, voxel size 0.073×0.073×1 µm).
RNA isolation and bulk RNA sequencing
RNA was isolated according to the manufacturer's instructions of the Aurum™ Total RNA Mini Kit (Bio-Rad, Cat# 7326820). RNA concentration was measured using a Nanodrop™ 2000 spectrophotometer (Thermo Scientific™). Total RNA was used for RNA sample preparation and library construction using RNA Library Prep Kit for Illumina with rRNA removed. Standard RNA sequencing was performed by Novogene GmbH (Munich, Germany) on the Illumina NovoSeq X Plus platform based on the required library concentration with the PE150 strategy. Quality control was performed using Fastp80 (v0.23.1). Clean reads were then aligned to the reference genome using Hisat281. Stringtie82 (v1.3.3) was used to assemble and quantify transcripts based on mapping results, with library-specific parameters enhancing accuracy. Transcripts from concatenated samples were merged and compared against known databases using Gffcompare (v0.10.6) to filter known transcripts and predict coding potential. Finally, transcript expression levels were quantified using fragments per kilobase of transcripts per million mapped reads (FPKM).
Differential gene expression analysis was conducted using edgeR83 to identify significant expression differences. Analysis involved standardizing raw read counts to correct for sequencing depth, calculating p-values using a statistical model, and applying multiple hypothesis testing to obtain FDR values. Differential gene expression data were analyzed in R (v4.3.2). Principal Component Analysis (PCA) was performed using the prcomp function on scaled expression data.
Gene set enrichment analysis (GSEA) was performed to identify enriched biological pathways and functional categories in the differentially expressed gene (DEG) dataset. ENSEMBL gene IDs from the DEG dataset were mapped to ENTREZ IDs using the org. Mm.eg.db annotation package. Only genes with valid ENTREZ IDs were included, and they were ranked by log2 fold change, with higher values indicating upregulation and lower values indicating downregulation. GSEA was conducted using the clusterProfiler (v4.0)84,85, ReactomePA (v1.36)86, and DOSE (v3.18)87 R packages. Functional enrichment analyses were performed for KEGG pathways using gseKEGG functions, respectively. The Benjamini-Hochberg (BH) method was applied to adjust p-values for multiple testing. Parameters for all GSEA analyses included a minimum gene set size of 10, a maximum gene set size of 500, and 1000 permutations.
Image analysis and quantification
Airyscan images were processed using standard Airyscan Processing parameters in Zen Black Software (Zeiss). Image analysis was performed using Fiji/ImageJ (Version 1.54 f). Statistical analysis and data visualization were obtained using RStudio (Version 2023.06.1+524, R version 4.3.2 using the plot package ggplot v3.5.1 or ggord v1.1.8) or GraphPad Prism (Version 10.1.0). Basic image processing consisted of background subtraction using manually selected background ROIs and signal subtraction. For multi-slice images, maximum projections of acquired z-stacks were generated. To quantify lateral and axial resolution, line ROIs with 1 pixel thickness (0.042 µm) were drawn in xy and xz direction across the middle of multiple beads, and the Full Width at Half Maximum (FWHM) values were determined by calculating the pixel offset between the maximum and half-maximum intensity, based on the smoothened average of multiple quantifications. To quantify DNA damage foci, nuclei were segmented based on the nuclear background signal of 53BP1-mApple using gaussian blur (3 pixels) and Triangle auto threshold. Nuclei were separated using watershed, and foci/nucleus counted using the find maxima plugin (prominence of 25). GCaMP6s in the cytoplasm was obtained as mean fluorescence of a 5-pixel band generated around the segmented nucleus. For colocalization analysis of THS and DBCO with Con A or HA-binding protein at the membrane, individual cells were segmented and pixels directed intracellularly from the cell membrane were manually removed to exclude signal not associated with the cell surface (e.g., endocytic vesicles) (Supplementary Fig. 2a). Pearson’s colocalization coefficient was obtained by correlating single-pixel signals of the green (THS/DBCO) with red channel (Con A/ HA binding protein) (BIOP JaCoP plugin88) without thresholding and with mean background signals of the relevant channels of untreated condition as thresholds. In case of channel misalignment, drift correction was performed (bUnwarpJ plugin89). The tM1 (fraction Con A/HABP overlapping glycocalyx) and tM2 (glycocalyx overlapping Con A /HABP – reverse channel order of tM1) coefficients after thresholding (thresholded Manders M1/M2 coefficients90) were calculated at the membrane using formula (1).
Whole-cell fluorescence intensity was measured in segments detected using the cytoplasmic segmentation pretrained model cyto2_cp3 (restore type: denoise_cyto3) or cyto4 using the Cellpose algorithm91 in Python language (v. 3.12.4) via the Anaconda platform. To measure glycocalyx signal vs. background ratio in high-resolution imaging, single slices with perpendicularly-oriented membrane sections were selected, and 1-pixel line ROIs perpendicular to the membrane and intracellular ROIs were drawn. Cross-sectional high-resolution signal-to-noise was quantified according to Supplementary Fig. 3d. To ensure measurement of glycocalyx signal of the entire membrane, the mean signal was measured of the region flanking 1.68 µm at both sides relative to the point of highest intensity. For low-resolution imaging, the slice with the highest fluorescence intensity was selected per cell and segmented. The intracellular signal was the segmented area shrunk by 3 pixels, and the extracellular signal was the 3-pixel area surrounding the intracellular region. Signal vs. background was subsequently calculated using formula (2). Adjusted coefficient of determination (R2) was derived by comparing fitting line of formula y~log(x) with the residuals.
For analysis of glycocalyx at cell-cell-contacts, images of interest with vertically oriented glycocalyx were analyzed in substacks of 3 adjacent slices for fixed-sample imaging, using the mean fluorescence of 9 subsequent non-bleached frames for live imaging, or per individual frame for FRAP analysis. Here, the central slice was defined as the slice with the narrowest full width at half-maximum intensity of the cross-sectional fluorescence profile. Using the segmented line tool, lines were drawn over the membrane (line widths ranging between 1–50 pixels for fixed and 1-10 pixels for live imaging, as annotated in each dataset), followed by detection of the fluorescence intensity profile. A matching background signal was obtained from the extracellular glycocalyx-free regions of each image and used for background correction. Using the Airyscan mode for fixed samples, the mean fluorescence of 5 adjacent pixels were used, resulting in ~210 nm bins. Non-Airyscan mode was used for FRAP imaging, followed by binning of 3 adjacent pixels ( ~ 255 nm in length). The membrane convergence point, cell-cell-contact free membrane region, transition zone, and cell-cell contact are defined in Supplementary Fig. 4b. The transition zone length was defined by formula (3).
In (3), \(X\) represents pixel number along the profile. When multiple transition zones were identified using this formula, the transition zone with the largest delta in fluorescence was considered, and adjacent regions before and after the transition zone were redefined single-membrane segments and cell-cell contacts, respectively (detailed by Supplementary Fig. 4b). For FRAP analysis, each bin along the axis of the line profile was considered bleached when the mean fluorescence of the first 2 frames ranged at least 3 standard deviations below the mean fluorescence of the 9 frames before bleaching. Maximum diffusion speed for each subsegments was obtained by 1) normalizing for minimum and maximum fluorescence, 2) generating time vs. normalized fluorescence plots, 3) fitting exponential curves in these plots, to 4) determine the maximal recovery yf of the exponential fit and 5) the half-maximum recovery (y ½ max) and the time to reach y ½ max (t ½ max).
In multichannel stacks, axial chromatic aberration in the far-red channel (~170 nm) was corrected by shifting the far-red channel 1 slice down relative to the other slices. For analysis of MV3 cells migrating through collagen, single cells were selected to allow imaging of the entire focal volume of each cell without contacting other cells. For analysis of glycocalyx distribution across multiple blebs, three-pixel line ROIs (132 nm) were drawn perpendicularly across each bleb, and a generalized additive model (GAM) was used to generate a smoothened average fit across all blebs, which outputs the deviance parameter that is a goodness-of-fit measure, where all datapoints are compared with a saturated (perfect) model (saturated model would show deviance = 1). To analyze the differential distribution of glycocalyx and β1 integrin in cell protrusions at cell-matrix interactions with collagen fibrils diagonally positioned in the z-plane, the shifting focal plane in z-direction was defined by adjacent rectangular ROIs as 20-pixel (0.86 µm) rectangles. To account for lossless detection of focal interactions, the in-focus slice within each ROI (defined by the slice with the highest glycocalyx signal-to-background ratio) was obtained as a 3-slice maximum projection of the central slice spanning 510 nm. To determine fluorescence intensity gradients in protrusions, the line ROIs along the membrane, including leading edge protrusions, blebs, and retraction fibers, were subclassified into distal and proximal subregions. To determine spatial segregation of integrin and glycocalyx of collagen-free membrane regions and cell-collagen contacts, cross-sectional intensity profiles were obtained from perpendicular line ROIs drawn from the center of the integrin cluster to the center of membrane segments without collagen contact (Supplementary Fig. 8c) or with contact to collagen fibrils (Supplementary Fig. 8d). To analyze glycocalyx and β1 integrin enrichment within individual in perpendicularly-oriented clusters, the maximal β1 integrin signal of the cluster was divided by average signal of the inner membrane zone edges (defined in Supplementary Fig. 8d). In laterally-oriented clusters, enrichment was determined according to Supplementary Fig. 8e. To compare intensity gradients along the membrane in protrusions, the signal in protrusion subregions was normalized against the lateral, contact-free protrusion region.
Data presentation
Unless stated otherwise, violin plots were scaled to maximum width per group, and boxplots present medians as lines, 1st-3rd quartiles as box limits. Superviolin plots indicate intraexperimental distribution with color shade, dots present median per experiment, and line displays median ± 95% confidence interval. Boxplots present the median as the box middle, 1st-3rd quantiles as the box outlines, and quantiles ± 1.5x interquantile range by whiskers. Statistical differences are indicated by: *, p < 0,05; **, p < 0,01; ***, p < 0,001; or, where relevant, the statistical indifference is indicated by n.s. XRD structures for THS and DBCO in Fig. 1b were generated via Olex2 (v. 1.5)92. Figures were organized, edited and formatted using Adobe Illustrator (v. 28.5).
Reporting summary
Further information on research design is available in the Nature Portfolio Reporting Summary linked to this article.
Data availability
Unless stated otherwise, all data and raw data supporting the results of this study can be found in the article, supplementary files, and source data files. The RNA sequencing raw data is provided in the Gene Expression Omnibus (GEO) database (accession number: GSE287160). The X-ray crystallographic coordinates for structures reported in this study have been deposited at the Cambridge Crystallographic Data Centre (CCDC), under deposition numbers 2249007 (for THS) and 2378938 (for DBCO). These data can be obtained free of charge from The Cambridge Crystallographic Data Centre [www.ccdc.cam.ac.uk/data_request/cif]. The dataset of fixed cell-cell interactions is available via Figshare: [https://figshare.com/s/4ee3347a5f19357de049]. The used code for microscopic analysis and statistics can be retrieved via GitHub [https://github.com/daansmits2/Glycocalyx-THS-paper-code]. The chemical synthesis protocol and validation data are available in the Supplementary Information. Other raw microscopy and flow cytometry data files are not provided due to size restrictions and the complex data structure, and will be made available upon request from the corresponding author (peter.friedl@radboudumc.nl). Additional, large-scale data, such as raw micrographs from 3D imaging stacks and large source data underlying line graphs (typically consisting of ~2.000-10.000 rows), can be obtained from the authors upon request. Source data are provided with this paper.
References
Möckl, L. The emerging role of the mammalian glycocalyx in functional membrane organization and immune system regulation. Front. Cell Dev. Biol. 8, 253 (2020).
Shurer, C. R. et al. Physical principles of membrane shape regulation by the glycocalyx. Cell 177, 1757–1770.e21 (2019).
Göhring, J., Schrangl, L., Schütz, G. J. & Huppa, J. B. Mechanosurveillance: Tiptoeing T Cells. Front. Immunol. 13, 886328 (2022).
Imbert, P. R. C. et al. An acquired and endogenous glycocalyx forms a bidirectional “don’t eat” and “don’t eat me” barrier to phagocytosis. Curr. Biol. 31, 77–89.e5 (2021).
Paszek, M. J. et al. The cancer glycocalyx mechanically primes integrin-mediated growth and survival. Nature 511, 319–325 (2014).
Kanyo, N. et al. Glycocalyx regulates the strength and kinetics of cancer cell adhesion revealed by biophysical models based on high resolution label-free optical data. Sci. Rep. 10, 22422 (2020).
Möckl, L. et al. Quantitative Super-Resolution Microscopy of the Mammalian Glycocalyx. Dev. Cell 50, 57–72.e6 (2019).
Buffone A., Weaver V. M. Don’t sugarcoat it: How glycocalyx composition influences cancer progression. J. Cell Biol. 219, e201910070 (2019).
Elliot C. Woods et al. A bulky glycocalyx fosters metastasis formation by promoting G1 cell cycle progression. eLife 6, e25752 (2017).
Davis, S. J. & van der Merwe, P. A. The kinetic-segregation model: TCR triggering and beyond. Nat. Immunol. 7, 803–809 (2006).
Ostrowski, P. P., Grinstein, S. & Freeman, S. A. Diffusion barriers, mechanical forces, and the biophysics of phagocytosis. Dev. Cell 38, 135–146 (2016).
Kemperman, H. et al. The mucin epiglycanin on TA3/Ha carcinoma cells prevents alpha 6 beta 4-mediated adhesion to laminin and kalinin and E-cadherin-mediated cell-cell interaction. J. Cell Biol. 127, 2071–2080 (1994).
Komatsu, M., Carraway, C. A. C., Fregien, N. L. & Carraway, K. L. Reversible disruption of cell-matrix and cell-cell interactions by overexpression of sialomucin complex. J. Biol. Chem. 272, 33245–33254 (1997).
Chighizola, M. et al. The glycocalyx affects the mechanotransductive perception of the topographical microenvironment. J. Nanobiotechnology 20, 418 (2022).
Dam, T. K. & Brewer, C. F. Carbohydrate–lectin cross-linking interactions: structural, thermodynamic, and biological studies. Methods in Enzymology 362, 455–486 (2003).
Manimala, J. C., Roach, T. A., Li, Z. & Gildersleeve, J. C. High-throughput carbohydrate microarray profiling of 27 antibodies demonstrates widespread specificity problems. Glycobiology 17, 17C–23C (2007).
Brandt, R. et al. Metabolic glycoengineering enables the ultrastructural visualization of sialic acids in the glycocalyx of the alveolar epithelial cell line hAELVi. Front. Bioeng. Biotechnol. 8, 614357 (2020).
Baskin, J. M. et al. Copper-free click chemistry for dynamic in vivo imaging. Proc. Natl. Acad. Sci. USA. 104, 16793–16797 (2007).
Debets, M. F. et al. Aza-dibenzocyclooctynes for fast and efficient enzyme PEGylation via copper-free (3+2) cycloaddition. Chem. Commun. 46, 97–99 (2010).
Dommerholt, J. et al. Readily accessible bicyclononynes for bioorthogonal labeling and three-dimensional imaging of living cells. Angew. Chem. Int. Ed Engl. 49, 9422–9425 (2010).
Kang, S.-W. et al. Cell labeling and tracking method without distorted signals by phagocytosis of macrophages. Theranostics 4, 420–431 (2014).
Laughlin, S. T. & Bertozzi, C. R. Metabolic labeling of glycans with azido sugars and subsequent glycan-profiling and visualization via Staudinger ligation. Nat. Protoc. 2, 2930–2944 (2007).
Kufleitner, M., Haiber, L. M. & Wittmann, V. Metabolic glycoengineering – exploring glycosylation with bioorthogonal chemistry. Chem. Soc. Rev. 52, 510–535 (2023).
Wang, H. & Mooney, D. J. Metabolic glycan labelling for cancer-targeted therapy. Nat. Chem. 12, 1102–1114 (2020).
Yoon, H. I. et al. Bioorthogonal copper free click chemistry for labeling and tracking of chondrocytes in vivo. Bioconjug. Chem. 27, 927–936 (2016).
Han, J. et al. Metabolic glycan labeling immobilizes dendritic cell membrane and enhances antitumor efficacy of dendritic cell vaccine. Nat. Commun. 14, 5049 (2023).
Han, S.-S. et al. Physiological effects of ac4mannaz and optimization of metabolic labeling for cell tracking. Theranostics 7, 1164–1176 (2017).
Wijesekara, P. et al. Accessing and assessing the cell-surface glycocalyx using dna origami. Nano Lett. 21, 4765–4773 (2021).
Honigfort, D. J., Altman, M. O., Gagneux, P. & Godula, K. Glycocalyx crowding with mucin mimetics strengthens binding of soluble and virus-associated lectins to host cell glycan receptors. Proc. Natl. Acad. Sci. 118, e2107896118 (2021).
Barnes, J. M. et al. A tension-mediated glycocalyx–integrin feedback loop promotes mesenchymal-like glioblastoma. Nat. Cell Biol. 20, 1203–1214 (2018).
Kim, W. et al. In vivo tracking of bioorthogonally labeled T-cells for predicting therapeutic efficacy of adoptive T-cell therapy. J. Controlled Release 329, 223–236 (2021).
Weterings, J. et al. TMTHSI, a superior 7-membered ring alkyne containing reagent for strain-promoted azide–alkyne cycloaddition reactions. Chem. Sci. 11, 9011–9016 (2020).
Damen, J. A. M., Escorihuela, J., Zuilhof, H., van Delft, F. L. & Albada, B. High Rates of quinone-alkyne cycloaddition reactions are dictated by entropic factors. Chem. – Eur. J. 29, e202300231 (2023).
Dommerholt, J. et al. Highly accelerated inverse electron-demand cycloaddition of electron-deficient azides with aliphatic cyclooctynes. Nat. Commun. 5, 5378 (2014).
Dommerholt, J., Rutjes, F. P. J. T. & van Delft, F. L. Strain-promoted 1,3-dipolar cycloaddition of cycloalkynes and organic azides. Top. Curr. Chem. Cham 374, 16 (2016).
Damen, J. A. M., Escorihuela, J., Firet, J., Zuilhof, H. & Albada, B. Temperature-dependent reaction rates of quinone-alkene cycloaddition reveal that only entropy determines the rate of SPOCQ reactions. Chem. Sci. 16, 23357–23365 (2025).
Gordon, C. G. et al. Reactivity of biarylazacyclooctynones in copper-free click chemistry. J. Am. Chem. Soc. 134, 9199–9208 (2012).
Engelsma, S. B. et al. Acylazetine as a Dienophile in Bioorthogonal Inverse Electron-Demand Diels–Alder Ligation. Org. Lett. 16, 2744–2747 (2014).
Bodnar, E. et al. Mass spectrometric analysis of products of metabolic glycan engineering with azido-modification of sialic acids. Anal. Bioanal. Chem. 407, 8945–8958 (2015).
Jacobs, C. L. et al. Metabolic labeling of glycoproteins with chemical tags through unnatural sialic acid biosynthesis. Methods Enzymol 327, 260–275 (2000).
Weigelin B. et al. Cytotoxic T cells are able to efficiently eliminate cancer cells by additive cytotoxicity. Nat. Commun. 12, 5217 (2021).
Mohammed Thangameeran, S. I. et al. A Role for Endoplasmic Reticulum Stress in Intracerebral Hemorrhage. Cells 9, 750–750 (2020).
Yajie, Z. et al. Tumor microenvironment-responsive cu/caco3-based nanoregulator for mitochondrial homeostasis disruption-enhanced chemodynamic/sonodynamic therapy. Small 18, https://doi.org/10.1002/smll.202204047 (2022).
Chen, T. W. et al. Ultrasensitive fluorescent proteins for imaging neuronal activity. Nature 499, 295–300 (2013).
Bakker, G.-J. et al. Intravital deep-tumor single-beam 3-photon, 4-photon, and harmonic microscopy. eLife 11, e63776 (2022).
Weatherman, R. V., Mortell, K. H., Chervenak, M., Kiessling, L. L. & Toone, E. J. Specificity of C-glycoside complexation by mannose/glucose specific lectins. Biochemistry 35, 3619–3624 (1996).
Schneider, G. B., Pockwinse, S. M. & Billings-Gagliardi, S. Binding of concanavalin-A to critical-point-dried and freeze-dried human lymphocytes. Am. J. Anat. 156, 121–129 (1979).
Le, T. et al. Redistribution of the glycocalyx exposes phagocytic determinants on apoptotic cells. Dev. Cell 59, 853–868.e7 (2024).
Schick, J. & Raz, E. Blebs-Formation, Regulation, Positioning, and Role in Amoeboid Cell Migration. Front. Cell Dev. Biol. 10, 926394 (2022).
Guzman, A., Avard, R. C., Devanny, A. J., Kweon, O. S. & Kaufman, L. J. Delineating the role of membrane blebs in a hybrid mode of cancer cell invasion in three-dimensional environments. J. Cell Sci. 133, jcs236778 (2020).
Maaser, K. et al. Functional hierarchy of simultaneously expressed adhesion receptors: integrin alpha2beta1 but not CD44 mediates MV3 melanoma cell migration and matrix reorganization within three-dimensional hyaluronan-containing collagen matrices. Mol. Biol. Cell 10, 3067–3079 (1999).
Huttenlocher, A. & Horwitz, A. R. Integrins in cell migration. Cold Spring Harb. Perspect. Biol. 3, a005074 (2011).
Caswell, P. T. & Zech, T. Actin-based cell protrusion in a 3D matrix. Trends Cell Biol. 28, 823–834 (2018).
Mayer, C. et al. Release of cell fragments by invading melanoma cells. Eur. J. Cell Biol. 83, 709–715 (2004).
Timmers, M. et al. Specific N-terminal attachment of TMTHSI linkers to native peptides and proteins for strain-promoted azide alkyne cycloaddition. Chem. Commun. 59, 11397–11400 (2023).
Hebels, E. R. et al. Orthogonal covalent entrapment of cargo into biodegradable polymeric micelles via native chemical ligation. Biomacromolecules 24, 4385–4396 (2023).
Hebels, E. R. et al. Versatile click linker enabling native peptide release from nanocarriers upon redox trigger. Bioconjug. Chem. 34, 2375–2386 (2023).
Timmers, M. et al. Exploring the chemical properties and medicinal applications of tetramethylthiocycloheptyne sulfoximine used in strain-promoted azide–alkyne cycloaddition reactions. Pharmaceuticals 16, 10.3390/ph16081155 (2023).
Qin, K., Zhang, H., Zhao, Z. & Chen, X. Protein S-Glyco-Modification through an Elimination-Addition Mechanism. J. Am. Chem. Soc. 142, 9382–9388 (2020).
Qin, W. et al. Artificial cysteine s-glycosylation induced by per-o-acetylated unnatural monosaccharides during metabolic glycan labeling. Angew. Chem. Int. Ed Engl. 57, 1817–1820 (2018).
Schauenburg, D. & Weil, T. Not So bioorthogonal chemistry. J. Am. Chem. Soc. 147, 8049–8062 (2025).
Campbell, I. D. & Humphries, M. J. Integrin structure, activation, and interactions. Cold Spring Harb. Perspect. Biol. 3, 10.1101/cshperspect.a004994 (2011).
Junghans, V., Santos, A. M., Lui, Y., Davis, S. J. & Jönsson, P. Dimensions and Interactions of Large T-Cell Surface Proteins. Front. Immunol. 9, 2215 (2018).
van Helvert, S. & Friedl, P. Strain stiffening of fibrillar collagen during individual and collective cell migration identified by afm nanoindentation. ACS Appl. Mater. Interfaces 8, 21946–21955 (2016).
Lu, C.-H. et al. Membrane curvature regulates the spatial distribution of bulky glycoproteins. Nat. Commun. 13, 3093 (2022).
Mellor, H. The role of formins in filopodia formation. Incl. Spec. Sect. Formins 1803, 191–200 (2010).
Heck, T. et al. The role of actin protrusion dynamics in cell migration through a degradable viscoelastic extracellular matrix: Insights from a computational model. PLoS Comput. Biol. 16, e1007250 (2020).
Gandhi, J. G., Koch, D. L. & Paszek, M. J. Equilibrium modeling of the mechanics and structure of the cancer glycocalyx. Biophys. J. 116, 694–708 (2019).
Seetharaman, S. & Etienne-Manneville, S. Cytoskeletal Crosstalk in Cell Migration. Trends Cell Biol 30, 720–735 (2020).
Tanaka, M. et al. Turnover and flow of the cell membrane for cell migration. Sci. Rep. 7, 12970 (2017).
Svitkina, T. The actin cytoskeleton and actin-based motility. Cold Spring Harb. Perspect. Biol. 10, 10.1101/cshperspect.a018267 (2018).
Nicolson, G. L. The Fluid—Mosaic Model of Membrane Structure: Still relevant to understanding the structure, function and dynamics of biological membranes after more than 40years. Membr. Struct. Funct. Relev. Cells Physiol. Pathol. Ther. 1838, 1451–1466 (2014).
Dehghani Zadeh, A., Seveau, S., Halbwachs-Mecarelli, L. & Keller, H. U. Chemotactically-induced redistribution of CD43 as related to polarity and locomotion of human polymorphonuclear leucocytes. Biol. Cell 95, 265–273 (2003).
Ladeda, V., Aguirre Ghiso, J. A. & Bal de Kier Joffé, E. Function and expression of CD44 during spreading, migration, and invasion of murine carcinoma cells. Exp. Cell Res. 242, 515–527 (1998).
Fackler, O. T. & Grosse, R. Cell motility through plasma membrane blebbing. J. Cell Biol. 181, 879–884 (2008).
Tank, D. W., Wu, E. S. & Webb, W. W. Enhanced molecular diffusibility in muscle membrane blebs: release of lateral constraints. J. Cell Biol. 92, 207–212 (1982).
Alberts, B. et al. Molecular Biology of the Cell. (2002).
Slaats, J. et al. Adenosine A2a Receptor Antagonism Restores Additive Cytotoxicity by Cytotoxic T Cells in Metabolically Perturbed Tumors. Cancer Immunol. Res. 10, 1462–1474 (2022).
Huff, J. The Airyscan detector from ZEISS: confocal imaging with improved signal-to-noise ratio and super-resolution. Nat. Methods 12, i–ii (2015).
Chen, S., Zhou, Y., Chen, Y. & Gu, J. fastp: an ultra-fast all-in-one FASTQ preprocessor. Bioinformatics 34, i884–i890 (2018).
Kim, D., Langmead, B. & Salzberg, S. L. HISAT: a fast spliced aligner with low memory requirements. Nat. Methods 12, 357–360 (2015).
Pertea, M. et al. StringTie enables improved reconstruction of a transcriptome from RNA-seq reads. Nat. Biotechnol. 33, 290–295 (2015).
Robinson, M. D., McCarthy, D. J. & Smyth, G. K. edgeR: a Bioconductor package for differential expression analysis of digital gene expression data. Bioinforma. Oxf. Engl. 26, 139–140 (2010).
Xu, S. et al. Using clusterProfiler to characterize multiomics data. Nat. Protoc. 19, 3292–3320 (2024).
Wu, T. et al. clusterProfiler 4.0: A universal enrichment tool for interpreting omics data. Innov. Camb. Mass 2, 100141 (2021).
Yu, G. & He, Q.-Y. ReactomePA: an R/Bioconductor package for reactome pathway analysis and visualization. Mol Biosyst 12, 477–479 (2016).
Yu, G., Wang, L.-G., Yan, G.-R. & He, Q.-Y. DOSE: an R/Bioconductor package for disease ontology semantic and enrichment analysis. Bioinforma. Oxf. Engl. 31, 608–609 (2015).
Bolte, S. & Cordelières, F. P. A guided tour into subcellular colocalization analysis in light microscopy. J. Microsc. 224, 213–232 (2006).
Sorzano, C. O. S., Thévenaz, P. & Unser, M. Elastic registration of biological images using vector-spline regularization. IEEE Trans. Biomed. Eng. 52, 652–663 (2005).
Manders, E. M. M., Verbeek, F. J. & Aten, J. A. Measurement of co-localization of objects in dual-colour confocal images. J. Microsc. 169, 375–382 (1993).
Stringer, C., Wang, T., Michaelos, M. & Pachitariu, M. Cellpose: a generalist algorithm for cellular segmentation. Nat. Methods 18, 100–106 (2021).
Dolomanov, O. V., Bourhis, L. J., Gildea, R. J., Howard, J. A. K. & Puschmann, H. OLEX2: a complete structure solution, refinement and analysis program. J. Appl. Crystallogr. 42, 339–341 (2009).
Acknowledgements
We gratefully acknowledge Esther Wagena for expert support with cell culture, Koen van den Dries for helpful discussions, and Gert-Jan Bakker for assistance with microscopy analysis for rebuttal experiments. This work was supported by the Institute of Chemical Immunology (project number ICI00027), funded by NWO (024.002.009) to P.F. and F.L.v.D., and the European Research Council (ERC-AdG-2021-101054921), NWO (R0006694, OCENW.GROOT.2019.022), and NIH U54 CA261694-01 to P.F.
Author information
Authors and Affiliations
Contributions
P.F. and F.L.v.D. conceived the project; all authors were involved in refining its shape. J.A.M.D. performed the chemical experiments, syntheses, fluorophore conjugations, and quality control. D.S. performed the cell-related experiments and analyses, and wrote the code for large-scale data analysis. T.L. analyzed the Bulk RNA sequencing data. D.S., J.A.M.D., and P.F. wrote the paper, and together with B.A. and F.L.v.D., revised the manuscript.
Corresponding author
Ethics declarations
Competing interests
The authors declare no competing interests.
Peer review
Peer review information
Nature Communications thanks the anonymous reviewers for their contribution to the peer review of this work. A peer review file is available.
Additional information
Publisher’s note Springer Nature remains neutral with regard to jurisdictional claims in published maps and institutional affiliations.
Source data
Rights and permissions
Open Access This article is licensed under a Creative Commons Attribution-NonCommercial-NoDerivatives 4.0 International License, which permits any non-commercial use, sharing, distribution and reproduction in any medium or format, as long as you give appropriate credit to the original author(s) and the source, provide a link to the Creative Commons licence, and indicate if you modified the licensed material. You do not have permission under this licence to share adapted material derived from this article or parts of it. The images or other third party material in this article are included in the article’s Creative Commons licence, unless indicated otherwise in a credit line to the material. If material is not included in the article’s Creative Commons licence and your intended use is not permitted by statutory regulation or exceeds the permitted use, you will need to obtain permission directly from the copyright holder. To view a copy of this licence, visit http://creativecommons.org/licenses/by-nc-nd/4.0/.
About this article
Cite this article
Smits, D., Damen, J.A.M., Li, T. et al. Glycocalyx micro- and nanodomains in cell-cell and cell-matrix interactions revealed by enhanced click chemistry. Nat Commun 17, 2645 (2026). https://doi.org/10.1038/s41467-026-69242-1
Received:
Accepted:
Published:
Version of record:
DOI: https://doi.org/10.1038/s41467-026-69242-1







