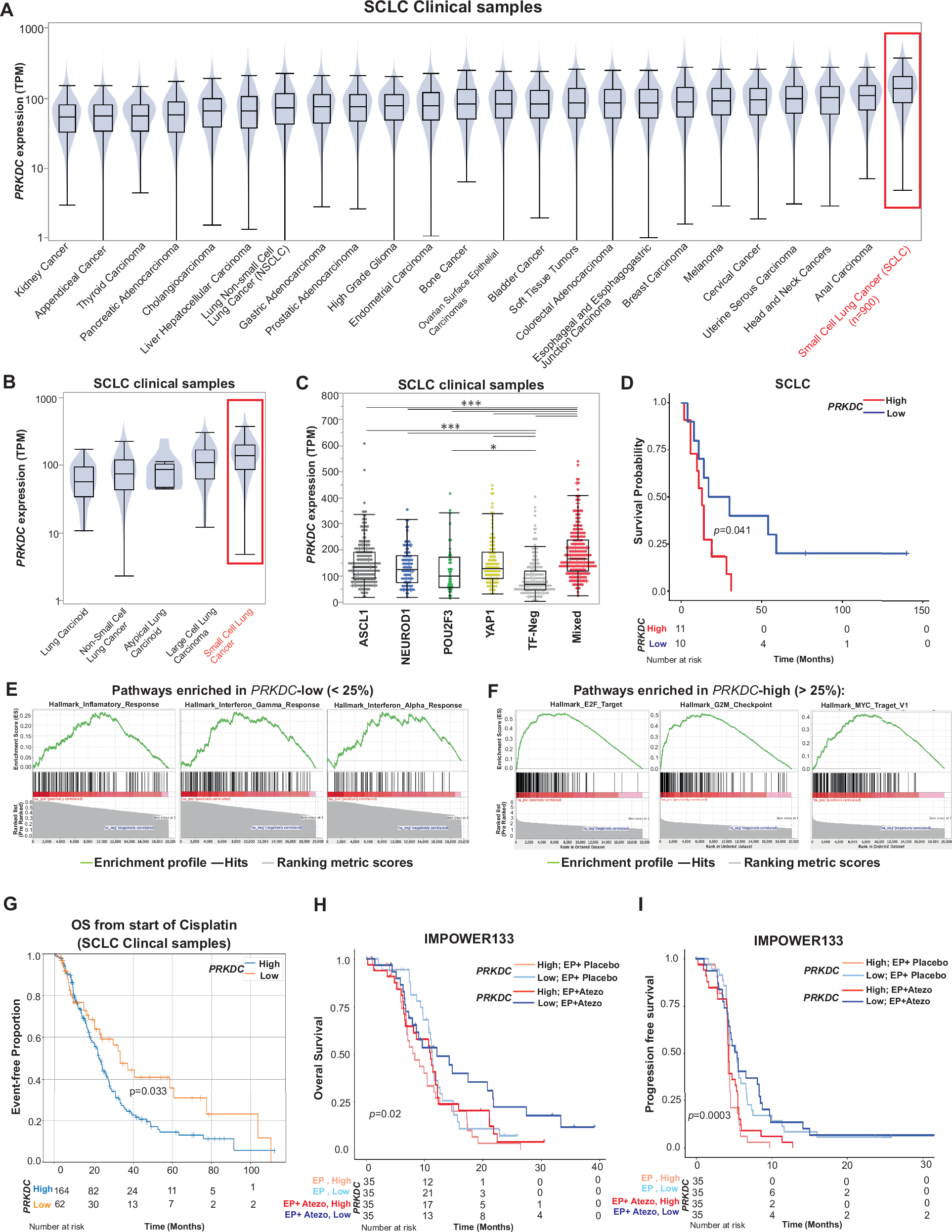
Fig. 1: DNAPKcs is highly expressed in SCLC.
From: Targeting NHEJ activates STING signaling through MYC degradation to boost antitumor immunity in SCLC

A–C The boxplots represent common distribution metrics, with the center line representing the median, the top and bottom bounds of the boxes representing the 25th and 75th percentiles, and whiskers length of 1.5*IQR (interquartile range) beyond the 25th or 75th percentiles, represents the minimum or maximum value if no outliers beyond the 1.5*IQR are present. A Boxplots showing comparative mRNA expression of PRKDC in 24 cancer types (n > 179,000 tumor samples). Statistical details in Supplementary Table 1. B Boxplots showing comparative mRNA expression of PRKDC in 5 major classes of lung cancer in patient tumor samples. Statistical details in Supplementary Table 2. C Boxplots showing comparative mRNA expression of PRKDC in patient tumor samples with subtypes of SCLC. Statistical significance: Pairwise Mann-Whitney U test test, P-values: TF-neg/Mixed, P = 7.5e-30; TF-neg/ASCL1, P = 2.9475e-16; YAP1/TF-neg, P = 3.41e-12; TF-neg/NEUROD1, P = 3.63375e-7; Mixed/ASCL1, P = 0.000002919; NEUROD1/Mixed, P = 0.00000685; POU2F3/Mixed, P = 0.0000852857; YAP1/Mixed, P = 0.000384375; TF-neg/POU2F3, P = 0.022666667; YAP1/POU2F3, P = 0.060136364; POU2F3/ASCL1, P = 0.060136364; YAP1/NEUROD1, P = 0.305769231; NEUROD1/ASCL1, P = 0.305769231; POU2F3/NEUROD1, P = 0.3075; YAP1/ASCL1, P = 0.845. Detailed in Supplementary Table 3.D Kaplan-Meier survival curve of patients with SCLC with high versus low PRKDC expression (n = 21). Cox regression was used to obtain significance (P: 0.041). E Enrichment curves showing the top correlated immune pathways in real-world patients with SCLC with lower expression of PRKDC (top 25%). Statistical details in Supplementary Table 4. F Enrichment curves showing correlation hallmark pathway in SCLC patient population with the highest expression of PRKDC (top 25%). G Kaplan-Meier curve showing OS of patients with SCLC with high (top 25%) versus low (bottom 25%) PRKDC expression (n = 423 patients with SCLC). For statistical analysis, the log-rank test was used (P = 0.033). H Survival curve showing the association of PRKDC expression with OS for patients with SCLC from the IMpower133 dataset falling into the top (high) and bottom (low) 25th percentiles; data are shown splitting into Atezo and Plazebo. Statistical significance tested using Cox regression. I PFS curve showing the association of PRKDC expression with time to disease progression for patients with SCLC falling into the top (high) and bottom (low) 25th percentiles of PRKDC expression. Data is further split into Atezo and Plazebo. P-value was calculated using Cox regression.