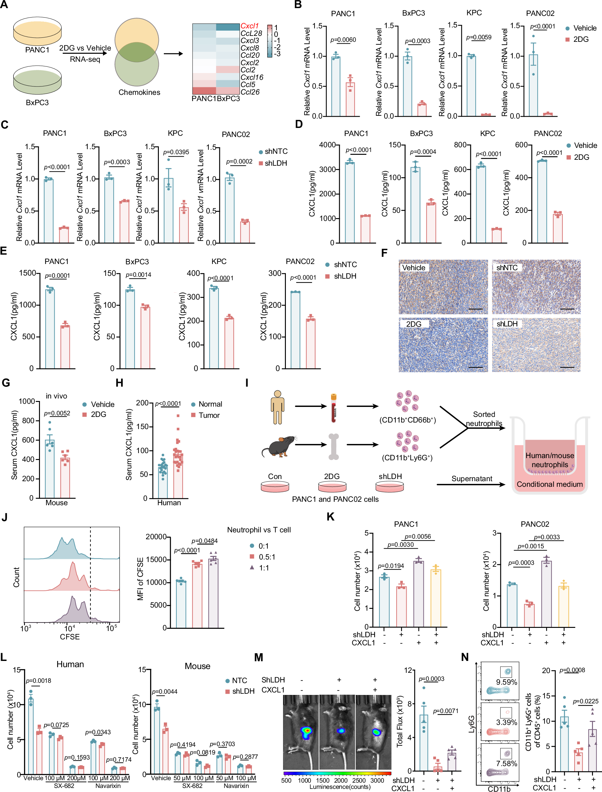
Fig. 2: Glycolysis enhances neutrophil infiltration by promoting the expression of Cxcl1.

A The flowchart illustrates that RNA sequencing was conducted using two PDAC cell lines with or without 2DG treatment. Subsequently, the intersection of detected genes within the chemokine family in both cell lines is identified, and a heatmap is generated to display the log2 fold change (2DG versus vehicle) of these genes. B, C Relative mRNA levels of Cxcl1 in PDAC cell lines following glycolysis inhibition, either by using 2DG or silencing LDH, were analyzed by qRT-PCR (n = 3 independent experiments). D, E Relative protein levels of CXCL1 in PDAC cell lines following glycolysis inhibition, either by using 2DG or silencing LDH, were determined using ELISA assay (n = 3 independent experiments). F Representative IHC images of subcutaneous tumors (n = 6 mice for 2DG treatment, n = 5 mice for shLDH/shNTC groups) stained by CXCL1 antibody (scale bars = 100 μm). G Relative serum CXCL1 levels in mice treated with or without 2DG were measured by ELISA (n = 6 mice per group). H Relative serum CXCL1 levels in healthy donors and PDAC patients were measured by ELISA (22 healthy samples and 27 PDAC samples). I Schematic diagram showing the in vitro migration assay: human/mouse neutrophils were co-incubated with the culture medium supernatant from PDAC cells treated with 2DG or LDH-knockdown. J Neutrophils were co-cultured with CD8+ T cells in different proportions, and the proliferation of CD8+ T cells was detected with the CFSE assay (n = 6 biologically independent samples). K The migratory activity of neutrophils co-incubated with the culture medium supernatant from PDAC cells treated with shLDH and recombinant CXCL1 was analyzed by counting the penetrated cell numbers (n = 3 biologically independent samples). L The neutrophils were treated with SX-682 or Navarixin for 1.5 h in advance, and the migratory activity of neutrophils co-incubated with the culture medium supernatant from PDAC cell lines treated with shLDH was analyzed by counting the penetrated cell numbers (n = 3 biologically independent samples). M Representative luminescence images of the orthotopic tumor in mice and statistical analysis of MFI (n = 5 mice per group). N Tumor-infiltrating neutrophils isolated from the orthotopic tumors were analyzed using flow cytometry (n = 5 mice per group). Data represent mean ± SEM. Statistical analysis was conducted using the two-tailed unpaired Student’s t test. Source data are provided as a Source Data file.