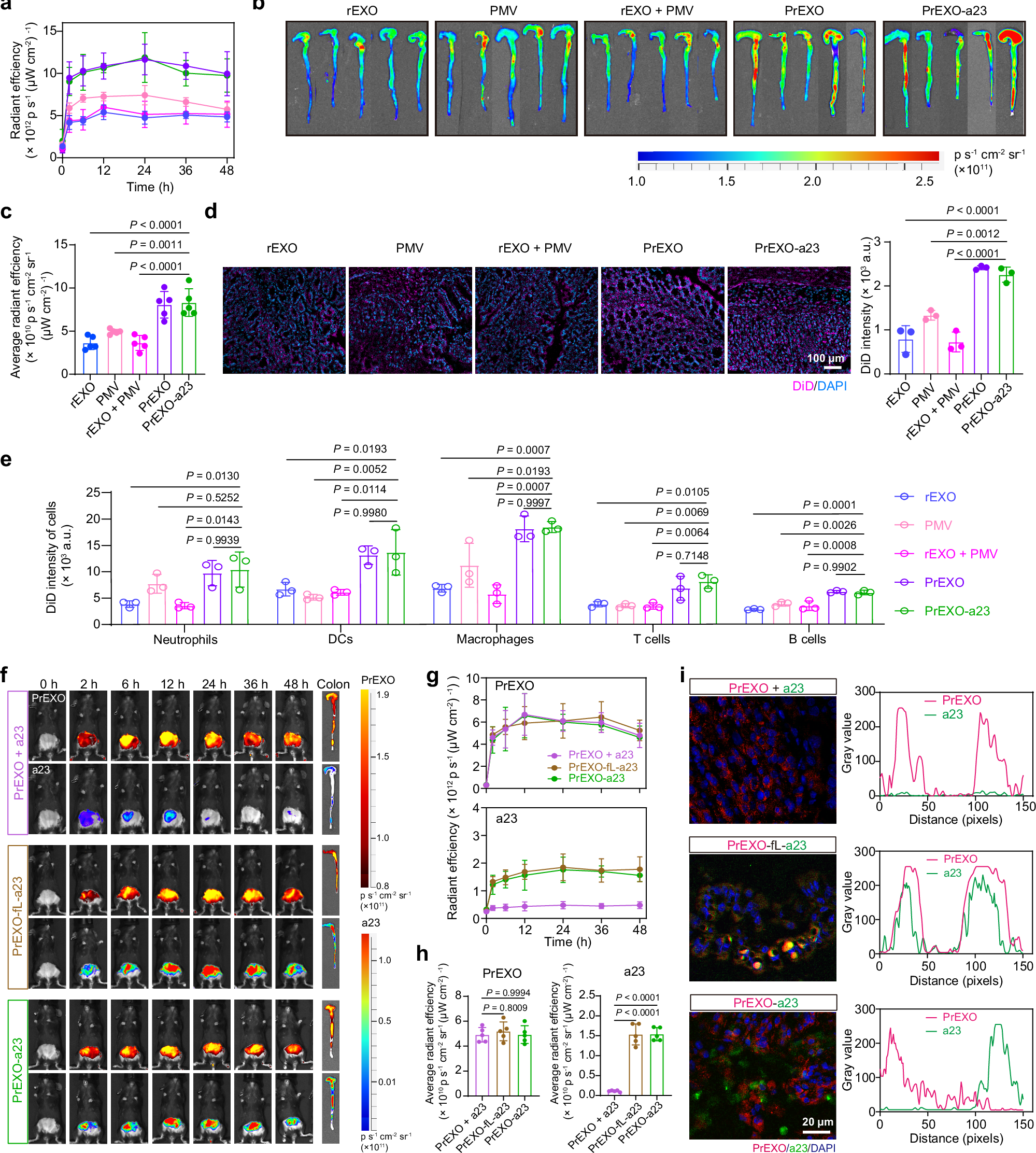
Fig. 4: Enhanced targeting ability and MMP-responsive release of antibody for PrEXO-a23 in colonic lesions of IBD mice.
From: Engineered exosome nanovesicles for delivery of antibodies to treat inflammatory bowel disease

a Quantification of fluorescent radiant efficiency in the whole body of IBD mice at the indicated time points after injection of DiD-labeled formulations. b, c Colon tissues were isolated and imaged at 12 h. Ex vivo fluorescence images of isolated colonic tissues (b) and quantification of fluorescent radiant efficiency (c). d CLSM images and quantitative data of DiD-labeled formulations in frozen colonic sections. Red: DiD; Blue: nucleus; Scale bar, 100 μm. e Flow cytometric analysis of DiD-positive immune cells in colonic lamina propria including neutrophils, DCs, macrophages, T cells, and B cells. f Representative in vivo fluorescence images of the whole body and isolated colon of IBD mice at the indicated time points after injection of PrEXO + a23, PrEXO-fL-a23, or PrEXO-a23 (a23 labeled with Alexa Fluor 647; PrEXO labeled with DiR). g Quantification of fluorescence radiant efficiency in the whole body of PrEXO (top) and a23 (bottom) in (f). h Quantification of fluorescence radiant efficiency in isolated colon at 12 h after injection for PrEXO and a23 in (f). i Representative CLSM images (left) and quantitative analysis (right) of colonic tissue sections. Red: PrEXO; Green: a23. Scale bar, 20 μm. For (a, c–e, g, h), data were presented as mean ± SD (n = 5 mice in a, c, g, h; n = 3 mice in d, e). For (c–e, h), statistical significance was determined using one-way ANOVA with Tukey’s multiple comparisons test. Source data are provided as a Source Data file.