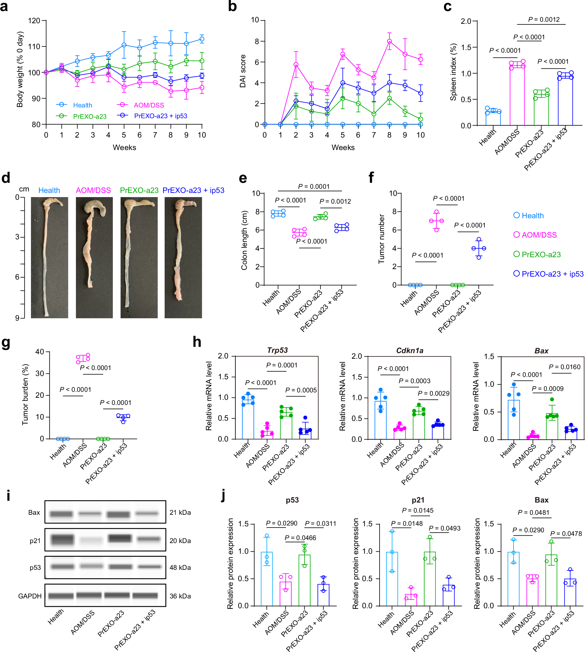
Fig. 8: PrEXO-a23 displays anti-CAC effect in a p53 signaling-dependent manner.
From: Engineered exosome nanovesicles for delivery of antibodies to treat inflammatory bowel disease

a, b During the treatment of AOM/DSS-induced CAC mice with PrEXO-a23 or PrEXO-a23 and the p53 inhibitor (ip53), body weight (a) and DAI score (b) of mice were monitored daily. c spleen index analysis of mice. d–g Colon photographs (d), colon length (e), tumor number (f), tumor burden (g) of CAC mice at week 10. h Relative mRNA expression levels of Trp53, Cdkn1a and Bax in colonic tissues of CAC mice with indicated treatment measured by RT-qPCR assay. i, j Western blot images (i) and relative protein level analysis (j) of p53, p21, and Bax expressed in colonic tissues. For (a–c, e–h, j), data were presented as mean ± SD (n = 4 mice in a–c, e–g; n = 5 mice in h; n = 3 mice in j). For (c, e–h, j), statistical significance was determined using one-way ANOVA with Tukey’s multiple comparisons test. Source data are provided as a Source Data file.