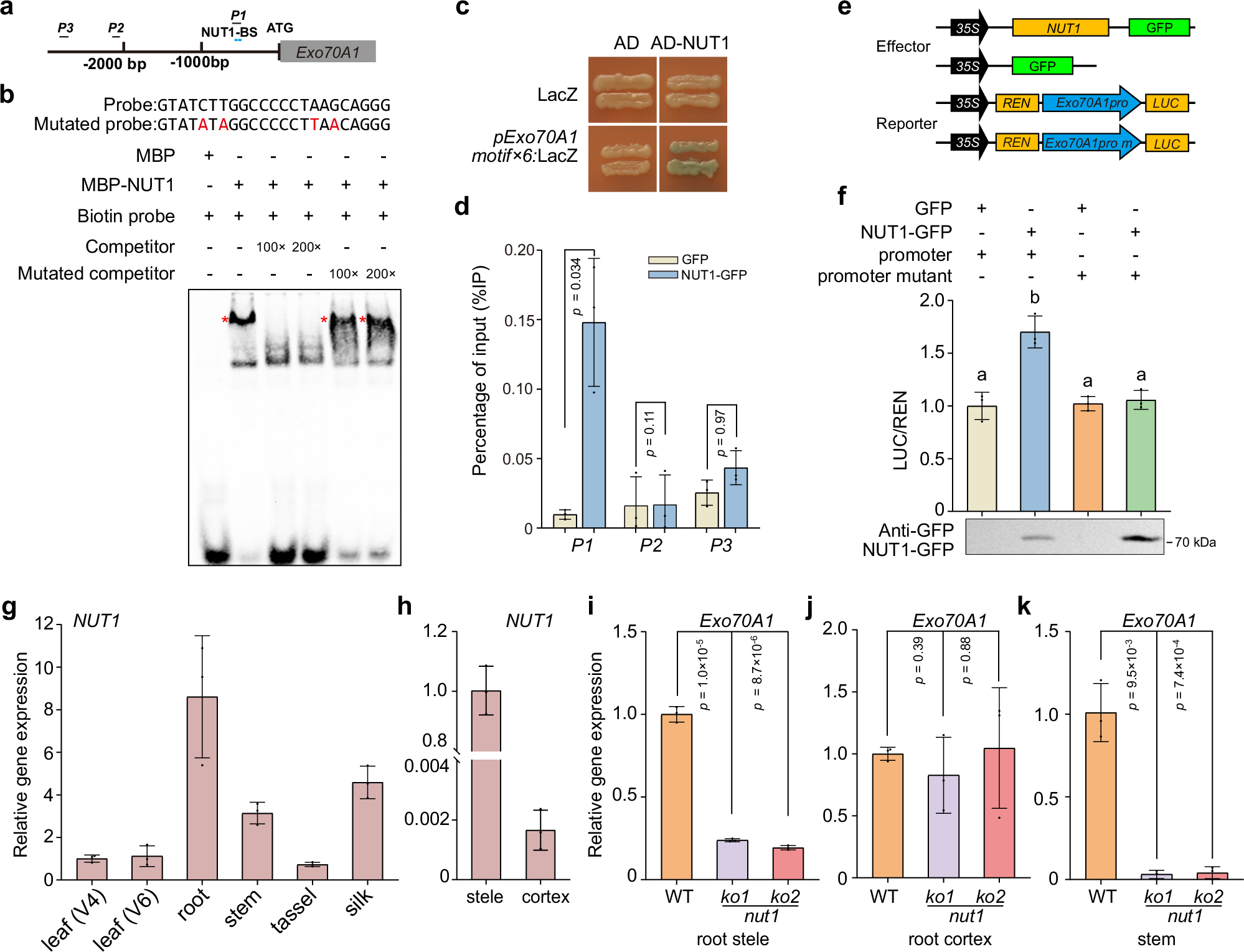
Fig. 3: NUT1 binds to the Exo70A1 promoter and activates its expression.
From: NUT1-Exo70A1 Regulates Xylem Vessel Development and Influences Water Use Efficiency in Maize

a Diagram of the Exo70A1 promoter, containing two predicted NUT1 binding sequences (NUT1-BS). b Electrophoretic mobility shift assay (EMSA) for binding of NUT1 to the NUT1-BS (NUT1 binding sequence) in the Exo70A1 promoter. Competition was tested by adding excess mutated unlabeled probes as indicated. Red letters represent mutated sequence. Red asterisks indicate the specific shifted bands. c Yeast one-hybrid assay for binding of NUT1 to the Exo70A1 promoter. Six tandem repeats of the NAC recognition motif were ligated in front of the LacZ reporter gene. d Chromatin immunoprecipitation (ChIP)-qPCR showed that NUT1 binds Exo70A1 promoter at P1 region that indicated in a. e Diagram of the effector and reporter constructs used for transient expression assays in maize protoplasts. f NUT1 activates the expression of the firefly-luciferase reporter gene driven by 1.0-kb promoter sequence of Exo70A1. Immunoblot shows levels of NUT1-GFP fusion protein in different samples. Relative NUT1 expression levels in various tissues (g) and root stele and cortex (h). Relative Exo70A1 expression levels in root stele (i), cortex (j), and stem (k) of two nut1-ko lines. In d, f, g–k, data are presented as mean ± SD, based on 3 independent replicates. In d, g–k, p-values were obtained by two-sided Student’s t-test. Different letters indicate significant differences (p < 0.05) determined by one-way ANOVA with Tukey’s multiple-comparison test in f.