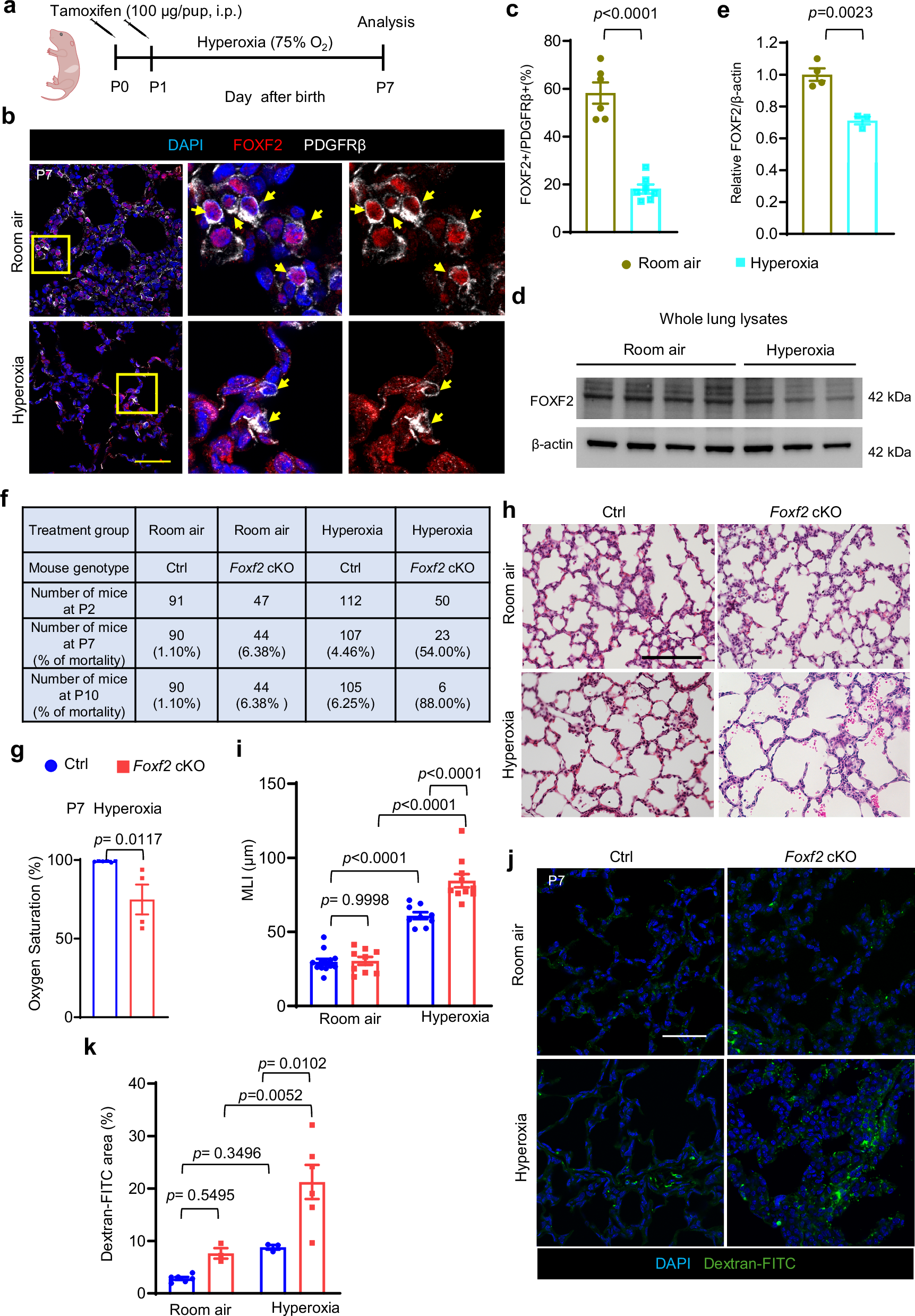
Fig. 4: Foxf2 ablation exacerbates postnatal hyperoxic lung injury.

a Schematics of hyperoxia treatment of neonatal mice. b Representative images for FOXF2 and PDGFRβ immunostaining in pericytes of mice in room air and hyperoxia. Scale bar = 50 μm. Arrows indicate pericytes. c Quantification of the percentage of FOXF2+ pericytes. n = 6 for room air and 7 for hyperoxia group. p < 0.0001. d Representative western blot images for protein bands of FOXF2 and β-actin in whole lung lysates from mice pups under room air and hyperoxia. e Quantification of relative ratio of FOXF2/β-actin. n = 4 for room air and 3 for hyperoxia group. p = 0.0023. f Table shows the 10-day mortality in Ctrl and Foxf2 cKO mice treated with room air or hyperoxia. g Measurements of arterial oxygenation showing decreased oxygen saturation in Foxf2 cKO mice compared to Ctrl, when exposed to hyperoxia at P7. n = 6 for Ctrl and 4 for Foxf2 cKO. p = 0.0117. h Representative H&E staining showing P7 lungs of Ctrl and Foxf2 cKO mice treated with room air or hyperoxia. Scale bar = 100 μm. i Quantification of MLI. n = 13 for Ctrl with room air, 9 for Foxf2 cKO with room air, 9 for Ctrl with hyperoxia, and 10 for Foxf2 cKO with hyperoxia. p = 0.9998 for Ctrl vs. Foxf2 cKO at room air, p < 0.0001 for Ctrl +hyperoxia vs. Ctrl + room air, p < 0.0001 for KO + hyperoxia vs. KO + room air, and p < 0.0001 for Ctrl vs. Foxf2 cKO at hyperoxia. j Representative images for dextran-FITC for mice at P7 in room air and hyperoxia. Scale bar=50 μm (k) Quantification of dextran-FITC area. n = 6 for Ctrl with room air, 3 for Foxf2 cKO with room air, 3 for Ctrl with hyperoxia, and 6 for Foxf2 cKO with hyperoxia. p = 0.5495 for Ctrl vs. Foxf2 cKO at room air, p = 0.3496 for Ctrl +hyperoxia vs. Ctrl + room air, p = 0.0052 for KO + hyperoxia vs. KO + room air, and p = 0.0102 for Ctrl vs. Foxf2 cKO at hyperoxia. p-values in (c), (e) and (g) were determined by an unpaired 2-tailed t test, and p-values in (i) and (k) were determined by one-way ANOVA followed by Sidak’s multiple comparison test. Data are presented as mean values ± SEM. Source data are provided as a Source Data file.