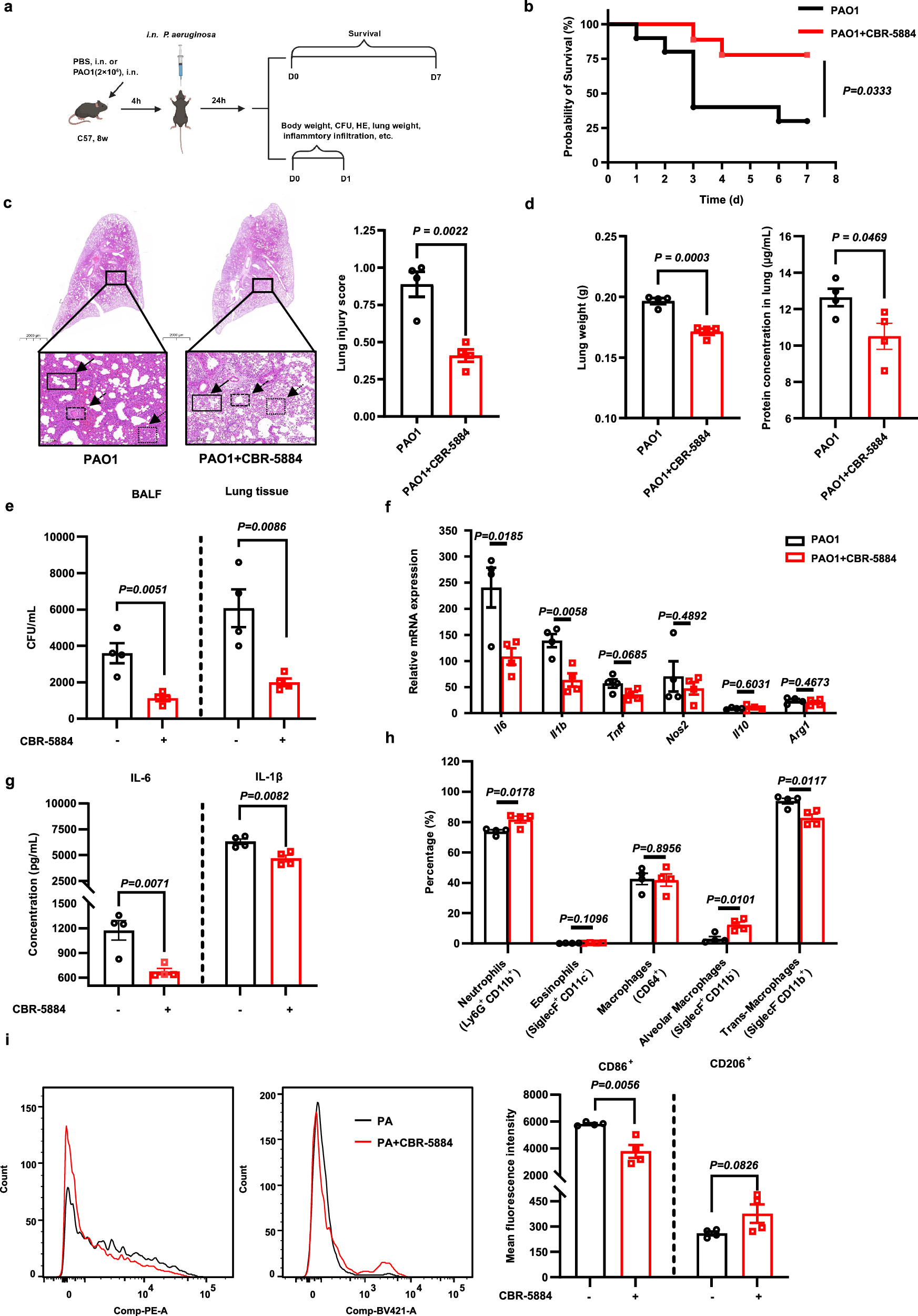
Fig. 2: Phgdh blockage improves the prognosis of P. aeruginosa lung infection.

a Schematic of Phgdh enzymatic inhibition in DMSO and CBR-5884 treated mice. Created in BioRender. Chen, R. (2026) https://BioRender.com/y1fflg1; b Survival rates of DMSO and CBR-5884 treated mice after 107 CFU PAO1 infection for 7 days (n = 10 for DMSO treatment, n = 9 for CBR-5884 treatment, log rank test [Mantel-Cox]); c Representative images of H&E-stained lung sections and lung damage scores, Scale bar = 200μm (n = 4, means ± SEMs); d Lung weight and lung protein concentration (n = 4, means ± SEMs); e CFUs of PAO1 in BALF and whole-lung homogenates (n = 4, means ± SEMs); f mRNA expression of pro-inflammation and anti-inflammation cytokines in lung tissue (n = 4, means ± SEMs); g Protein concentrations of IL-6 and IL-1β in lung tissue (n = 4, means ± SEMs); h Percentage of the cellular infiltration in lung tissue (n = 4, means ± SEMs); i Flow cytometry analysis of the MFI of CD86+ and CD206+ macrophages in lung tissue of DMSO and CBR-5884 treated mice after 2 × 106 CFU PAO1 (n = 4, means ± SEMs). An unpaired, two-tailed Student’s t-test was used for all statistical comparisons. All experiments are repeated three times independently and similar results are obtained. Source data are provided as a Source Data file.