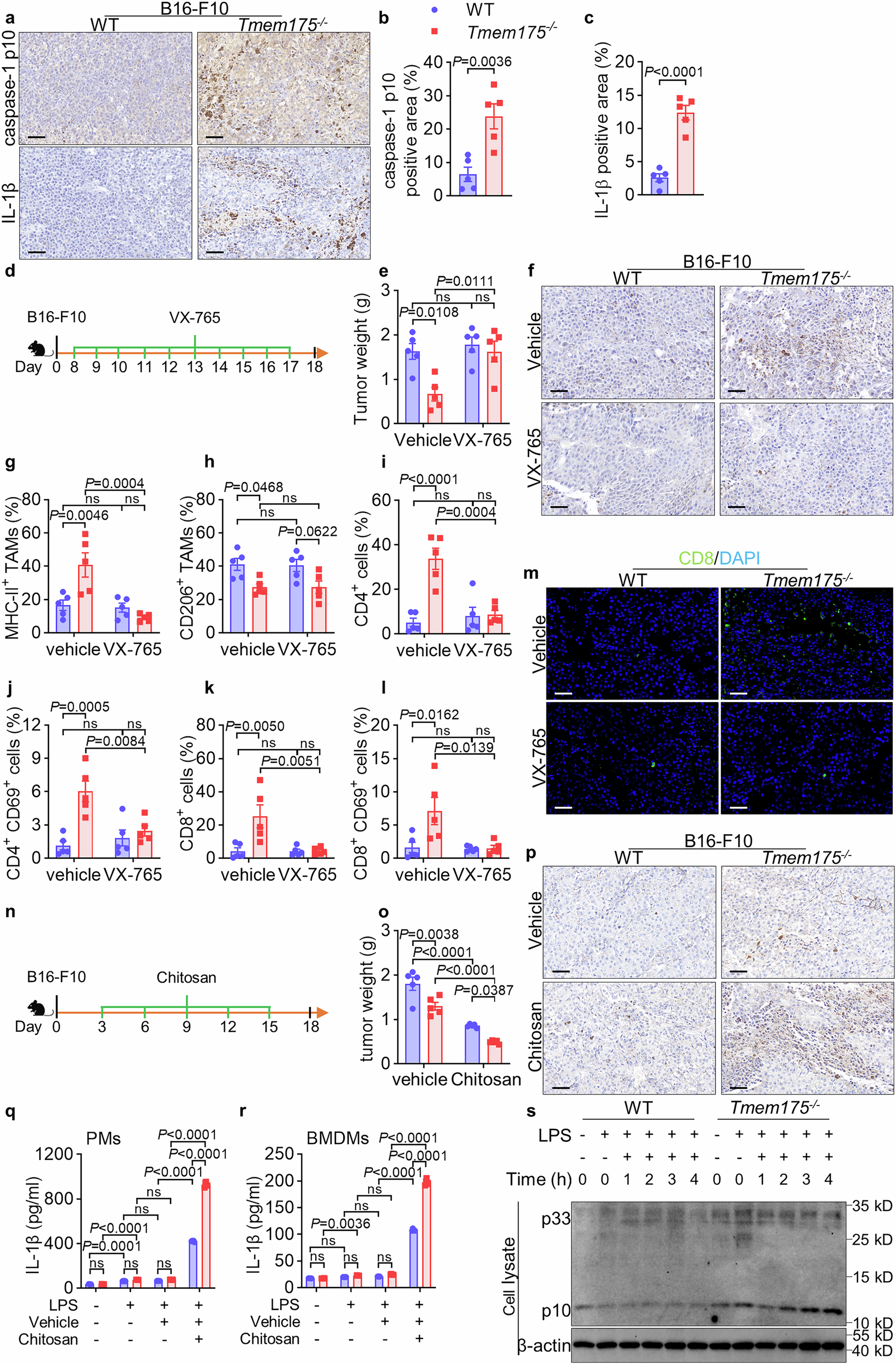
Fig. 4: Inflammasome signal is required for the anti-tumor effects of TMEM175 conditional knockout.

B16-F10 tumors from Fig. 2 were fixed, sliced, and stained by anti-caspase-1 p10 or anti-IL-1β (a) to detect the inflammasome activation through IHC (n = 5 biologically independent samples). Enhanced inflammasome activation was observed in tissues from Tmem175−/− mice (b, c). Scale bars indicate 50 µm. d–m Tmem175−/− and WT mice were subcutaneously injected with \(1\times {10}^{6}\) B16-F10 tumor cells (n = 5 mice). Vehicle or VX-765 solution (0.4 mg dissolved in 200 µL) was administrated every day through intraperitoneal injection since day 8. Mice were euthanized at day 18 to weigh the tumors and analyze the TME through IHC, FCM, and IF. e VX-765 elevated the tumor weights in Tmem175−/− mice, thus VX-765 abrogated the anti-tumor effect in Tmem175−/− mice. f VX-765 decreased the cleaved caspase-3 expression in Tmem175−/− mice, indicating reduced tumor cell death. Scale bars indicate 50 µm. g Expression of MHC-II in TAMs (gated from CD45+ CD11b+ F4/80+ cells) was significantly attenuated by VX-765 in Tmem175−/− mice. h Expression of CD206 in TAMs (gated from CD45+ CD11b+ F4/80+ cells) was not obviously altered by VX-765 in Tmem175−/− mice. i, j CD4+ T cells and CD4+ CD69+ activated T cells (gated from CD3+ cells) were significantly diminished by VX-765 in Tmem175−/− mice. k, l CD8+ T cells and CD8+ CD69+ activated T cells (gated from CD3+ cells) were significantly diminished by VX-765 in Tmem175−/− mice. m IF staining showed that VX-765 decreased the recruitment of CD8+ T cells in tumors from Tmem175−/− mice. Scale bars indicate 50 µm. n, o Tmem175−/− and WT mice were subcutaneously injected with \(1\times {10}^{6}\) B16-F10 tumor cells (n = 5 mice). Vehicle or chitosan solution (2 mg dissolved in 200 µL) was administrated every 3 days through intraperitoneal injection since day 3. Mice were euthanized at day 18 to weigh the tumors and analyze the cell death by IHC. o Tmem175−/− mice showed better response to chitosan treatment. p Chitosan promoted the expression of cleaved caspase-3 in both Tmem175−/− and WT mice. Scale bars indicate 50 µm. q, r Primary Tmem175−/− and WT BMDMs or PMs were stimulated with 500 ng/mL LPS for 4 h to activate signal 1 of NLRP3 inflammasomes, and then treated with 40 µg/mL chitosan for 5 h. Tmem175−/− BMDMs and PMs secreted more IL-1β in response to chitosan (n = 5 biologically independent samples). s Primary Tmem175−/− and WT BMDMs were stimulated with 500 ng/mL LPS for 4 h to activate signal 1 of NLRP3 inflammasomes, and then treated with 300 µg/mL aluminium hydroxide for desired period of time. Lysates of Tmem175−/− and WT BMDMs were analyzed by western blot using anti-caspase-1 antibody. Tmem175−/− BMDMs showed more enhanced cleavage of caspase-1 p10 in response to aluminium hydroxide. Representative results from two independent experiments are presented as mean ± SEM, ns denotes not significant. Statistical significances in (b, c) were determined by two-sided unpaired t-test, in (e, g–l, o, q, r) were determined by two-way ANOVA followed by Holm-Sidak’s multiple comparisons test. In (h), the CD206+ cells between Tmem175−/− and WT in VX-765 treated group were compared by two-sided unpaired t-test. Source data are provided as a Source data file. d, n Created in BioRender. Wang, Y. (2026) https://BioRender.com/yaf354h.