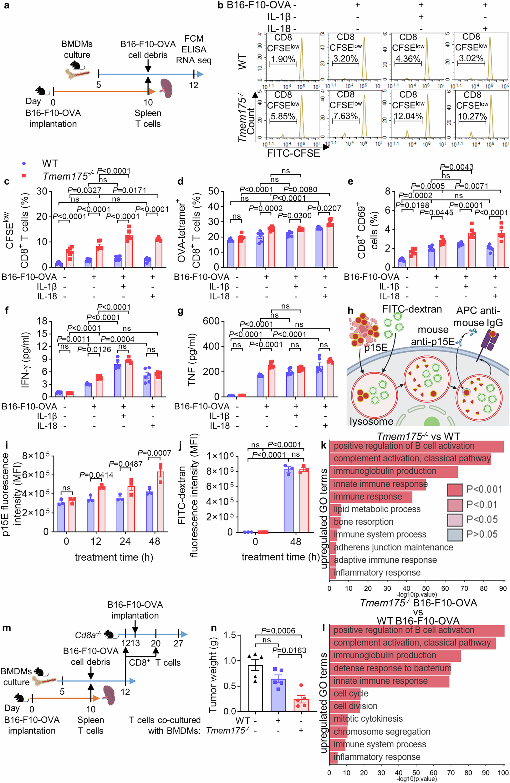
Fig. 6: TMEM175 knockout augments the cross-presentation of tumor antigens.

a–g Wild type C57BL/6 J mice were subcutaneously injected with \(1\times {10}^{6}\) B16-F10-OVA cells. On day 10, the splenic lymphocytes from tumor bearing mice were harvested, CFSE-labeled, and cultured with WT or Tmem175−/− BMDMs in the presence of IL-2 (20 U/mL) for 48 h before FCM and ELISA analysis (n = 6 biologically independent samples). During the co-culture, B16-F10-OVA cell debris (2.5 × 105/mL), IL-1β (500 pg/mL), and IL-18 (500 pg/mL) were added in the desired group. b, c Splenic lymphocytes were labeled by CFSE, thus the CFSElow cells represented the successive generations of cells. Tmem175−/− BMDMs induced more robust proliferation of CD8+ T cells (CFSElow cells gated from CD3+ CD8+ cells). IL-1β and IL-18 supplementation further promoted the CD8+ T cell proliferation in Tmem175−/− group. d Tmem175−/− BMDMs induced more CD8+ OVA-tetramer+ T cells (gated from CD3+ cells). IL-18 significantly promoted the CD8+ OVA-tetramer+ T cell expansion. e Tmem175−/− BMDMs induced more robust CD8+ CD69+ activated T cells (gated from CD3+ cells). IL-1β and IL-18 supplementation further promoted the CD8+ T cell activation in Tmem175−/− group. f Tmem175−/− BMDMs induced more IFN-γ secretion. IL-1β supplementation promoted IFN-γ secretion in WT and Tmem175−/− group. IL-18 supplementation promoted the IFN-γ secretion in WT group. g Tmem175−/− BMDMs induced more TNF secretion. IL-18 supplementation promoted the TNF secretion in WT group. h Brief illustration of the engulfment and digestion capacity examination. i Fluorescence intensities of intracellular p15E in Tmem175−/− BMDMs (gated from CD45+ CD11b+ F4/80+ cells) were significantly higher than in WT BMDMs (n = 3 biologically independent samples). j Fluorescence intensities of FITC-dextran in Tmem175−/− BMDMs (gated from CD45+ CD11b+ F4/80+ cells) were comparable with those in WT BMDMs (n = 3 biologically independent samples). k, l Cells in the co-culture system were harvested for RNA-seq to investigate the alterations in the gene expression, GO terms, and KEGG pathways (n = 3 biologically independent samples). Up-regulated GO terms by TMEM175 knockout without (k) or with (l) B16-F10-OVA cell debris treatment. m, n CD8+ T cells in the co-culture system were harvested and adopted to Cd8a−/− mice 1 day before and on day 7th after B16-F10-OVA implantation (n = 5 mice). Tumor bearing mice were euthanized on day 14th after B16-F10-OVA implantation to weigh the tumors. Representative results from two independent experiments are presented as mean ± SEM, ns denotes not significant. Statistical significances in (c–g, i, j) were determined by two-way ANOVA followed by Holm-Sidak’s multiple comparisons test. Statistical significances in (n) were determined by one-way ANOVA followed by Holm-Sidak’s multiple comparisons test. Source data are provided as a Source data file. a–m Created in BioRender. Wang, Y. (2026) https://BioRender.com/yaf354h. h Created in BioRender. Wang, Y. (2026) https://BioRender.com/69fpsu9.