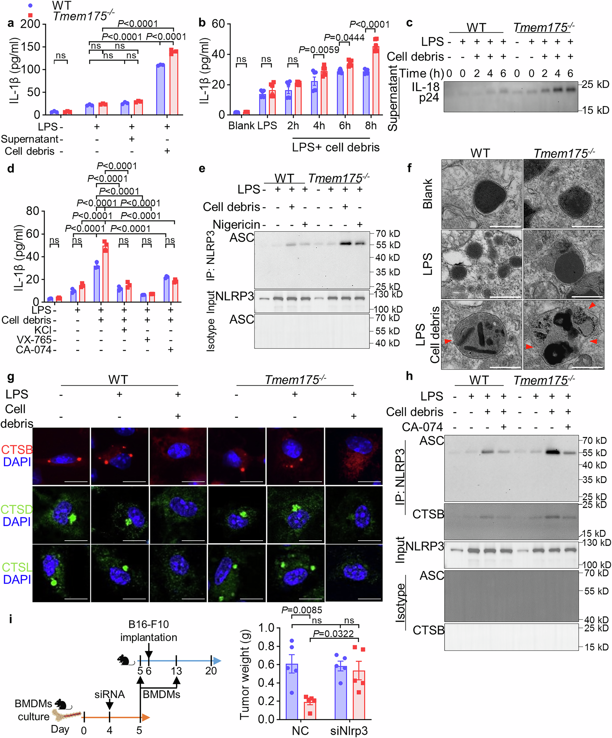
Fig. 7: B16-F10 cell debris activates NLRP3 inflammasomes more extensively in TMEM175 knockout BMDMs through lysosomal permeabilization and cathepsin B leakage.

Primary BMDMs from Tmem175−/− and WT mice were stimulated with 500 ng/mL LPS for 4 h to activate signal 1 of NLRP3 inflammasomes, and then treated with B16-F10 supernatant (25% volum) or cell debris (2.5 × 105/mL) for desired period of time, during which VX-765, CA-074, or KCl were added, whose final concentrations were 10 µg/mL, 100 µM, and 40 mM respectively. a, b The culture medium was analyzed by ELISA. B16-F10 cell debris, instead of supernatant, induced obviously more potentiated IL-1β secretion from Tmem175−/− than from WT BMDMs (a) (n = 3 biologically independent samples). BMDMs were treated with B16-F10 supernatant or B16-F10 cell debris overnight in (a). The differences between Tmem175−/− and WT BMDMs became distinct after 4 h (b) (n = 6 biologically independent samples). c Total protein in the culture medium was concentrated by trichloroacetic acid for western blot analysis (n = 3 independent experiments). Tmem175−/− BMDMs released more IL-18 than WT BMDMs. d Treatment of KCl, VX-765, or CA-074 significantly inhibited the IL-1β secretion (n = 3 biologically independent samples). Cells were treated by B16-F10 cell debris for 8 h. e Interaction between ASC and NLRP3 was confirmed by CO-IP in the B16-F10 cell debris treated BMDMs. Nigericin (10 µM) was used as positive control (n = 3 independent experiments). Cells were treated by B16-F10 cell debris or Nigericin for 4 h. f Tmem175−/− and WT BMDMs were harvested for electron microscopy observation (n = 3 biologically independent samples). B16-F10 cell debris caused lysosomal permeabilization. Scale bars indicate 500 nm. g Tmem175−/− and WT BMDMs treated with LPS and B16-F10 cell debris were fixed and permeabilized. Then, cells were stained by cathepsin B rabbit mAb, cathepsin D rabbit mAb, or cathepsin L rabbit mAb (n = 3 biologically independent samples). The spots of cathepsin B, cathepsin D, and cathepsin L diffused in the cytoplasm by cell debris treatment. Scale bars indicate 10 µm. h CA-074, an inhibitor of cathepsin B, suppressed the ASC-NLRP3 interaction and the cathepsin B-NLRP3 interaction (n = 3 independent experiments). Cells were treated with B16-F10 cell debris for 4 h. i In vitro cultured WT and Tmem175−/− BMDMs were transfected with siRNA targeting Nlrp3 or control siRNA. Then the BMDMs were adopted to wild type mice 1 day before and on day 7th after B16-F10 implantation (n = 5 mice). Tumor bearing mice were euthanized on day 14th after B16-F10 implantation to weigh the tumors. Representative results from two independent experiments are presented as mean ± SEM; ns denotes not significant. Statistical significances in (a, b, d, i) were determined by two-way ANOVA followed by Holm-Sidak’s multiple comparisons test. Source data are provided as a Source data file. i Created in BioRender. Wang, Y. (2026) https://BioRender.com/yaf354h.