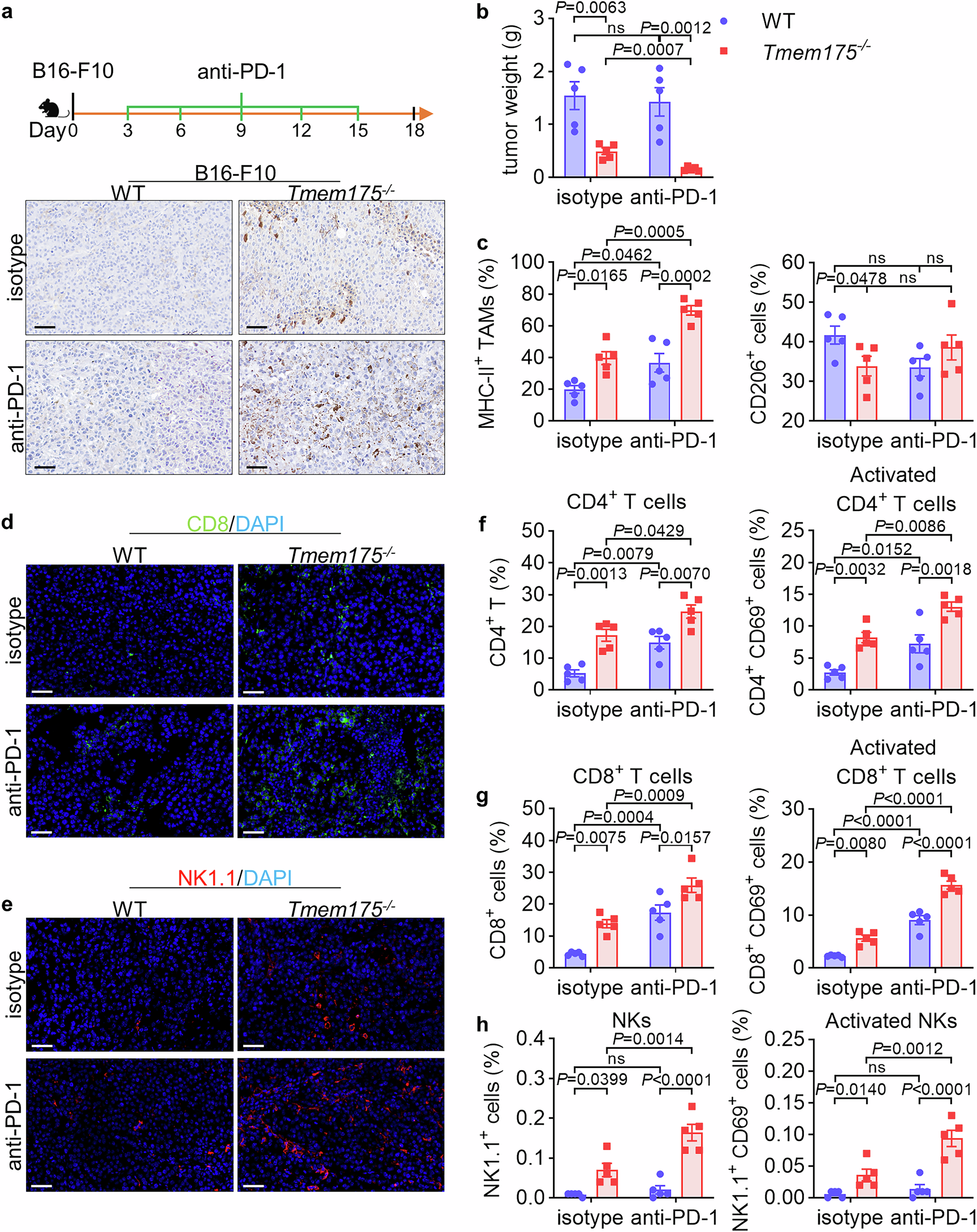
Fig. 8: TMEM175 conditional knockout mice show better therapeutic responses to anti-PD-1 therapy.

Tmem175−/− and WT mice were subcutaneously injected with \(1\times {10}^{6}\) B16-F10 tumor cells (n = 5 mice). Isotype or anti-PD-1 antibody (200 µg dissolved in 200 µL saline) was administrated every 3 days through intraperitoneal injection since day 3. Mice were euthanized at day 18 to weigh the tumors and analyze the TME through IHC, FCM, and IF. a Anti-PD-1 therapy promoted the tumor cell death, indicated by the cleaved caspase-3, in Tmem175−/− mice, while the tumor cell death in WT mice was only slightly changed. Scale bars indicate 50 µm. b Tumor weights in Tmem175−/− mice were reduced by anti-PD-1, while WT mice showed a negligible response to anti-PD-1 therapy. c Expression of M1-like marker, MHC-II, in TAMs (gated from CD45+ CD11b+ F4/80+ cells) was significantly elevated by anti-PD-1 therapy in both Tmem175−/− and WT mice. Tmem175−/− mice showed higher percentages of M1-like macrophages, no matter whether anti-PD-1 was administered. Expression of M2-like marker, CD206, in TAMs (gated from CD45+ CD11b+ F4/80+ cells) was not obviously altered by anti-PD-1. d, e IF showed that anti-PD-1 promoted the recruitment of CD8+ T cells and NKs in tumors from Tmem175−/− mice. Scale bars indicate 50 µm. f CD4+ T cells and CD4+ CD69+ activated T cells (gated from CD3+ cells) were significantly elevated by anti-PD-1 in both Tmem175−/− and WT mice. Tmem175−/− mice showed higher percentages of CD4+ T cells, and CD4+ CD69+ activated T cells, no matter whether anti-PD-1 was administered. g CD8+ T cells and CD8+ CD69+ activated T cells (gated from CD3+ cells) were significantly elevated by anti-PD-1 in both Tmem175−/− and WT mice. Tmem175−/− mice showed higher percentages of CD8+ T cells, and CD8+ CD69+ activated T cells, no matter whether anti-PD-1 was administered. h NK1.1+ cells and NK1.1+ CD69+ activated NKs (gated from CD3- cells) were significantly augmented by anti-PD-1 antibody in Tmem175−/− mice, while NKs and activated NKs in WT mice did not show obvious change. No matter whether anti-PD-1 antibody was administered, percentages of NKs and activated NKs in Tmem175−/− mice were higher than those in WT mice. Representative results from two independent experiments are presented as mean ± SEM; ns denotes not significant. Statistical significances in (b, c, and f–h) were determined by two-way ANOVA followed by Tukey’s multiple comparisons test. The tumor weights between isotype-treated and anti-PD-1 antibody-treated Tmem175−/− mice in (b), the percentages of M2-like macrophages and NKs between isotype-treated WT and Tmem175−/− mice in (c, h) were compared by two-sided unpaired t-test. Source data are provided as a Source data file. a Created in BioRender. Wang, Y. (2026) https://BioRender.com/yaf354h.