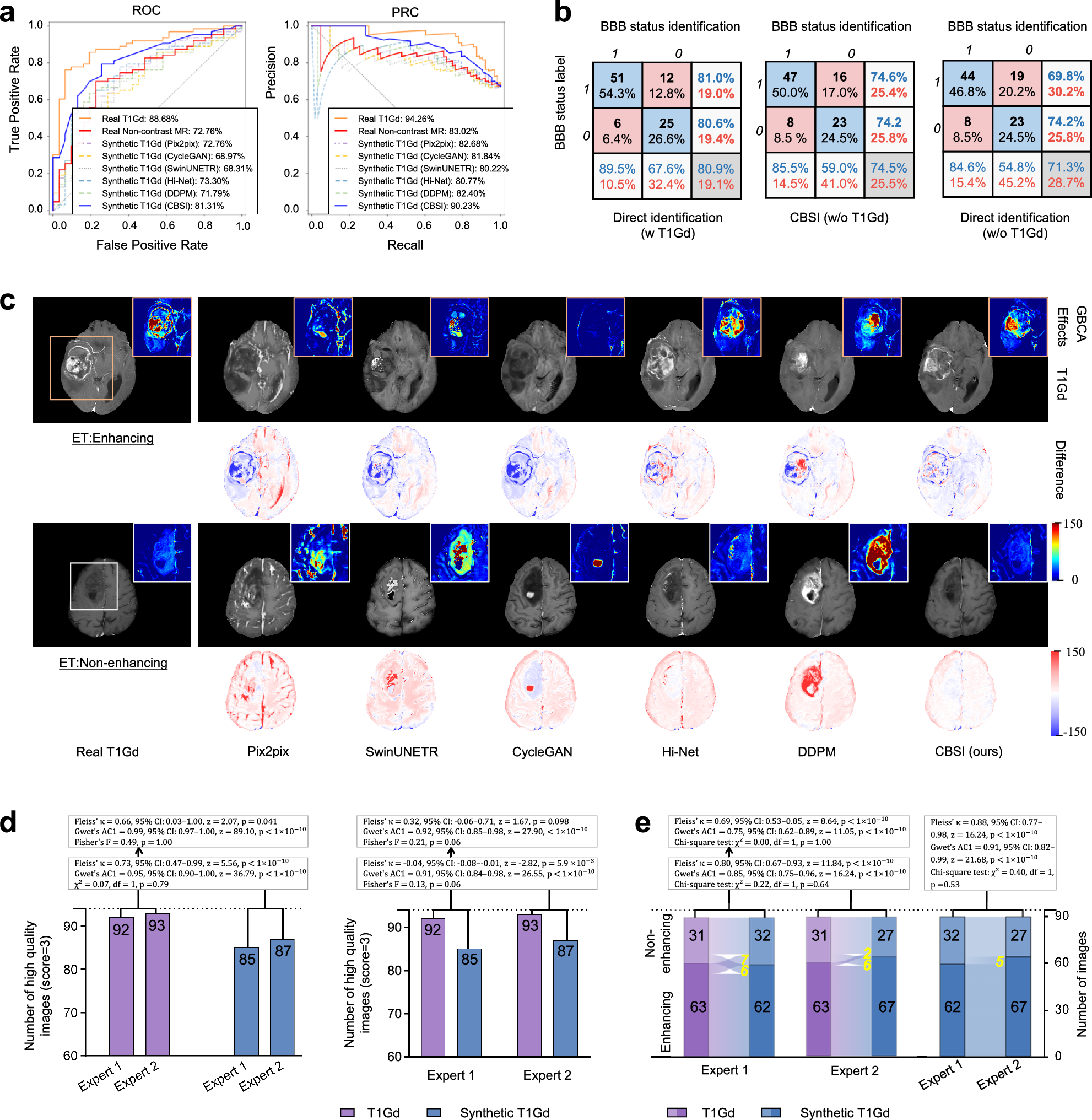
Fig. 4: T1Gd synthesis and BBB status identification performance on the MR-2 dataset (n = 94 samples).

All evaluations utilize post‑processed images with pixel values mapped to [0, 255]. a ROC and PRC of BBB status identification by different methods. b Confusion matrices for BBB status identification, comparing our proposed CBSI with two direct-identification methods—one with (w) real T1Gd images as input and the other without (w/o). c Visual example comparison with SOTA synthesis models. Heatmaps overlaying the original MRI images illustrate CA-induced signal intensity increments (T1Gd minus real T1; scale 0–150). Corresponding heatmaps below illustrate pixel-wise differences between synthetic and real T1Gd images (synthetic minus real T1Gd; scale −150 to 150), where warm colors indicate positive errors and cool colors indicate negative errors. d Subjective evaluations, Task I: Visual quality assessment (n = 94 samples). Left: Histograms comparing quality scores assigned to real and synthetic T1Gd images by two radiologists using a three-point scale. Right: Inter-reader comparison of ratings on the same image set. e Subjective evaluations, Task II: ET annotation. Left: Sankey diagram comparing ET labels (enhancing or non-enhancing) assigned to real versus synthetic images. Right: Inter-reader comparison of ET annotation on the same image set. Performance was analyzed using standard agreement statistics (Fleiss’ κ, Gwet’s AC1; both reported with 95% confidence intervals and two-sided p-values for testing κ = 0) and comparative tests (two-sided Fisher’s exact test when the expected cell count <5; otherwise, two-sided Chi-square test reporting χ² statistic, degrees of freedom, effect size, and exact p-values). For small p-values that cannot be precisely represented, values are reported as p < \({10}^{-10}\). Panels d and e demonstrate no statistically significant differences between synthetic and real T1Gd images (all independence tests p > 0.05), and show strong inter-reader agreement in both evaluation tasks (all agreement coefficients >0.66, p < 0.01).