Fig. 2: Long-term survivors following ZIKV and rhIL-7-hyFc treatment are protected against tumor rechallenge through a CD8+ T cell dependent mechanism.
From: Long-acting interleukin-7 improves the efficacy of oncolytic viral therapy in glioblastoma

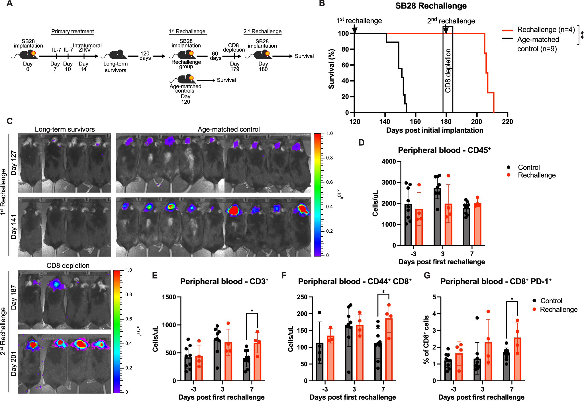
A Experimental schematic. Surviving mice from SB28 studies with ZIKV and rhIL-7-hyFc were rechallenged 120 days later with implantation of 1000 SB28 cells in the contralateral hemisphere. Age-matched tumor-naive mice served as controls. After all rechallenged mice had cleared the tumors, a second rechallenge was performed after 60 days in combination with CD8+ T cell depletion. B Survival curve of SB28 rechallenge (representative of n = 2 independent experiments). C Bioluminescence imaging of rechallenged mice compared to age-matched controls (top) and after second rechallenge in setting of CD8+ T cell depletion (bottom). Absolute number of circulating D CD45+, E CD3+, F CD44+ CD8+ and G CD8+ PD-1+ at 3 days prior, or 3 and 7 days after tumor rechallenge (each data point represents one individual mouse; control n = 9, rechallenge n = 4). Representative of n = 2 independent experiments. Bar columns represent the mean, and error bars represent the standard deviation. Statistical differences were determined by (B) log-rank test (**P < 0.01), and (D–G) two-sided student’s t-test (*P < 0.05). Source data and exact p-values are provided as a Source Data file. ZIKV = Zika virus, IL-7 = rhIL-7-hyFc.