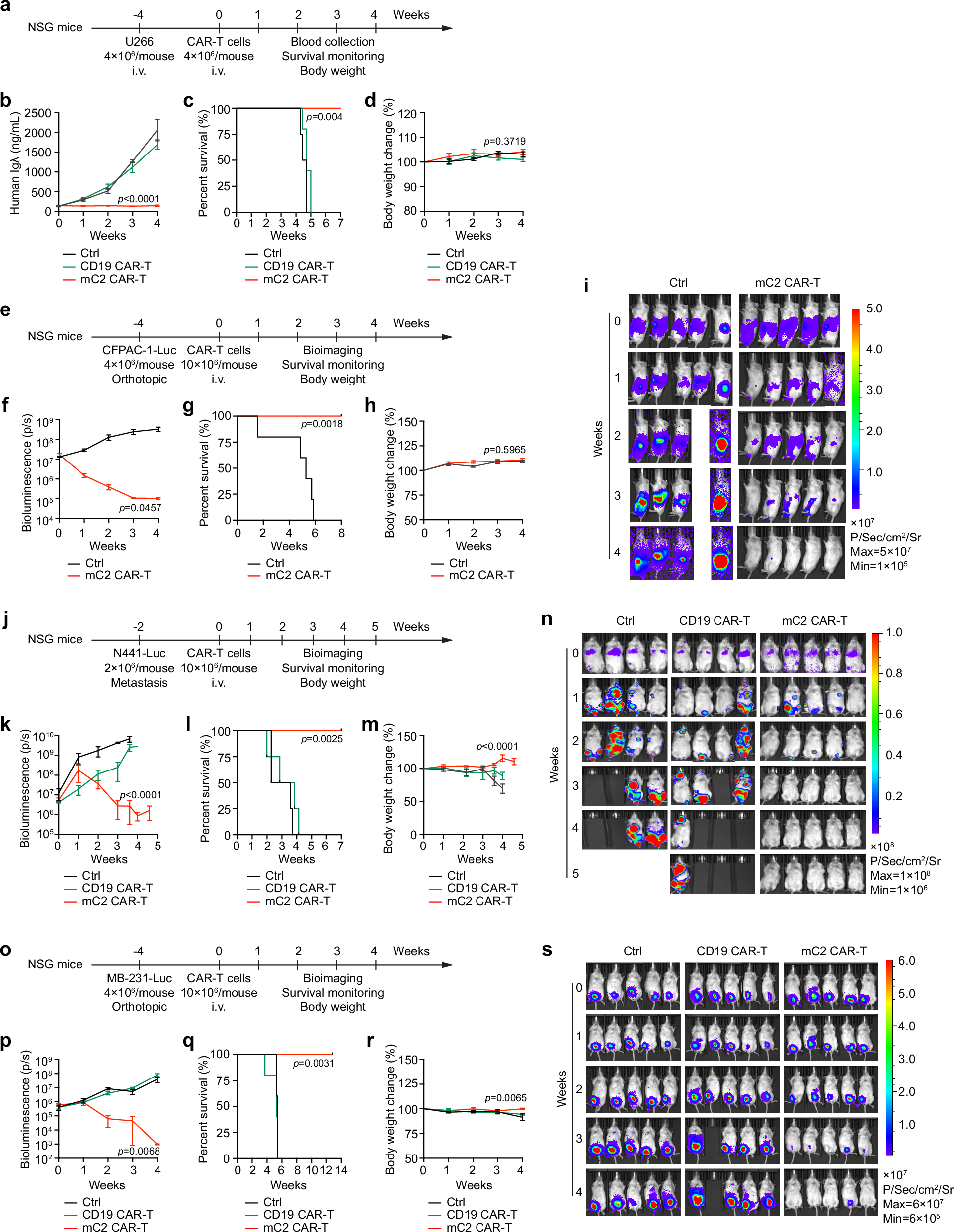
Fig. 3: In vivo anti-tumor effects of DKK1-A2 CAR-T cells in human tumor xenograft mouse models.

a Schema of U266 MM xenograft model treated with CAR-T cells, b Tumor burden measured as the levels of human Igλ secreted by U266 cells. Blood was collected from U266 xenografted mice weekly and human Igλ in the serum was measured by ELISA, c Survival curve of U266 xenografted mice monitored daily before and post CAR-T cell infusion, and d Body weight change of U266 xenografted mice. Ctrl, n = 4; CD19 CAR-T, n = 5; mC2 CAR-T, n = 5; biological replicates. e Schema of CFPAC-1-Luc PDAC orthotopic xenograft model treated with CAR-T cells, f Tumor burden shown as bioluminescence intensity of CFPAC-1-Luc PDAC orthotopic xenograft mice, g Survival curve of CFPAC-1-Luc PDAC orthotopically xenografted mice monitored daily before and post CAR-T cell infusion, h Body weight change of CFPAC-1-Luc PDAC orthotopic xenograft mice, and i Bioluminescence images of CFPAC-1-Luc PDAC orthotopic xenograft mice before and post CAR-T cell infusion. Ctrl, n = 5; mC2 CAR-T, n = 5; biological replicates. j Schema of NCI-H441-Luc NSCLC metastatic xenograft model treated with CAR-T cells infusion, k Bioluminescence intensity of NCI-H441-Luc NSCLC metastatic xenograft mice, l Survival of NCI-H441-Luc NSCLC metastatic xenograft mice, m Body weight change of NCI-H441-Luc NSCLC metastatic xenograft mice, and n Bioluminescence images of NCI-H441-Luc NSCLC metastatic xenograft mice before and post CAR-T cell infusion. Ctrl, n = 4; CD19 CAR-T, n = 4; mC2 CAR-T, n = 5; biological replicates. o Schema of MDA-MB-231-Luc TNBC orthotopic xenograft model treated with CAR-T cells, p Bioluminescence intensity of MDA-MB-231-Luc TNBC orthotopic xenograft mice, q Survival of MDA-MB-231-Luc TNBC orthotopic xenograft mice, r Body weight change of MDA-MB-231-Luc TNBC orthotopically xenografted mice, and s Bioluminescence images of MDA-MB-231-Luc TNBC orthotopic xenograft mice before and post-CAR-T cell infusion. Ctrl, n = 5; CD19 CAR-T, n = 5; mC2 CAR-T, n = 5; biological replicates. Two-way ANOVA was used for bioluminescence, tumor volume, and body weight analyses (Two-tailed Student’s t-test for CFPAC-1-Luc PDAC orthotopic xenograft model). Log-rank test was used for survival analysis. In most experiments, CD19 CAR-T cells were used as a control. Data shown as mean ± SEM. Source data are provided as a Source data file.